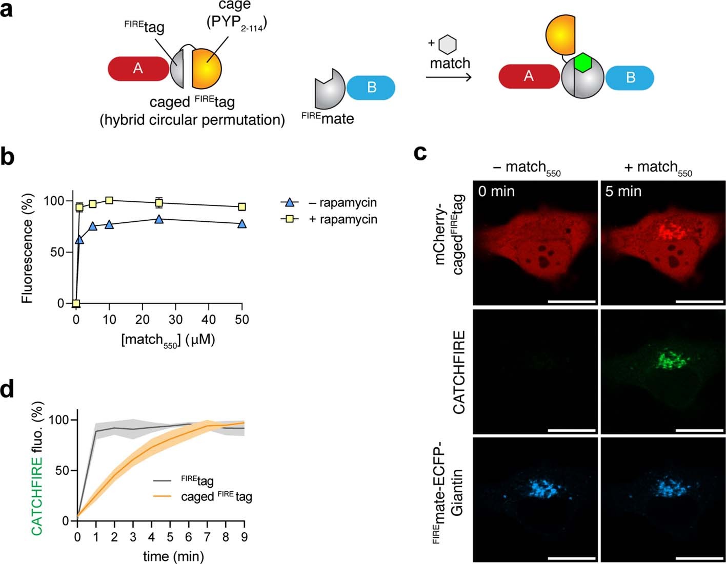
Extended Data Fig. 8: Caging FIREtag avoids residual self-association.

a Design of cagedFIREtag. b Normalized average fluorescence of about 50,000 HEK293T cells co-expressing the FK506-binding protein (FKBP) fused to cagedFIREtag and the FKBP-rapamycin-binding domain of mammalian target of rapamycin (FRB) fused to FIREmate treated without or with 500 nM of rapamycin, and with 1, 5, 10, 25 or 50 μM of match550. Individual cell fluorescence was analyzed by flow cytometry. Data represent the mean values ± SD of three independent experiments. c, d HeLa cells co-expressing mCherry-cagedFIREtag and FIREmate-ECFP-Giantin were treated with 10 μM match550, and imaged by time-lapse confocal microscopy. c Representative confocal micrographs of cells before (0 min) and after (9 min) addition of match550 (see also Supplementary Video 16). Experiments were repeated three times with similar results. Red: ex/em 561/606-675 nm; green: ex/em 488/508-570 nm; cyan: ex/em 445/455-499 nm. Scale bars are 20 μm. d Temporal evolution of the CATCHFIRE signal. Data represents the mean values ± SD of three independent experiments (n = 7 cells).