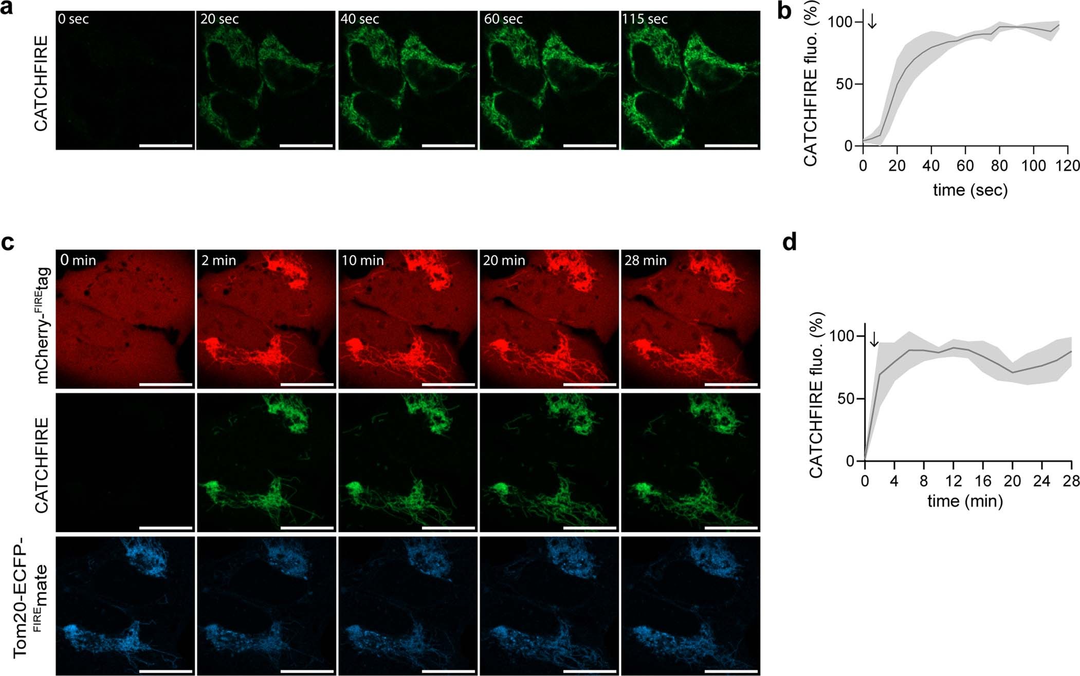
Extended Data Fig. 3: Fluorogenic induced recruitment of cytoplasmic proteins to mitochondria.

a, b HeLa cells coexpressing mCherry-FIREtag and Tom20-ECFP-FIREmate were treated with 10 μM match550 and imaged by timelapse confocal microscopy at 1 image per 5 seconds. a Representative timelapse of CATCHFIRE (ex/em 488/508-570 nm) (see also Supplementary Video 2). Experiment was repeated three times with similar results. Scale bars are 20 μm. b Temporal evolution of the CATCHFIRE signal. Data represents the mean value ± SD of three independent experiments (n = 17 cells). c, d U2OS cells coexpressing mCherry-FIREtag and Tom20-ECFP-FIREmate were treated with match550 and image by timelapse confocal microscopy at 1 image every 2 minutes. c Representative timelapse (mCherry: ex/em 561/606-675 nm; CATCHFIRE: ex/em 488/508-570 nm; ECFP: ex/em 445/455-499 nm) (see also Supplementary Video 3). Experiment was repeated three times with similar results. Scale bars are 20 μm. d Temporal evolution of the CATCHFIRE signal. Data represents the mean value ± SD of three independent experiments (n = 13 cells).