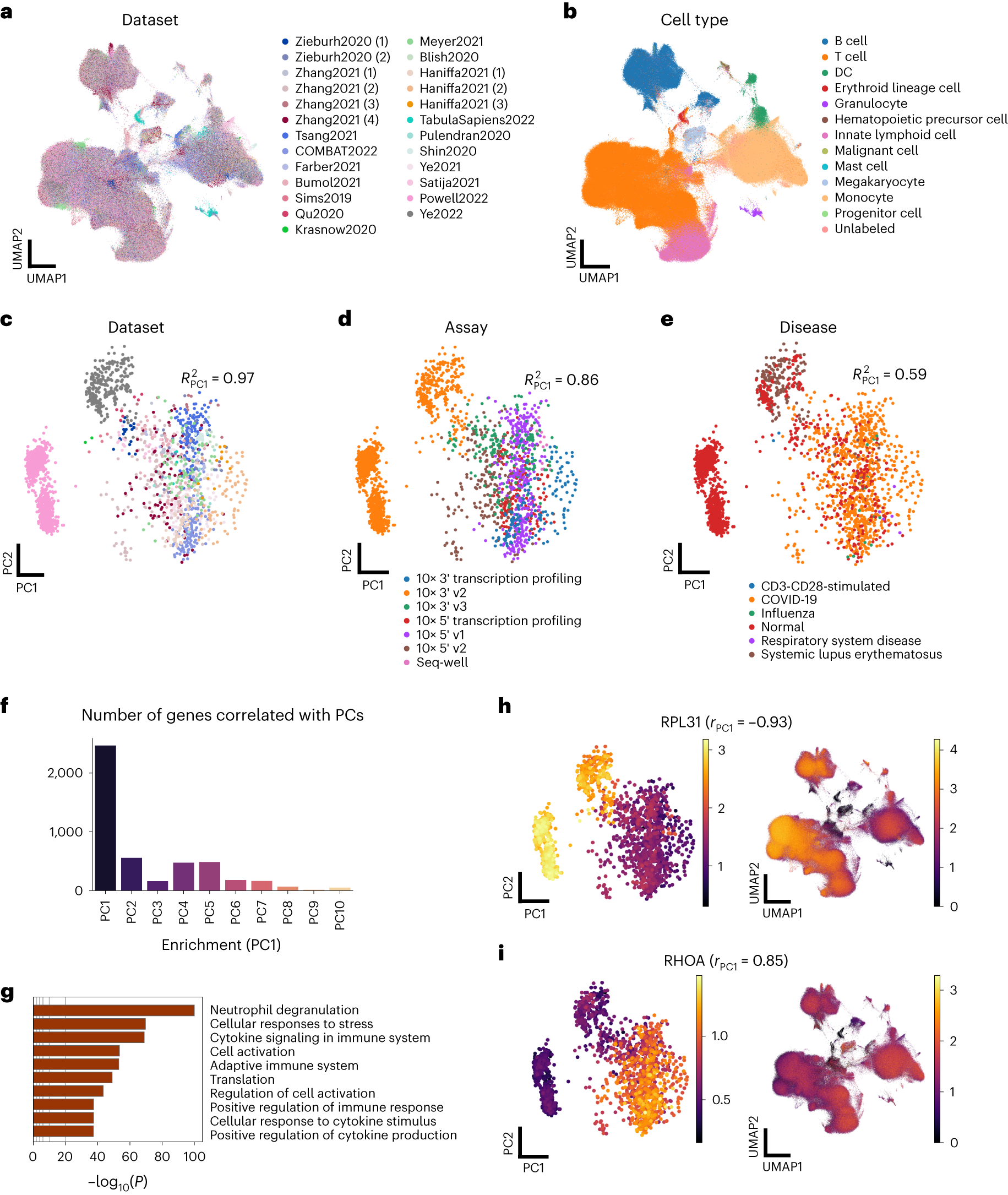
Fig. 6: scPoli enables population-level integration of 7.8 million cells from 2,375 PBMC samples.
From: Population-level integration of single-cell datasets enables multi-scale analysis across samples

a, Uniform manifold approximation and projection (UMAP) of the PBMC atlas after integration (subset to 1 M cells). Colors show different datasets of origin. b, The same UMAP colored by cell type. c–e, Sample embeddings projected onto the two first PCs and colored by dataset of origin (legend shared with a) (c), assay (d) and disease (e). The displayed R2 is the adjusted R2 obtained by fitting a linear model on the first PCs and the covariates. f, Number of genes significantly (P < 0.01 and |r| > 0.3) correlated with the PCs of the sample embedding space. g, Biological process and pathway enrichment analysis of the genes found to be significantly correlated with PC1. h,i, RPL31 (h) and RHOA (i) expression patterns in the sample embedding space (left) and cell embedding space (right). These genes were respectively among the most negatively and positively correlated ones with PC1.