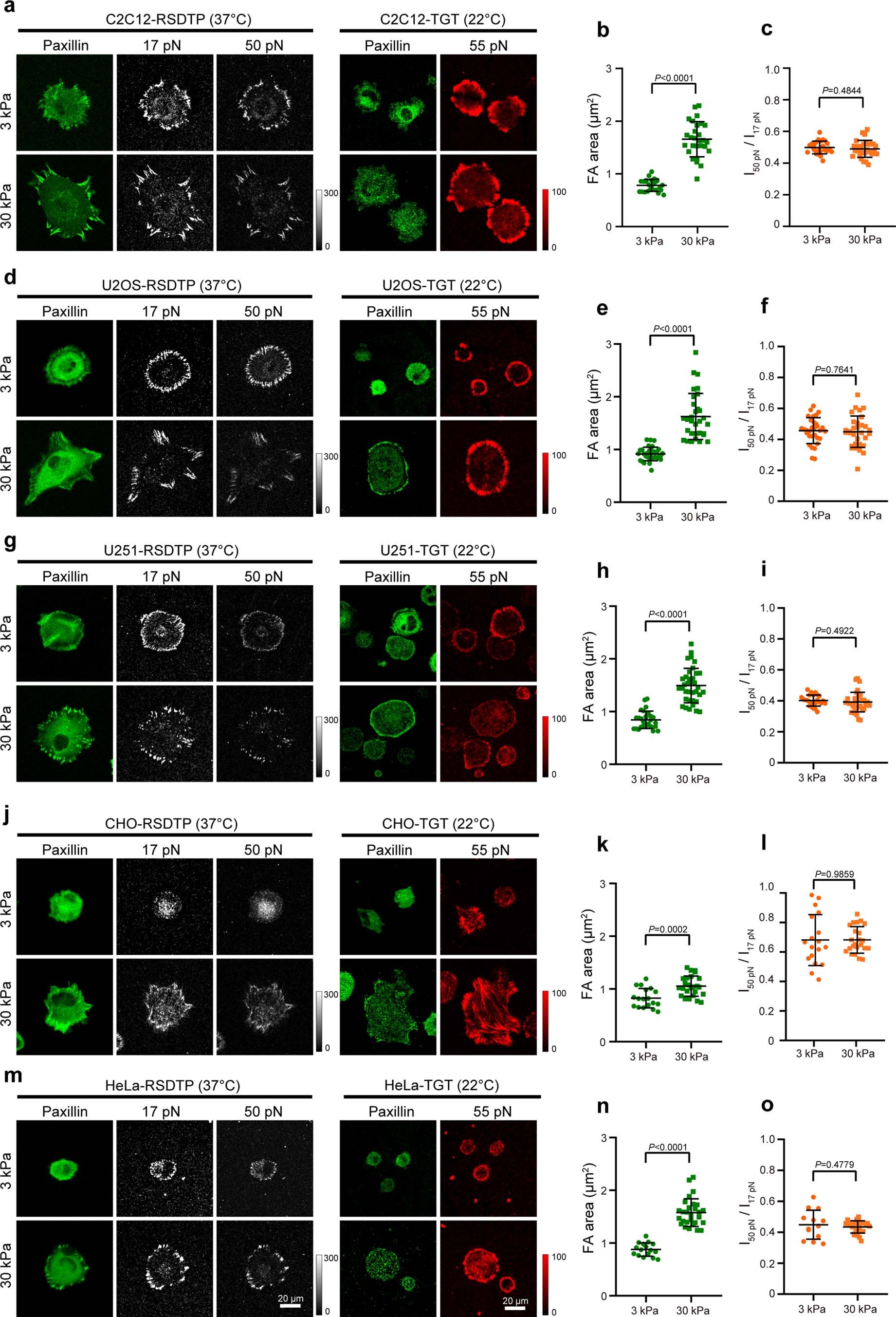
Extended Data Fig. 6: Characterization of the integrin tension distribution of multiple cell lines on soft (3 kPa) and hard (30 kPa) hydrogels.

Representative fluorescent images of paxillin-tagged a, C2C12, d, U2OS, g, U251, j, CHO, and m, HeLa cells on soft and hard hydrogel, and corresponding mTFM, simultaneously reported by mixed 17 pN-RSDTPs and 50 pN-RSDTPs at 37 °C (left), or 55 pN TGTs at room temperature 22 °C (right). The images are representative of three independent experimental results. FA area and the ratio of strongly loaded integrin to total loaded integrins of b, c, C2C12 (n = 25, 28 cells for each stiffness), e, f, U2OS (n = 31, 31 cells for each stiffness), h, i, U251 (n = 25, 34 cells for each stiffness), k, l, CHO (n = 18, 23 cells for each stiffness), and n, o, HeLa cells (n = 13, 28 cells for each stiffness) on soft and hard hydrogel. Data represent mean± s.d. of three independent experiments. Two-tailed Student’s t-test is used to assess statistical significance.