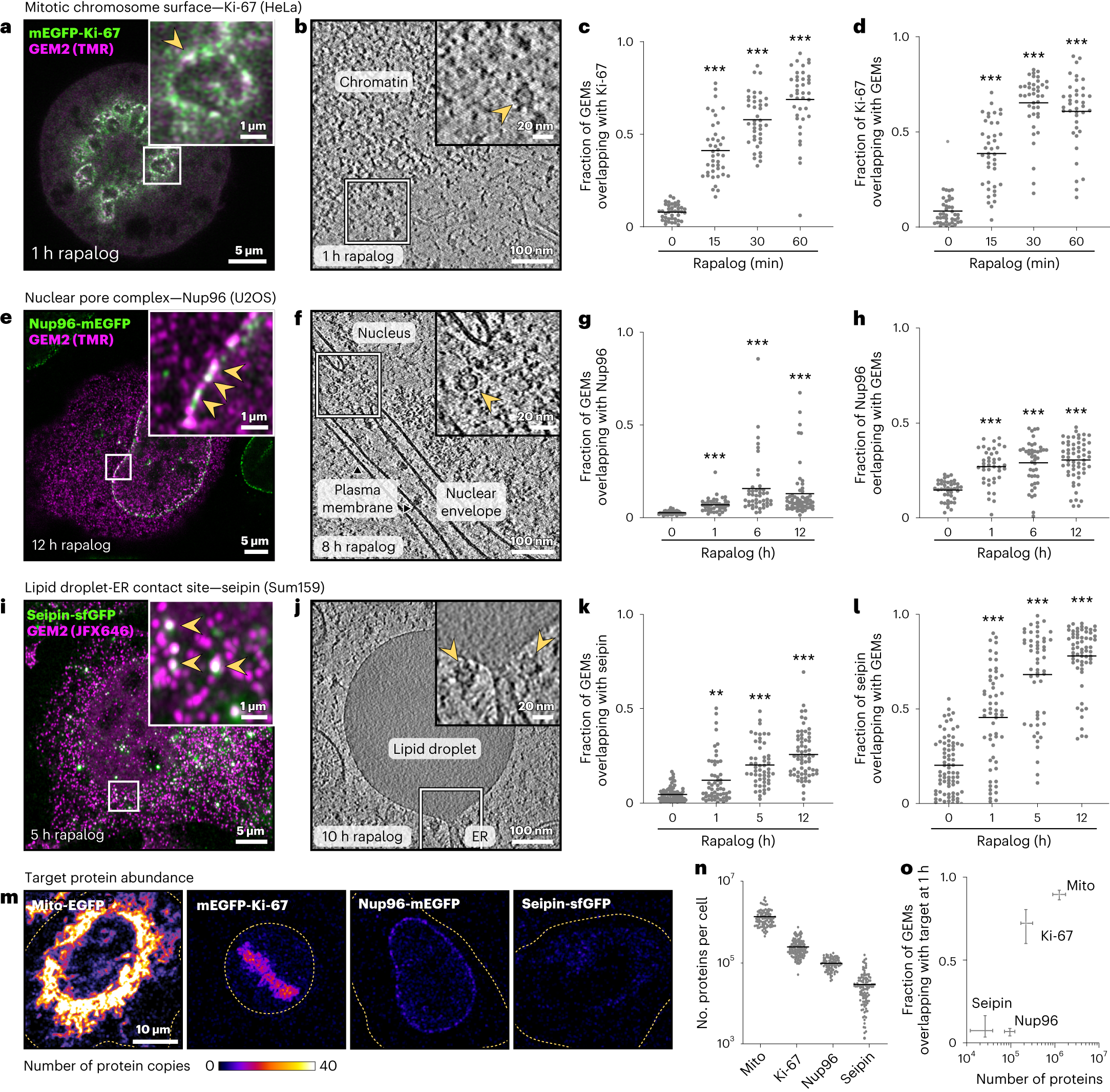
Fig. 2: GEM2 labels endogenously GFP-tagged proteins in human cells.
From: Genetically encoded multimeric tags for subcellular protein localization in cryo-EM

a–d, Ki-67. e–h, Nup96. i–l, seipin. Left to right: fluorescence images (a,e,i), arrowheads in enlarged insets indicate examples of colocalization between GEM2 and the target protein. Tomographic slices (b,f,j), arrowheads in enlarged insets indicate GEM particles. The corresponding rapalog treatment time is indicated for each image. GEM2 and adaptor protein were expressed from the AAVS1 locus for Ki-67 and seipin, and transiently expressed for Nup96, by doxycycline treatment for 24–48 h before rapalog treatment. Plotted are the fractions of GEMs overlapping with the target proteins (c,g,k), and target proteins overlapping with GEMs for the same cells (d,h,l), evaluated by light microscopy. Lines indicate the mean. Number of cells analyzed per group: n = 41, 41, 40, 39 (Ki-67; c,d), n = 41, 41, 44, 58 (Nup96; g,h) and n = 76, 56, 53, 64 (seipin; k,l), two experiments. **P = 0.0005. ***P < 0.0001, Kruskall–Wallis test followed by Dunn’s test, compared to 0 h rapalog treatment. m, Target protein abundance by FCS-calibrated imaging. Representative image slices colored by calibrated protein numbers. Dashed lines indicate cell boundaries. n, Analysis of total cellular protein abundances as determined by FCS-calibrated imaging (m) combined with 3D segmentation. Number of cells analyzed per target protein: n = 92 (mito-EGFP), 148 (Ki-67), 86 (Nup96), 118 (seipin), two experiments. Lines indicate mean. o, Fraction of GEMs overlapping with the target at 1 h rapalog treatment as a function of target protein abundance (median and interquartile range) for each target. Analysis of c, g, k and n, number of cells and experiments as indicated above.