Extended Data Fig. 5: rGRAB sensors report optogenetically-elicited DA release in multiple brain regions in vivo.
From: Improved green and red GRAB sensors for monitoring dopaminergic activity in vivo

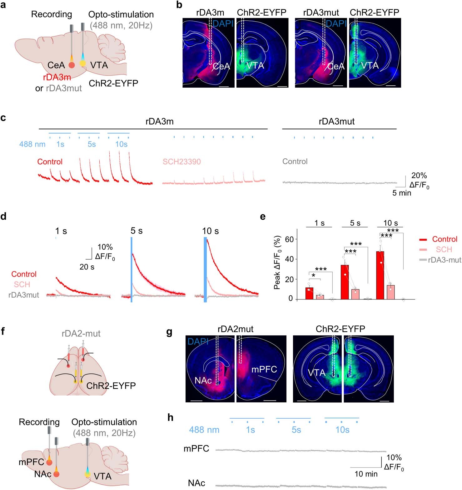
a, Schematic illustration depicting the experimental design for panel b-e. b, Histological verification of indicated sensor expression in CeA and ChrimsonR expression in VTA. Dashed boxes indicate the location of optical tract. Scale bar, 1 mm. c, Representative traces of rDA3m or rDA3mut signals during optogenetic stimulations. rDA3m signals were measured before and after SCH-23390 (SCH) administration. d, Average traces of the change in sensor fluorescence to 1-, 5- or 10-s opto-stimulation from a mouse. Data are shown as mean ± SD. The blue shaded area indicates the application of opto-stimulation. e, Group summary of peak response of rDA3m or rDA3mut to indicated optogenetic stimulation. n = 3 mice for rDA3m and n = 5 for rDA3mut, mean±s.e.m. Two-tailed Student’s t-test was performed. p = 0.0278, 0.0101, 0.0068 between control and SCH to 1-, 5-, 10-s opto-stimulation. p = 0.0003, 0.0001, 0.00004 between rDA3m and rDA3mut to 1-, 5-, 10-s opto-stimulation. f, Schematic illustration depicting the experimental design for panel g, h. g, Histological verification of rDA2mut expression in mPFC and NAc, and ChrimsonR expression in VTA. Dashed boxes indicate the location of optical tract. Scale bar, 1 mm. h, Representative traces of rDA2mut signals simultaneously recorded in the mPFC (top) and NAc (bottom) during optogenetic stimulations.