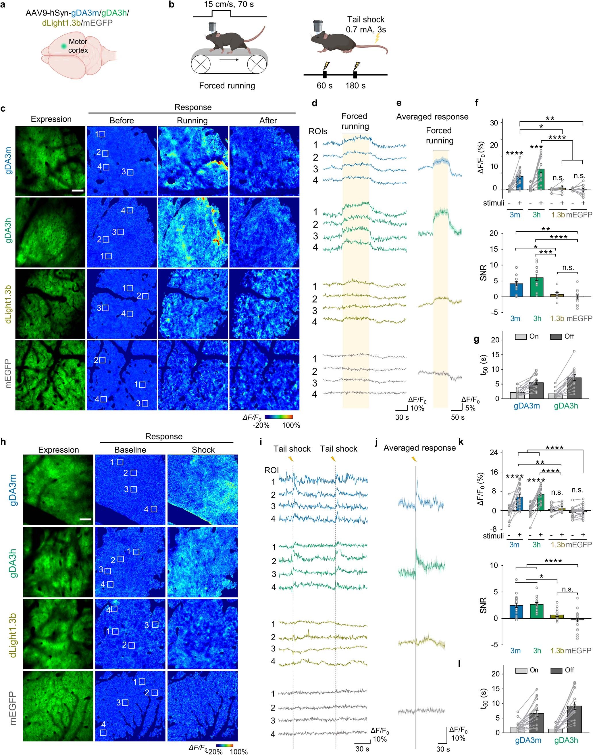
Extended Data Fig. 10: In vivo two-photon imaging of cortical DA dynamics in mice.
From: Improved green and red GRAB sensors for monitoring dopaminergic activity in vivo

a, b, Schematic illustration depicting the experimental design for panel c-j. c–e, Representative expression and pseudocolored response images (c), representative traces measured at the indicated ROIs (d), and average traces per forced running (e) measured in the motor cortex expressing indicated sensors. Scale bar, 100 μm. f, Group summary of the peak response (top) and SNR (bottom) of indicated sensors measured during forced running. n = 14/4 (14 trials from 4 mice), 13/4, 9/3 and 12/4 for gDA3m, gDA3h, dLight1.3b and mEGFP, respectively, mean±s.e.m. Paired two-tailed Student’s t-test was performed for response: p = 6 × 10−5, 0.0002, 0.0683, 0.6275 for gDA3m, gDA3h, dLight1.3b and mEGFP. One-way ANOVA, post hoc Tukey’s test was performed across groups: response, p = 9 × 10−5, 4 × 10−6, 0.0214, 0.0022, 0.1611 and 0.9577 between gDA3h and dLight1.3b, gDA3h and EGFP, gDA3m and dLight1.3b, gDA3m and mEGFP, gDA3m and gDA3h, and dLight1.3b and mEGFP, respectively; SNR, p = 9 × 10−6, 0.0004, 0.0016, 0.0337 and 0.8812 between gDA3h and mEGFP, gDA3h and dLight1.3b, gDA3m and mEGFP, gDA3m and dLight1.3b, and dLight1.3b and mEGFP, respectively. g, Summary of the rise and decay t50 values of indicated sensors to forced running. n = 14/4 for gDA3m, n = 13/4 for gDA3h, mean±s.e.m. h–j, Same as (c-e) except mice were subjected to tail shock. k, Group summary of the response (top) and SNR (bottom) of indicated sensors measured upon tail shock. n = 19/4 for gDA3m, 16/4 for gDA3h, 12/3 for dLight1.3b, 26/4 for mEGFP, mean±s.e.m. Paired two-tailed Student’s t-test was performed for response: p = 3 × 10−5, 4 × 10−7, 0.1774 and 0.2554 for gDA3m, gDA3h, dLight1.3b and mEGFP. One-way ANOVA, post hoc Tukey’s test was performed across groups: response, p = 8 × 10−5, 1 × 10−8, 0.0.0013, 4 × 10−8, 0.7169 and 0.3714 between gDA3h and dLight1.3b, gDA3h and EGFP, gDA3m and dLight1.3b, gDA3m and mEGFP, gDA3m and gDA3h, and dLight1.3b and mEGFP, respectively; SNR, p = 1 × 10−7, 0.0104, 1 × 10−6, 0.0186 and 0.2607 between gDA3h and mEGFP, gDA3h and dLight1.3b, gDA3m and mEGFP, gDA3m and dLight1.3b, and dLight1.3b and mEGFP, respectively. l, Summary of the rise and decay t50 values of indicated sensors to tail shock. mEGFP data replotted from Fig. 6f. n = 18/4 for gDA3m, n = 15/4 for gDA3h, mean±s.e.m.