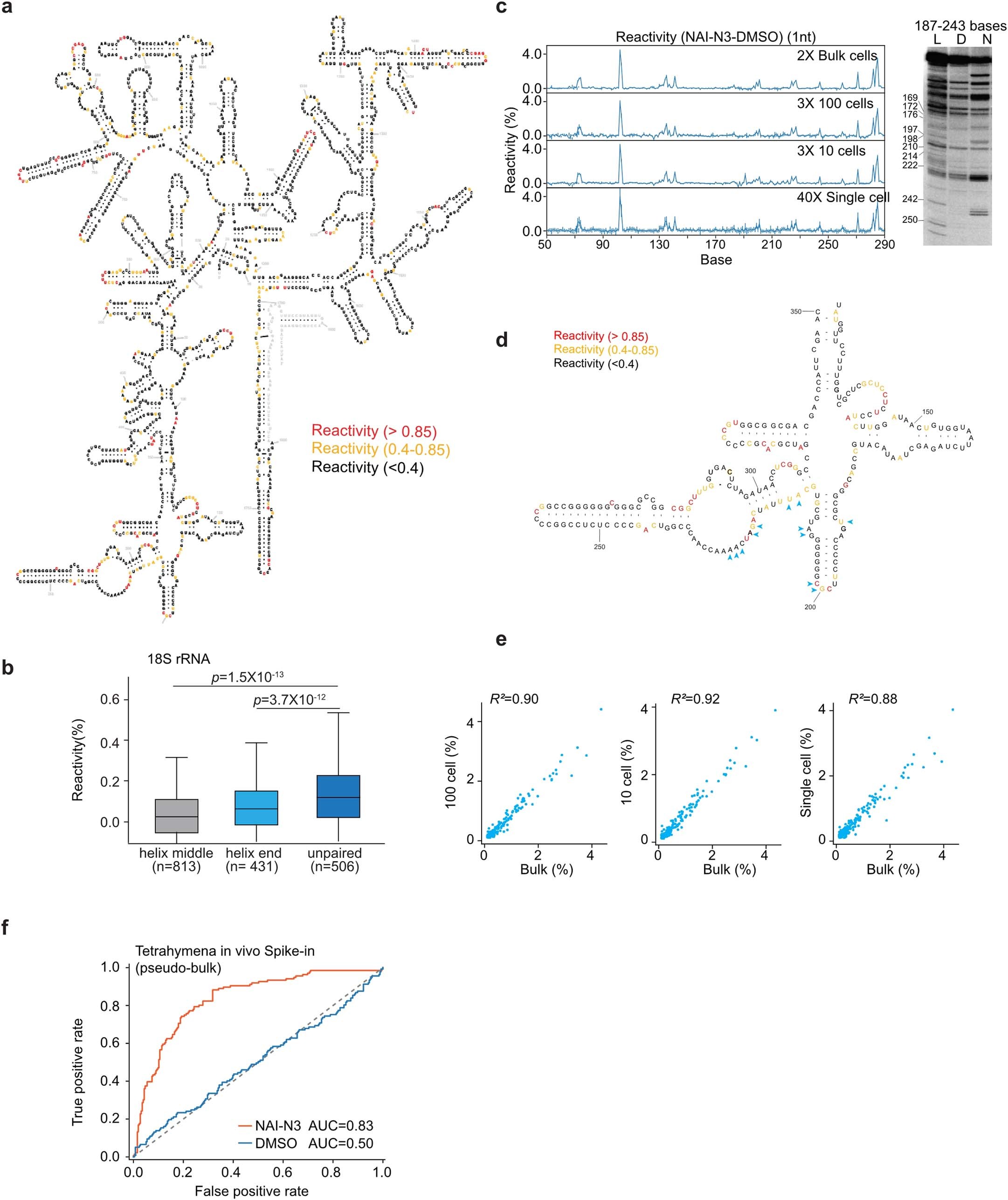
Extended Data Fig. 4: sc-SPORT can identify RNA structures of 18S rRNA.
From: RNA structure profiling at single-cell resolution reveals new determinants of cell identity

a, Pseudobulk reactivity of 18S rRNA in hESC was mapped onto the known 18S rRNA secondary structure. We performed gene-level normalization for 18S rRNA for each cell. The secondary structure image of 18S rRNA is adopted from RiboVision. The red and orange bases indicate high and medium reactive bases respectively from sc-SPORT. b, Boxplot showing the distribution of reactivities from bases that are base-paired between adjacent base pairs (left), paired in terminal base pair (middle), and unpaired regions (right) along 18S rRNA. The boxplots show the means and 25th to 75th percentile inter-quartile range, the bars show the range from 5th to 95th percentile. P-values were calculated using a two-sided Mann-Whitney U test. The numbers of nucleotides are as shown. c, Left, Line plot showing the structure reactivities of 18S rRNA from bases 50 to 290, in bulk, 100 cells, 10 cells, and single cells (from top to bottom). The error bars represent the standard error. Right, Footprinting gel of 18 s rRNA using NAI-N3. We are showing DMSO-treated RNA (lane 2), and NAI-N3-treated RNA (lane 3). lane 1 (U ladder) shows the base position of Us. The cell number for each condition is labeled. N = 3 independent biological replicates. d, Zoomed-in version of a region of 18S rRNA with hESC single-cell pseudobulk reactivity mapped onto the structure. The red and orange bases indicate high and medium reactive bases respectively from sc-SPORT. Blue arrows indicate single-stranded bases from SAFA footprinting data in A. e, Scatterplots showing the Spearman correlation of the SHAPE-reactivity 18S rRNA (50–1700nt) in 100 cells, 10 cells, and single cells versus its SHAPE-reactivity in bulk cells. The mutational rate of bases <0.0002 were filtered out. f, The AUC-ROC curve of the pseudobulk reactivities of the Tetrahymena ribozyme that is transfected into HEK293T cells.