Fig. 4: RBPs regulate structure heterogeneity in single cells.
From: RNA structure profiling at single-cell resolution reveals new determinants of cell identity

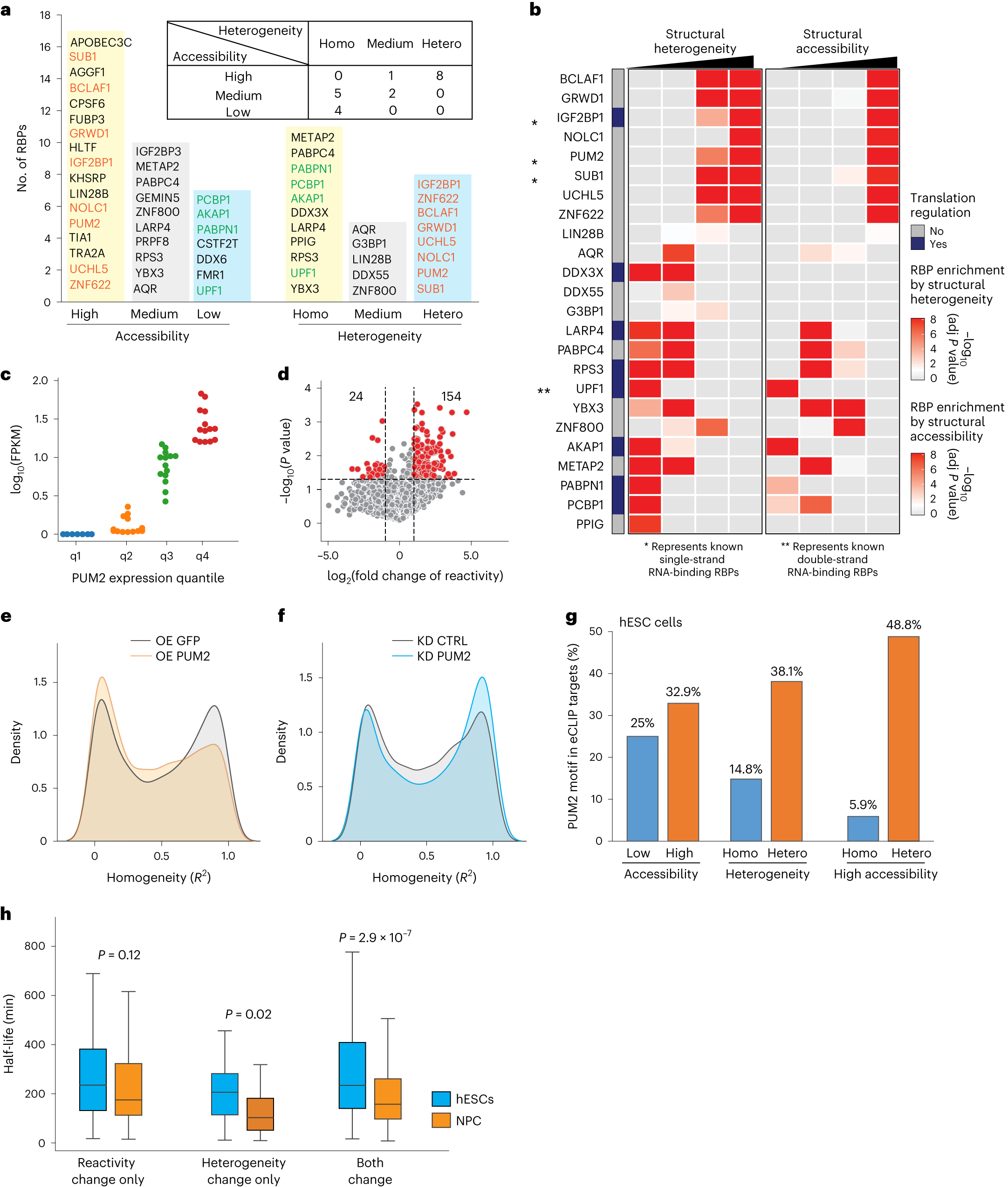
a, A diagram illustrating the names of RBPs that are enriched in different accessible regions and heterogeneous regions. The table shows the number of RBPs shared in windows with different heterogeneity and accessibility levels. Homo, homogeneous; hetero, heterogeneous. b, A heatmap showing the −log10-adjusted P value (adj P value) of enrichment, for selected RBPs, in windows with different heterogeneity (left) and reactivity levels (right). The P values were calculated by a one-sided hypergeometric test. RBPs involved in translation are shown in purple on the left. * or ** represents known RBPs that bind single-strand or double-strand RNA, respectively. c, A swarm plot showing PUM2 expression levels in single cells. Cells are separated according to four different quantiles of PUM2 abundance (0–25% (blue), 25–50% (orange), 50–75% (green) and 75–100% (red)). The y axis indicates RNA expression levels of PUM2 in each cell. d, A volcano plot showing changes in structure reactivities between low and high PUM2 expressed cells for windows located within PUM2-binding regions. The x axis shows the log2-fold change of their reactivities in q1 and q4 quantiles. The P values were calculated using a two-sided Student’s t-test. e, Density plots showing the distribution of PUM2-binding motif heterogeneity and 50 nt flanking region in green fluorescent protein (GFP) overexpressed (OE, gray) and PUM2 overexpressed (yellow) hESCs. f, Density plots showing the distribution of PUM2-binding motif heterogeneity and 50 nt flanking region in control (CTRL) knocked-down (KD, gray) and PUM2 knocked-down (blue) hESCs. g, Bar plots showing the percentage of PUM2 motifs present in eCLIP experiments in high or low accessible regions (left), homogeneous or heterogeneous regions (middle) and accessible regions that are homogeneous or heterogeneous (right) in hESCs. h, A box plot showing the distribution of RNA half-life in hESC and neuronal precursor cell (NPC) (Supplementary Table 5) for transcripts that show reactivity changes (left, gene no. 127), heterogeneity changes (middle, gene no. 34) and both reactivity and heterogeneity changes (right, gene no. 145) upon overexpression of PUM2 in hESCs. The P values were calculated using a two-sided Mann–Whitney U test. The box plots show the means and 25th to 75th percentile interquartile range, and the bars show the range from the 5th to 95th percentile.