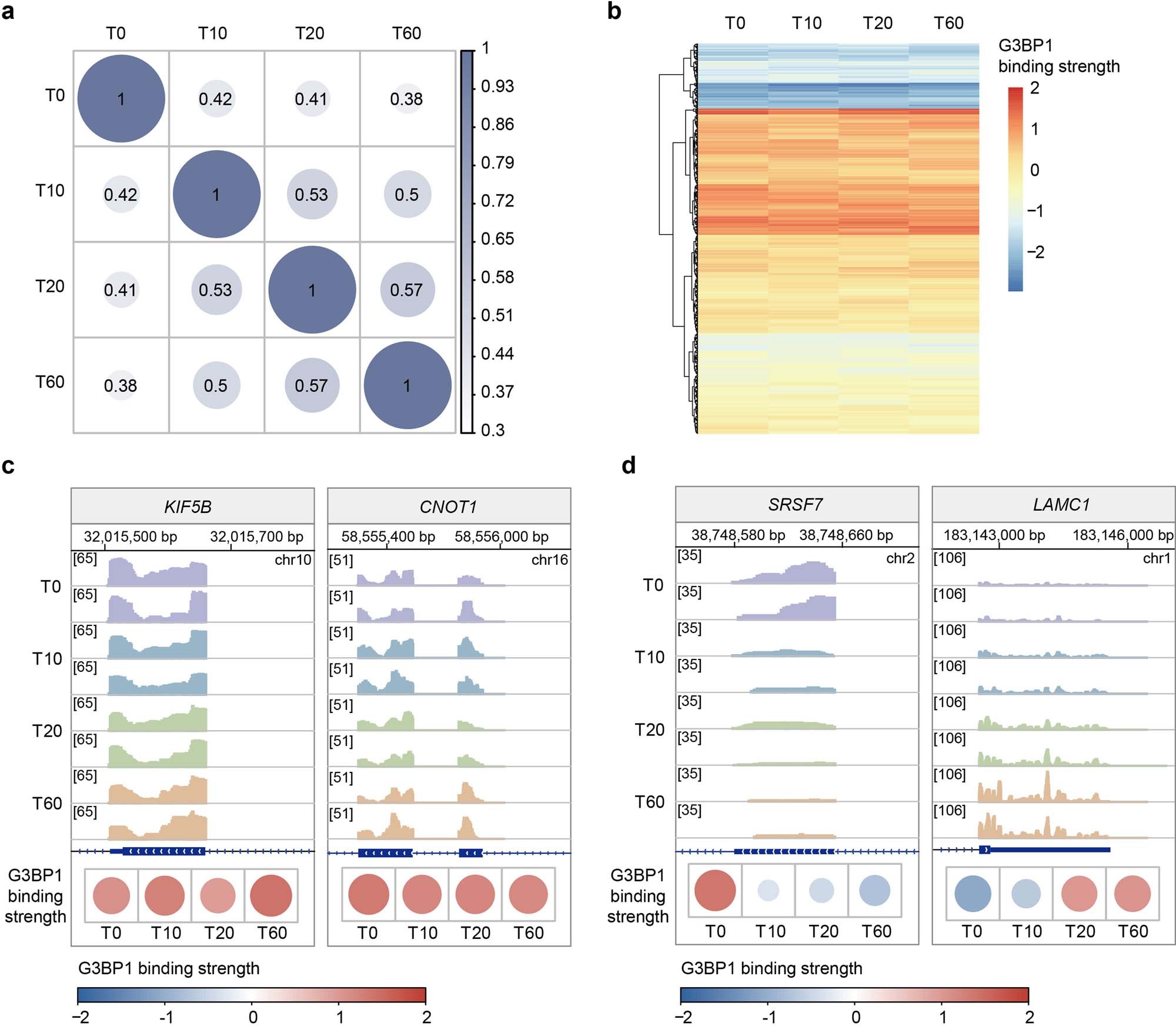
Extended Data Fig. 10: G3BP1 binding at different time intervals during SG assembly captured by ARTR-seq.
From: Profiling of RNA-binding protein binding sites by in situ reverse transcription-based sequencing

a, The Pearson correlation heatmap among time intervals of ARTR-seq results based on G3BP1 binding strength. G3BP1 binding strength is defined as ARTR-seq read log2FC(G3BP1/input). Pairwise correlation coefficients were indicated as circle size and noted in each circle. b, A heatmap exhibiting stable G3BP1 binding strength of selected RNAs at different time intervals, organized by hierarchical clustering. RNAs were ranked from small to large according to the standard deviation (SD) of G3BP1 binding intensity over different time intervals, and the top 5% of RNAs were selected for clustering (n = 677). The dendrogram was constructed using complete linkage based on Euclidean distance. c, IGV snapshots (top) of two RNAs with stable G3BP1 binding strength in ARTR-seq, with each panel normalized by CPM. d, IGV snapshots showing RNAs with gradually decreased (left) and increased (right) G3BP1 binding strength. Each panel was normalized by CPM. Heatmaps (bottom) in c,d show G3BP1 binding strength in ARTR-seq with the size of the circle representing its absolute value.