Fig. 2: PhoCl-based uncaging of transmembrane protein CD4.
From: An optogenetic method for the controlled release of single molecules

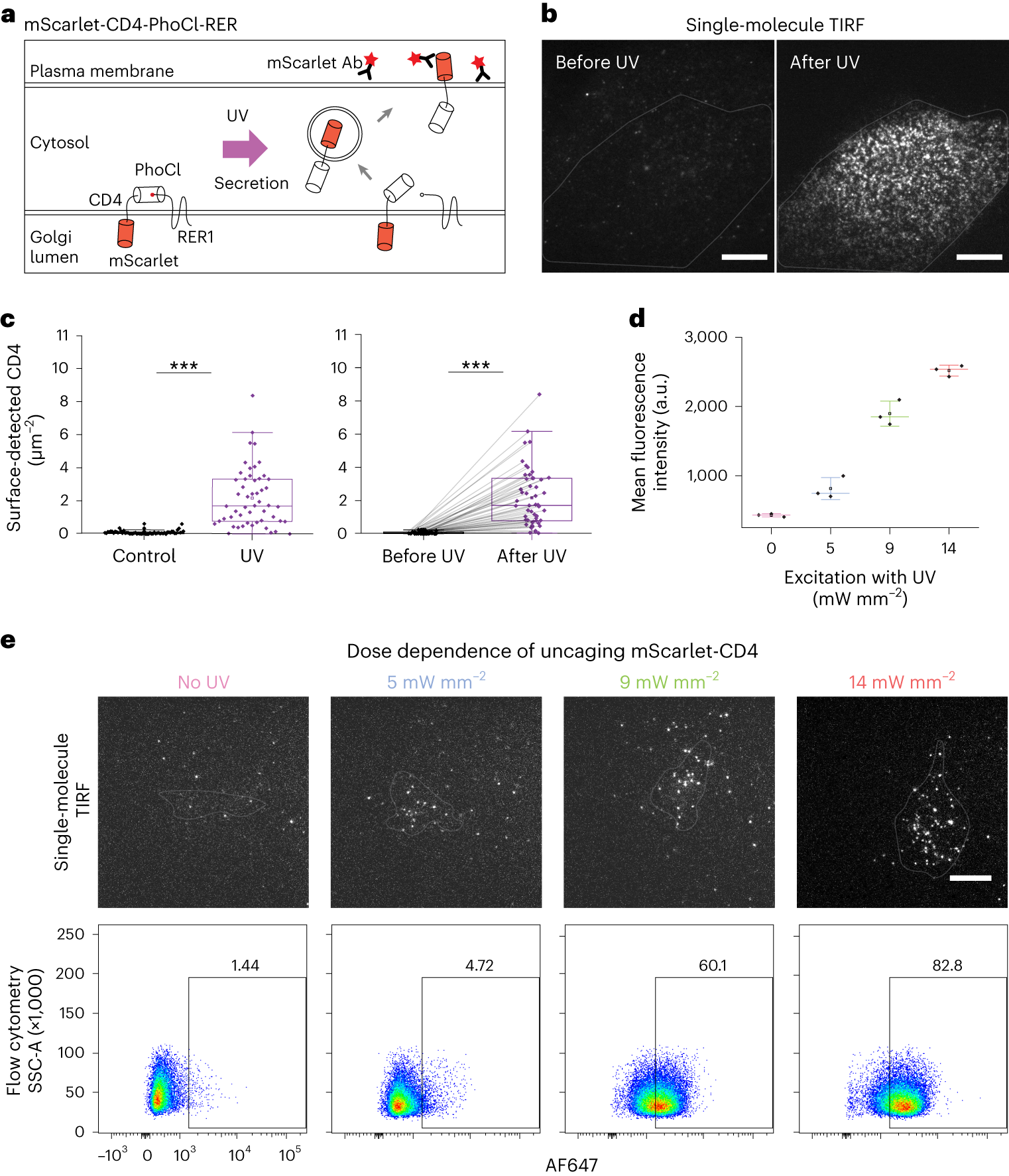
a, Schematic of mScarlet-CD4-PhoCl-RER construct. Plasma membrane-localized mScarlet-CD4 is recognized by AF647-labeled antibodies in the medium. b, TIRF images of a CV-1 cell expressing mScarlet-CD4-PhoCl-RER with antibodies against mScarlet before and after UV illumination. c, Left: quantification of the number of anti-mScarlet antibodies bound to control (0.1 ± 0.1 μm−2, n = 55) and to UV-illuminated cells (2.20 ± 1.78 μm−2, N = 11, n = 52). Significance was tested using a two-tailed Mann–Whitney U-test (***P = 10−16). Right: quantification of the number of anti-mScarlet antibodies bound to the same cells before (0.07 ± 0.07 μm−2) and after uncaging (2.16 ± 1.77 μm−2), N = 11, n = 51. Significance was tested using the two-tailed paired sample sign test (***P = 10−9). d, Mean fluorescence intensity (arbitrary units, a.u.) of AF647-labeled mScarlet antibodies bound to HeLa cells expressing mScarlet-CD4-PhoCl-RER following varying doses of UV illumination (429 ± 22.3 (0 UV), 815 ± 159.5 (5 mW mm−2), 1,897 ± 180.8 (9 mW mm−2), 2,518 ± 79.3 (14 mW mm−2)). Bars represent median ± s.d. and data points represent the means from independent flow cytometry experiments. Square box represents the mean. N = 3. e, TIRF images (top) and flow cytometry results (bottom) of HeLa cells expressing mScarlet-CD4-PhoCl-RER with antibodies against mScarlet following varying doses of UV illumination. N = 3. Data presented as mean ± s.d. Center line in the box plot represents the median, the box represents 25–75% of the data, whiskers represent 1.5 × interquartile range and the square box among data points represents the mean. Scale bars, 10 µm.