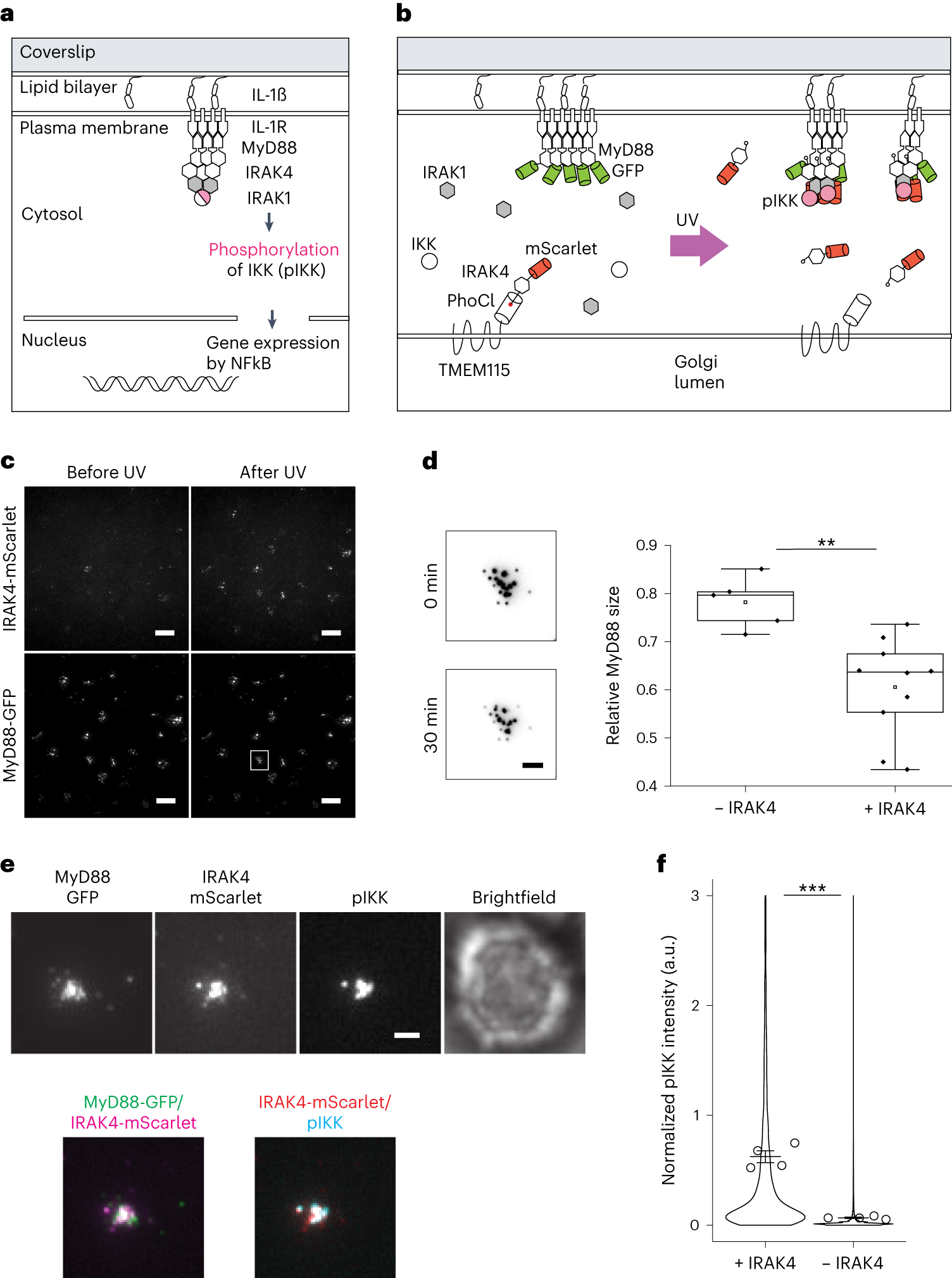
Fig. 5: Reconstitution of IL-1R signaling pathway in knockout cells with optogenetically released effector protein.
From: An optogenetic method for the controlled release of single molecules

a, Schematic of IL-1R signaling. b, Schematic of TMEM-PhoCl-IRAK4-mScarlet construct in IRAK4 knockout EL4 cells. In the absence of functional IRAK4 in the cells, IL-1R signaling is hampered and MyD88 forms large clusters. Following release of IRAK4 with UV light, IL-1R signaling resumes and MyD88 cluster size is controlled. IL-1R signaling results in phosphorylation of IKKα/β. c, TIRF images of IRAK4 knockout cells expressing MyD88-GFP and TMEM-PhoCl-IRAK4-mScarlet at 0 and 30 min following UV illumination. Scale bars, 10 µm. N = 3. d, Left: representative images of the same MyD88-GFP cluster at 0 and 30 min following UV illumination. Scale bar, 2 µm. Right: quantification of relative change in MyD88-GFP cluster size 30 min following UV illumination in MyD88 clusters without IRAK4 recruitment (0.78 ± 0.05, n = 5) and in MyD88 clusters with IRAK4 recruitment (0.61 ± 0.10, n = 10). Data presented as mean ± s.d. Significance was tested using the two-tailed unpaired t-test (**P = 0.003). N = 3. Center line in the box plot represents the median, the box represents 25–75% of the data, whiskers represent 1.5 × interquartile range and the square box among data points represents the mean. e, TIRF images showing IRAK4-mScarlet, MyD88-GFP and phosphorylated IKK-AF647 (pIKKα/β) cluster in IRAK4 knockout cells expressing the TMEM-PhoCl-IRAK4-mScarlet construct following optogenetic release of IRAK4 in the cytosol. Scale bar, 2 µm. f, Quantification of pIKKα/β-AF647 intensity in IRAK4 knockout cells following UV-based IRAK4 release (0.6 ± 0.05, m = 2,709) and without IRAK4 release (0.07 ± 0.006, m = 112184). Violin plot shows the distribution of individual MyD88 puncta measurements; dots superimposed on the violin plot represent means of replicates (N = 4). Bars represent mean ± s.e.m. Significance was tested using the two-tailed unpaired t-test (***P = 10−5), employing the means of replicates as data points. m, number of MyD88 puncta analyzed.