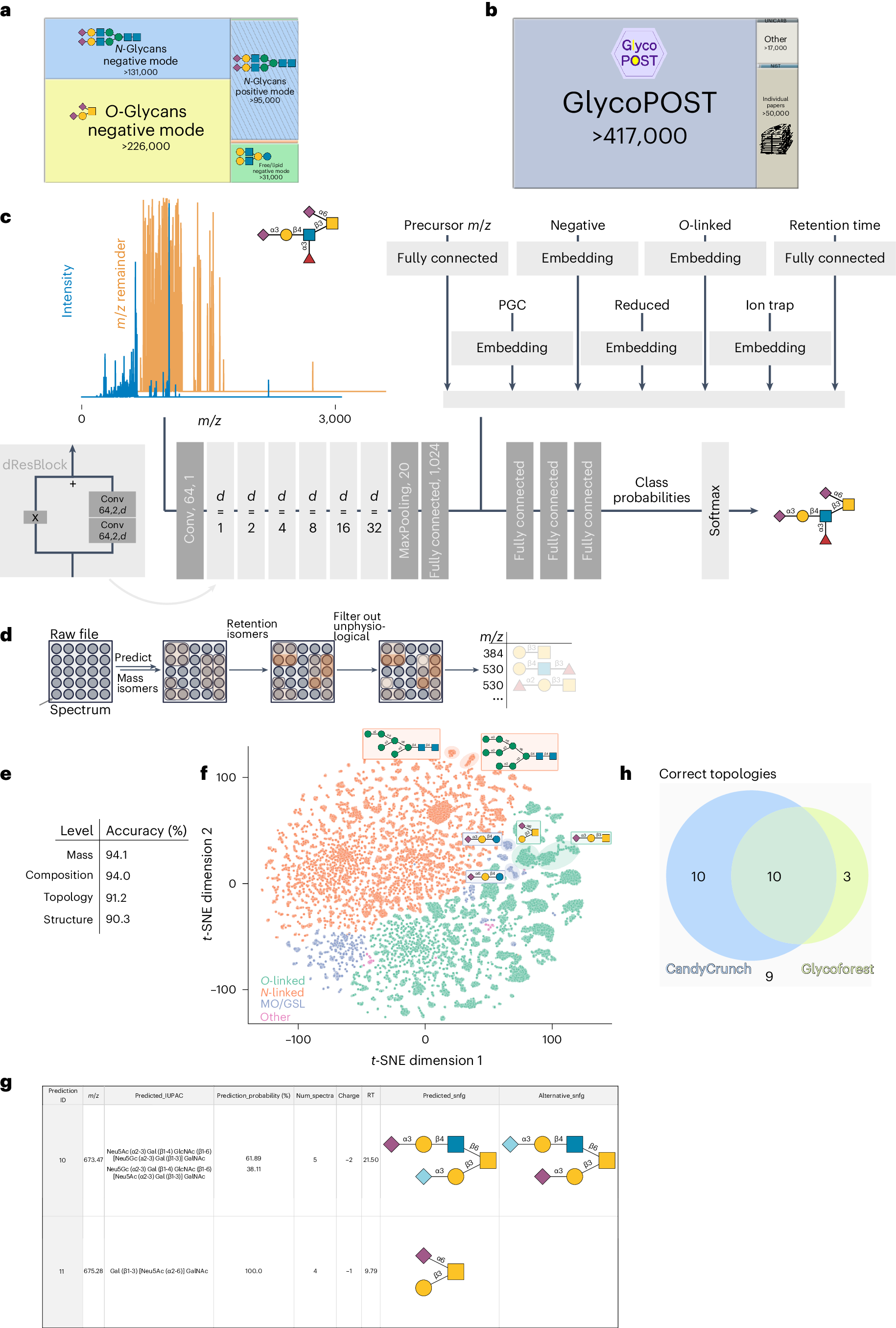
Fig. 1: Predicting glycan structure via deep learning.
From: Predicting glycan structure from tandem mass spectrometry via deep learning

a,b, Overview of the curated dataset of glycomics LC–MS/MS by glycan class (a) and source (b). Diagonal bars indicate positive ion mode data. The numbers correspond to spectra with annotations. c, Schematic view of CandyCrunch model architecture. d, Pipeline of curating glycan predictions from raw file to final output table. e, Evaluating top-1 accuracy on the independent test set (Methods; see ref. 43) across different levels of resolution. f, Learned representations of all spectra in the test set are shown via t-distributed stochastic neighbor embedding (t-SNE), colored by glycan class. Examples are illustrated with their glycan structures. g, Excerpt from an example prediction output using our Colab notebook on the file JC_171002Y1.mzML (ref. 44). h, Proportional Venn diagram of the comparison of CandyCrunch and Glycoforest on the raw file JC_131210PMpx5.mzML (ref. 18), not used for training CandyCrunch but used for developing Glycoforest. Shown are topologies (Glycoforest does not output full structures) matching those of the human annotator for each model (see Supplementary Fig. 11 for detailed comparison). All masses shown are from reduced glycans. Glycans here and in the entire paper are drawn using GlycoDraw45 according to the Symbol Nomenclature for Glycans (SNFG). Conv, convolutional layer; d, dilation; MO/GSL, milk oligosaccharides/glycosphingolipids; PGC, porous graphitized carbon chromatography; RT, retention time.