Extended Data Fig. 10: Keypoint-MoSeq identifies behavioral motifs across timescales.
From: Keypoint-MoSeq: parsing behavior by linking point tracking to pose dynamics

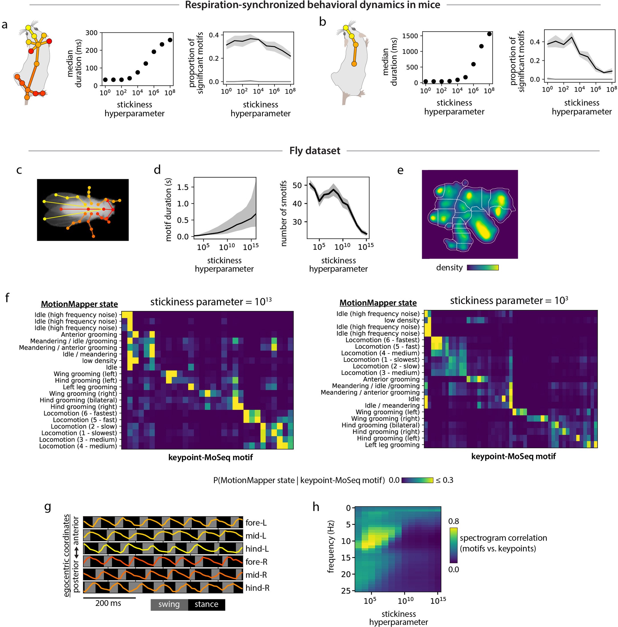
a-b) Alignment of mouse behavior motifs to respiration. Figure created with SciDraw under a CC BY 4.0 license. a) Left: Keypoints used for model fitting. Middle: Median motif durations for models fit with a range of stickiness hyperparameters. Right: Proportion of significantly respiration-aligned motifs, stratified by stickiness hyperparameter, showing mean and standard deviation across N=5 model fits. b) As (a), but restricted to upper spine, neck, head, and nose keypoints. c-h) Keypoint-MoSeq partitions fly behavior across timescales. c) Fly keypoints used for fitting keypoint-MoSeq and MotionMapper. d) Motif durations (left) and number of motifs (right) for models trained with a range of target timescales. Ten separate models were fit for each timescale. For motif durations, we pooled the duration distributions from all 20 models and plotted the median duration in black and interquartile range in gray. For motif number, we counted the number of motifs with frequency above 0.5% for each of the 20 models and plotted the mean of this count in black and the standard deviation in gray. e) Density of points in 2D ‘behavior space’ generated by MotionMapper. Each white-line delimited region corresponds to a MotionMapper state label. f) Confusion matrices showing the frequency of each MotionMapper state during each keypoint-MoSeq motif. g) Example of swing and stance annotations over a 600ms window. Lines show the egocentric coordinate of each leg tip (anterior-posterior axis only). Gray shading denotes the swing phase, defined as the interval posterior-to-anterior limb motion. h) Cross-correlation between the spectrograms of keypoints and motif labels respectively. Heatmap rows correspond to frequency bands of the spectrograms and columns correspond to models with different target timescales.