Extended Data Fig. 1: Markerless pose tracking exhibits fast fluctuations that are independent of behavior yet affect MoSeq output.
From: Keypoint-MoSeq: parsing behavior by linking point tracking to pose dynamics

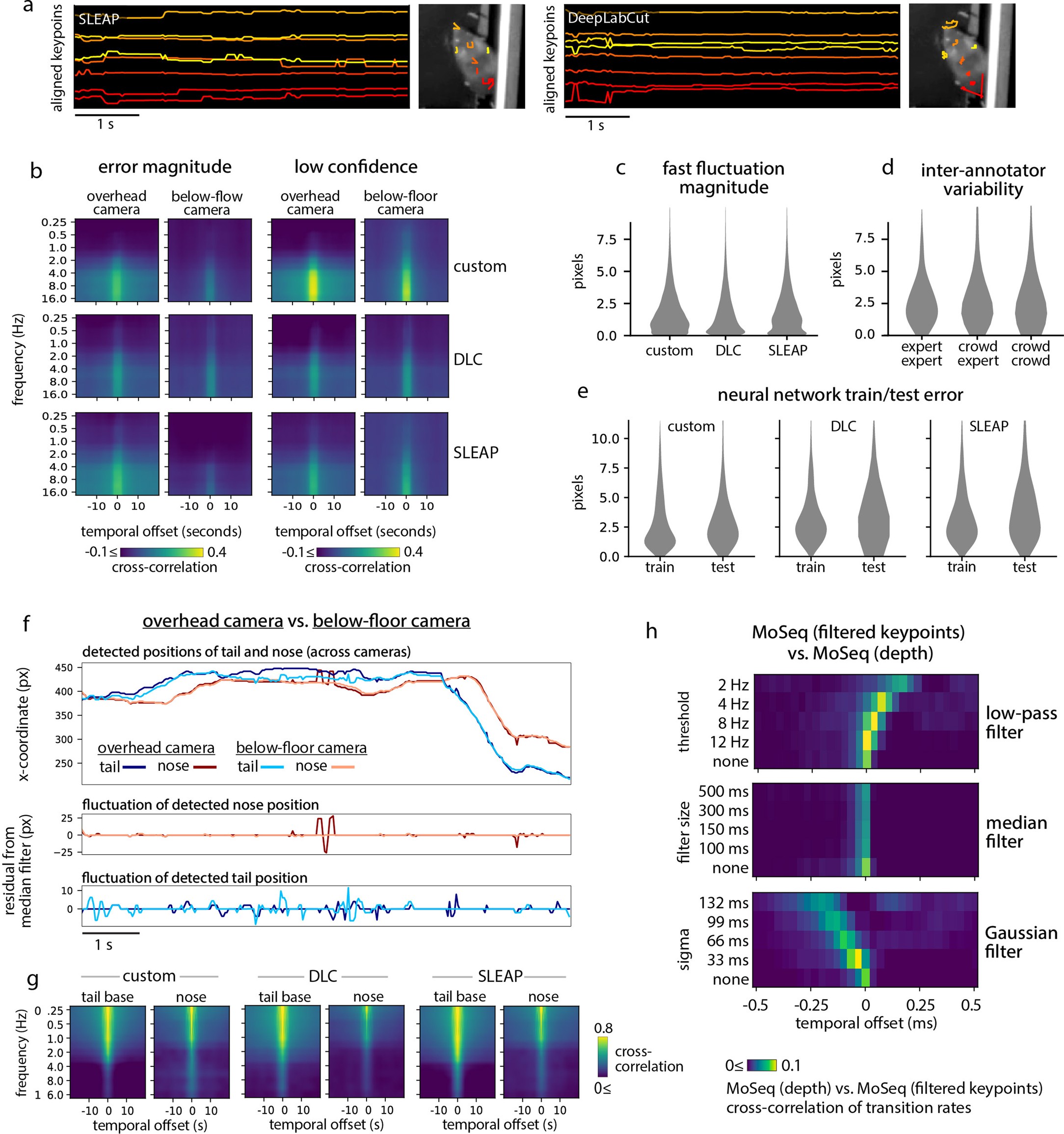
a) Example of a 5-second interval during which the mouse is still yet the keypoint coordinates fluctuate, as shown in Fig. 1e, but here for SLEAP and DeepLabCut respectively. Left: egocentrically aligned keypoint trajectories. Right: path traced by each keypoint during the 5-second interval. b) Cross-correlation between the spectral content of keypoint fluctuations and either error magnitude (left) or a measure of low-confidence keypoint detections (right). c) Magnitude of fast fluctuations in keypoint position for three different tracking methods, calculated as the per-frame distance from the detected trajectory of a keypoint to a smoothened version of the same trajectory, where smoothing was performed using a gaussian kernel with width 100ms (N=4 million keypoint detections). d) Inter-annotator variability, shown as the distribution of distances between multiple annotations of the same keypoint. Annotations were either crowd-sourced or obtained from experts (N=200 frames and N=4 labelers). e) Train- and test- error distributions for each keypoint tracking method (N=800 held out keypoint annotations). f) Top: position of the nose and tail-base over a 10-second interval, shown for both the overhead and below-floor cameras. Bottom: fast fluctuations in each coordinate, obtained as residuals after median filtering. g) Cross-correlation between spectrograms obtained from two different camera angles for either the tail base or the nose, shown for each tracking method. h) Cross-correlation of transitions rates, comparing MoSeq applied to depth and MoSeq applied to keypoints with various levels of smoothing using a low-pass, Gaussian, or median filter (N=1 model fit per filtering parameter).