Fig. 4: Comparison on downstream performance.
From: Systematic comparison of sequencing-based spatial transcriptomic methods

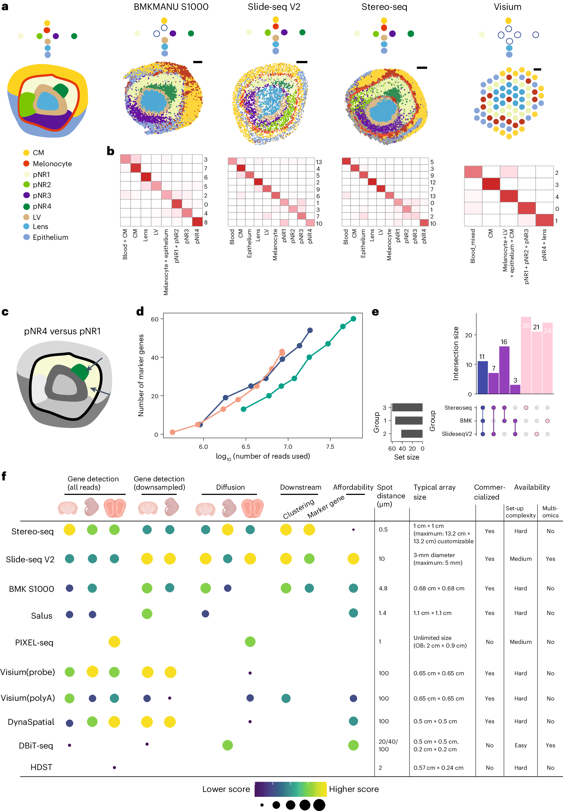
a, Expression profiles generated by each platform were processed to obtain clustering results. Known cell types and states are colored in the left-most panel. Additionally, a schematic plot represents the expected cell states, arranged from the outer space to inner space and from top to bottom. On the right-hand side, clustering results are presented, with spots color-coded by annotated cell states depicting the identifiable cell states. b, Clustering was conducted on downsampled eye data from each platform, with an equal total read count across platforms in the eye area. The correspondence between annotations obtained from clustering based on all reads and clustering based on downsampled data is visualized in a heatmap. The number of spots in this correspondence is presented after \({\log }_{10}\) transformation without scaling. c, An overview of cell states compared in the marker gene detection analysis, with pNR4 and pNR1 highlighted. d, Number of marker genes detected with different numbers of reads used for each sST method in the comparison between pNR4 and pNR1. e, An upset plot displays the intersection of marker genes obtained by different sST methods using all reads for the pNR4 and pNR1 comparison. Genes shared among all three platforms are denoted in blue, those shared between two platforms are in purple and uniquely obtained genes are represented in pink. f, The sST methods have been ranked based on their performance in the specified categories, with the highest-performing methods positioned at the top. Methods that offer resolution levels below 20 μm have been given higher preference. In the right panel, essential characteristics of the sST methods examined are outlined. Lower affordability indicates a higher price associated with the method. CM, corneal mesenchyme; pNR, presumptive neural retina; LV, lens vesicle; OB, olfactory bulb.