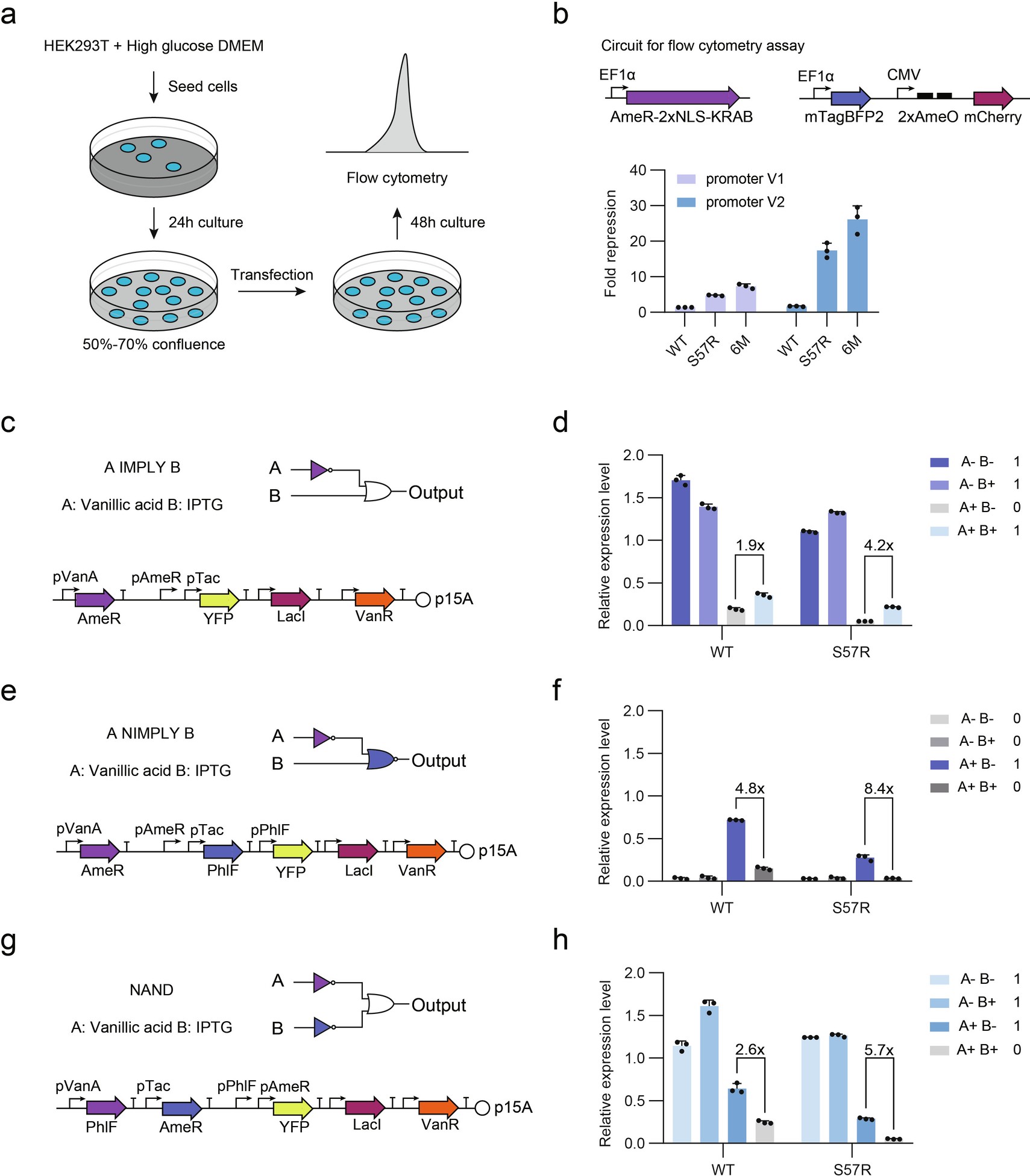
Extended Data Fig. 6: Genetic circuit construction with WT AmeR and the S57R variant.
From: EvoAI enables extreme compression and reconstruction of the protein sequence space

(a) Schematic diagram of AmeR flow cytometry assay in mammalian cell (HEK293T). (b) The genetic circuit for AmeR flow cytometry assay and the results. 6 M is the AmeR variant R43G A53T S57R A75V P94L D119N. (c) Genetic circuit design of A IMPLY B. (d) Flow cytometry assay of the genetic circuit A IMPLY B. (e) Genetic circuit design of A NIMPLY B. (f) Flow cytometry assay of the genetic circuit A NIMPLY B. (g) Genetic circuit design of NAND. (h) Flow cytometry assay of the genetic circuit NAND. All circuits in this figure used 100 μM vanillic acid (input A) and 1000 μM IPTG (input B) as input signals. Data are mean ± SD of three experiments.