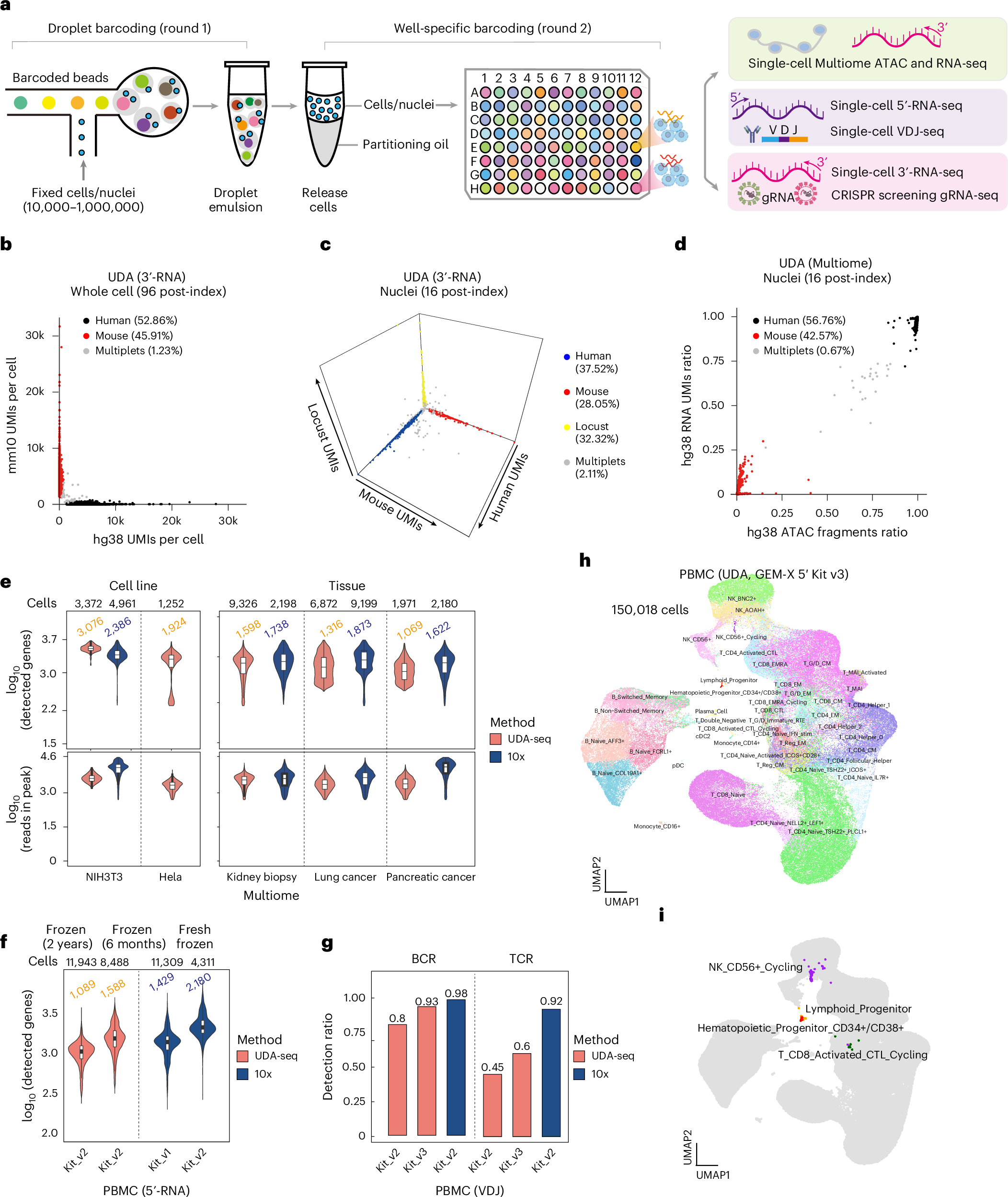
Fig. 1: The workflow of UDA-seq and its performance across diverse modalities and samples.

a, The UDA-seq workflow involves two rounds of barcoding. b–d, Species-mixing experiments by using single-cell 3′-RNA UDA-seq with 96-well post-indexing (b), single-nucleus 3′-RNA UDA-seq with 16 well post-indexing (c) and single-nucleus scMultiome UDA-seq with 16 well post-indexing (d). e,f, Violin plots showing the distribution of genes (RNA) and peak reads (ATAC) detected by UDA-seq scMultiome and 10x Genomics (e) as well as UDA-seq sc5′-RNA (f). Box plots show the interquartile range with the median marked. The whiskers extend up to 1.5 times the interquartile range; the outliers are not displayed. The median number of genes detected is shown at the top of each violin plot. g, A comparison between UDA and 10x Genomics for scVDJ-seq. The T-cell receptor (TCR) and B-cell receptor (BCR) detection ratio for UDA with Next GEM (Kit_v2) and GEM-X (Kit_v3), and the 10x Next GEM. h, The ultrahigh-throughput 5′-scRNA UDA-seq analysis of over 150,000 cells from a single donor, identifying 44 distinct cell types. The UMAP plot is color-coded to represent these cell types. j, Rare cell types, identified with cell type labels.