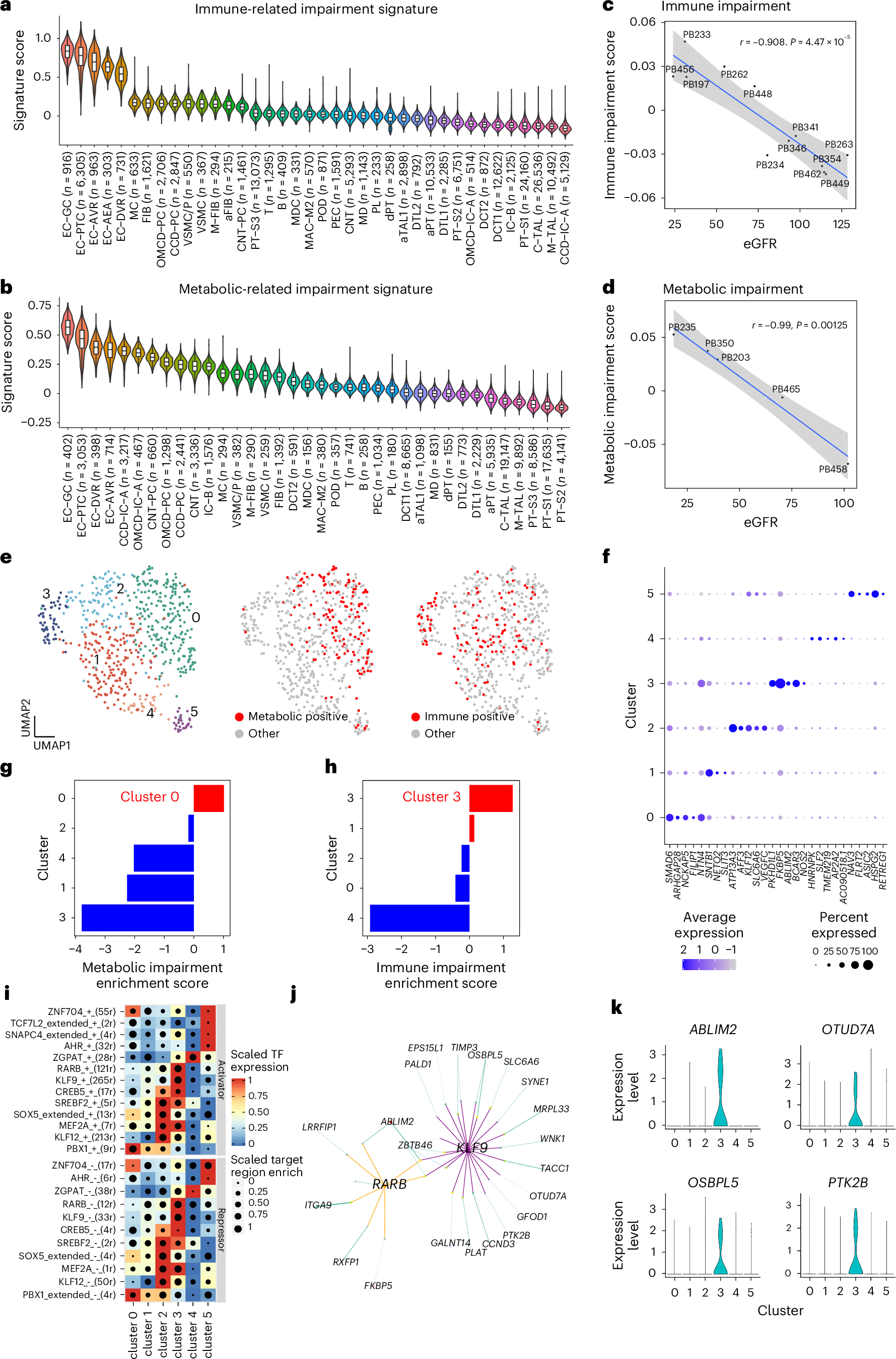
Fig. 4: Rare cell subpopulations associated with impairment identified using UDA-seq.

a,b, A violin plot displaying the distribution of single-cell level immune-related impairment (a) and metabolic-related impairment (b) signature scores across different cell types, with the y-axis representing the immune-related signature score and the x-axis representing cell types. Box plots show the interquartile range with the median marked. The whiskers extend up to 1.5 times the interquartile range, and the outliers are not displayed. c,d, The median score of the immune-related impairment (c) and metabolic-related impairment (d) signature across all cells from an individual donor, exhibiting a negative correlation with the eGFR (Pearson’s r = 0.908 and 0.99, respectively). The shaded area around the regression line represents the 95% confidence interval. e, Left: EC-GC reclustering, revealing six subclusters in UMAP. Middle: UMAP embedding, colored by metabolic impairment positive cells. Right: UMAP embedding, colored by immune impairment positive cells. f, Marker genes identified for the six subclusters. The dot size indicates the gene expression percentage of a cluster, while the color represents the scaled average gene expression within a cluster. g, A bar plot showing that subcluster 0 was enriched with cells that are positively related to metabolic impairment. h, A bar plot displaying that subcluster 3 was enriched with cells that are positively related to immune impairment. i, Important eRegulons identified by SCENIC+ in the six subclusters. The colors of the heatmap represent scaled TF gene expression, and the dot size indicates scaled target region enrichment. j, GRNs revealed the key eRegulons of subcluster 3, which consists of immune impairment-related cells. Transcription factors are denoted in bold with enlarged gene symbols, peak regions are represented by squares and regulated genes are shown at the edge of the graphs. k, The representative genes regulated by the transcription factor in j are highly expressed in subcluster 3.