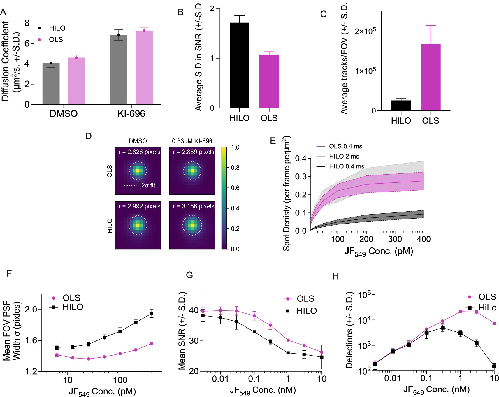
Extended Data Fig. 4: Comparison of motion-induced blurring and confocality between OLS and HILO illumination.

(a) Measurement of diffusion coefficients for Halo-KEAP1 treated with DMSO or 1 μM KI-696 across 72 FOVs from 12 individual wells per condition for each of HILO and OLS from 3 384-well plates. (b) Average FOV-level standard deviation in SNR sampled over 308 wells for HILO or OLS illumination. (c) Quantification of number of trajectories captured per FOV using HILO and OLS. (d) Estimated point spread functions, calculated by averaging all detections in a representative 150-frame acquisition. The following number of PSFs for each condition: n = 123,596 (OLS-DMSO), n = 3,897 (HILO-DMSO), n = 113,276 (OLS 0.33μM KI-696), n = 13,620 (HILO 0.33 μM KI-696) from one representative FOV per condition. (e) PSF detections as a function of integration time and dye concentration, compared between OLS and HILO modalities with dashed regions denoting S.D. (f) PSF width measurement as a function of JF549 measured in Halo-KEAP1 cells treated with 1 μM KI-696. Error bars denote S.D (g) Mean SNR plotted as a function of His-Halo concentration in isSMT. (h) Number of spot detections, normalized to a common FOV size, plotted as a function of increasing concentrations of Halo-JF549 in solution. Error bars denote S.D. Error bars denote FOV-level S.D. 200-220 FOVs are randomly sampled per JF549 concentration from 27 possible 384-well plates for (G) and (H).