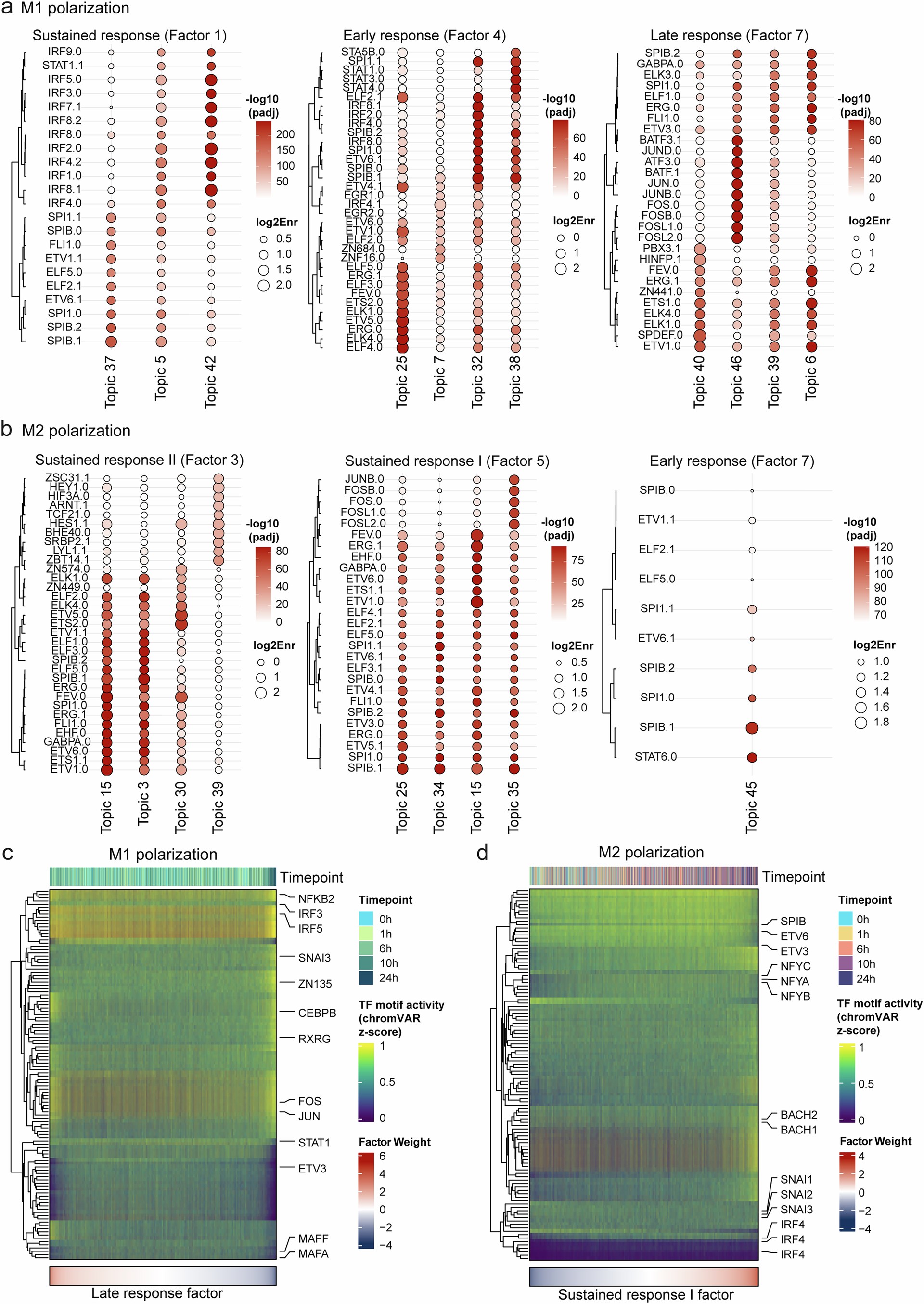
Extended Data Fig. 5: Motif enrichment for peaksets associated with M1/M2 latent factors and TF motif activity for M1 late response- and M2 sustained response II TFs.

a, Top 10 TF motifs enriched per topic peaksets associated with M1 sustained response (left), M1 immediate response (center) and M1 late response (right) factors. b, Top 10 TF motifs enriched per topic peaksets associated with M2 sustained response I (left), M2 sustained response II (center) and M2 immediate response (right) factors. Dot size indicates log2 enrichment and color -log10(FDR corrected p-values). c, Motif activity (rank normalized chromVAR z-scores) for TFs associated with M1 late response (Methods) across all M0 and M1 cells sorted by M1 late response factor weights d, Motif activity for TFs associated with M2 sustained response II across all M0 and M2 cells sorted by M2 sustained response II factor weights.