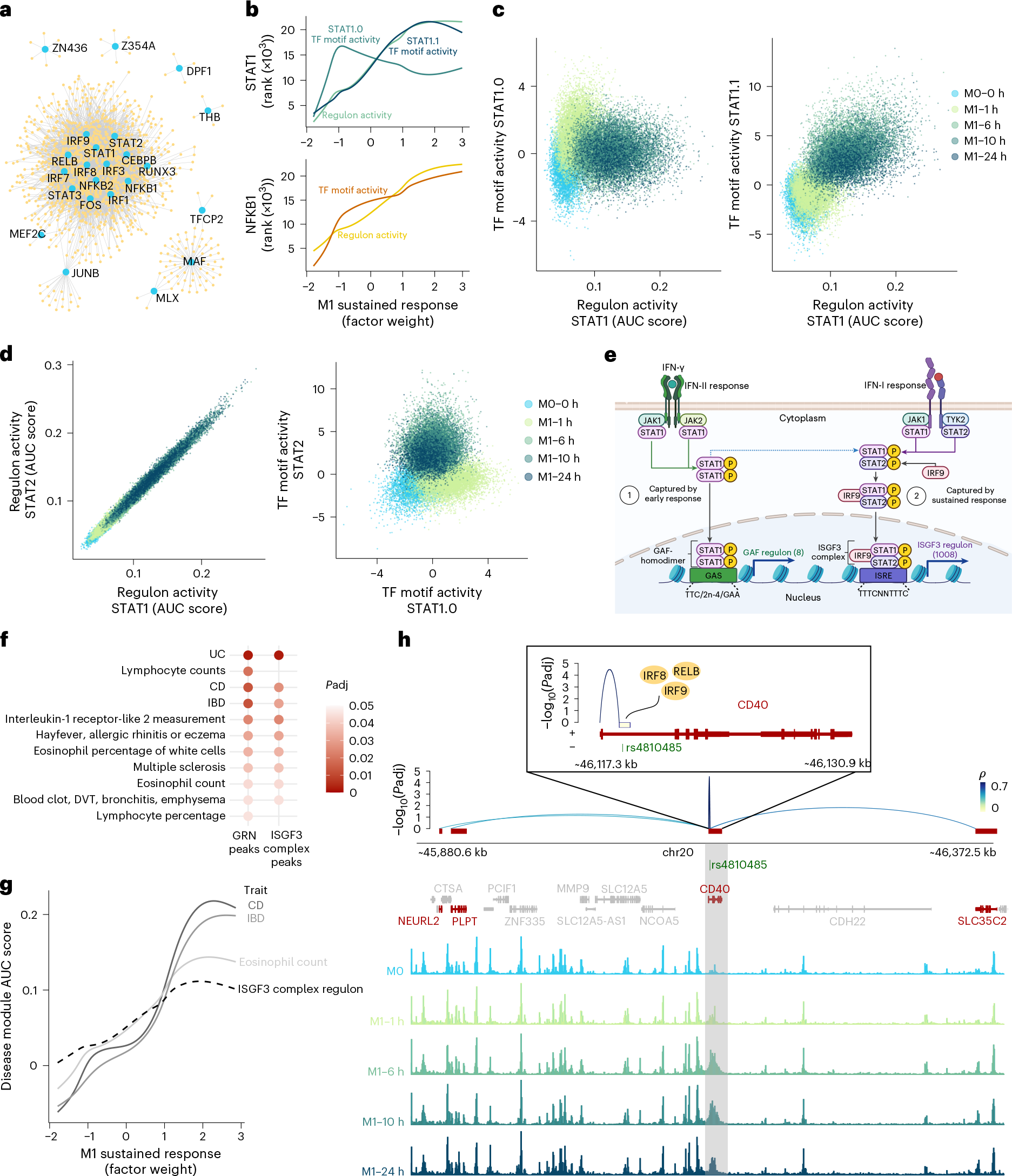
Fig. 3: GRNs inferred from SUM-seq data in macrophages coupled with genetic evidence reveal TF and regulon hierarchy, linking TFs to immune traits.

a, GRN visualization of TFs and their assigned target genes, including TFs with ≥4 targets. b, TF motif activity (rank chromVAR z score) and regulon activity (rank AUC cell score) for STAT1 (top) and NFKB1 (bottom) motifs along the M1 sustained response factor. Cells are ranked by their respective value for activity measures; the lines show best fit (generalized additive model). c, Scatter plots of the correlation between the STAT1 regulon activity and STAT1.0 (left) and STAT1.1 (right) TF motif activities. The points represent cells and are colored by time point. d, Scatter plots of each cell across the M1 macrophage polarization showing the correlation between STAT1 and STAT2 regulons (left) and STAT1.0 and STAT2 TF motif activity (right). The points represent cells and are colored by time point. e, A schematic of the type II IFN-associated STAT1 homodimer (GAF) and the type I IFN-associated STAT1/STAT2/IRF9 (ISGF3 complex) responses (as reviewed in ref. 81). The type II response is represented by the early response (indicated as 1; GAF regulon), and the type I response by the sustained response (indicated as 2; ISGF3 regulon). Regulon sizes are in brackets. Created with BioRender.com. f, Diseases and traits associated with genetic variants enriched in open regions of all GRN peaks and a highly connected regulon in the eGRN (the STAT1/STAT2/IRF9: putative ISGF3 complex) using LDSC (FDR-corrected P values). All open regions in macrophages are used as background. DVT, deep vein thrombosis. g, AUC cell scores for disease modules derived by intersecting putative genome-wide SNPs for the top enriched diseases with the putative ISGF3 complex regulon (Methods) compared with AUC cell scores for all ISGF3 regulon genes along the M1 sustained response factor. h, Top: eGRN peak gene interactions for the CD40 intronic peak intersecting IBD-associated SNP rs4810485, zooming in to the CD40 region with the TFs binding to this peak (inset). Bottom: M0 and M1 cell aggregate ATAC-seq tracks split by time point highlighting the CD40 intronic peak. Chr, chromosome.