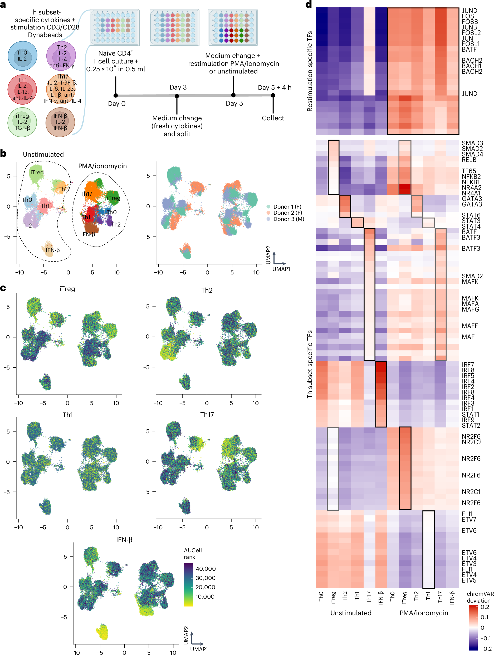
Fig. 4: SUM-seq data validate the identity of human T cells differentiated to diverse Th subsets and reveal subset-specific and restimulation-responsive TFs.

a, A schematic overview of the human primary T cell differentiation experiment to Th subsets. b, WNN UMAP projection of integrated SUM-seq data of Th subsets. Cells are annotated and labeled according to their Th subset identity (left) or donor of origin (right). F, female donor; M, male donor. c, WNN UMAP projection of integrated SUM-seq data from Th subsets. Cells are colored according to their ranked AUCell scores, which quantify the expression of marker genes specific to each Th subset. d, chromVAR deviations (used as proxy for TF motif activity) of identified Th subset-specific and restimulation-specific TFs (bottom and top, respectively). Only significant TFs (Wilcoxon rank-sum test, FDR-corrected P value < 0.001) with a positive logFC, at least 10 RNA counts and a high distinctive value (AUC >0.9 for stimulation, AUC >0.7 for subset) are plotted. The black boxes highlight restimulation and subset-specific TFs that passed the abovementioned thresholds and gray boxes highlight their stimulation counterpart when the activity pattern was recapitulated.