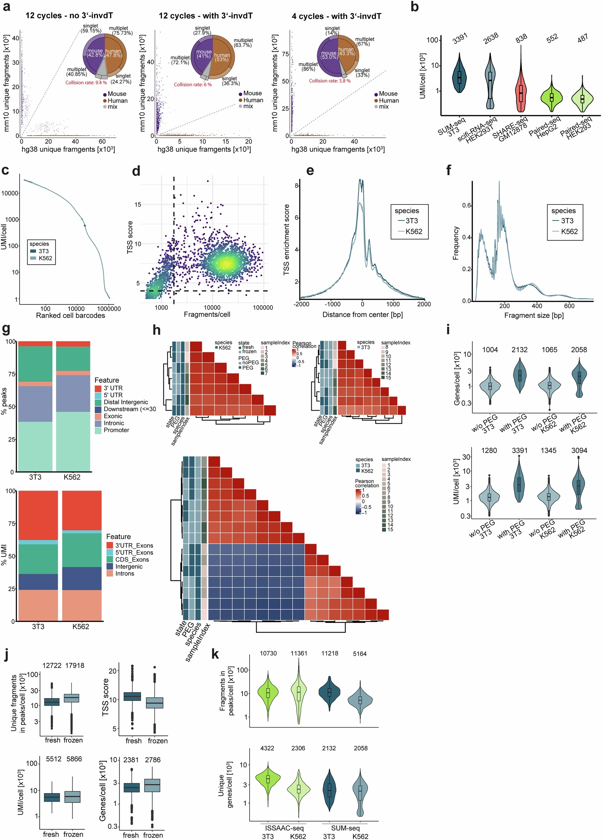
Extended Data Fig. 2: Performance metrics of SUM-seq and optimization of experimental parameters.

a, Impact of using the blocking oligonucleotide and reducing thermal amplification cycles on collision rates (highlighted in red) as a function of mapped reads to mouse (mm10, y-axes) and human (hg38, x-axes) genomes. Pie chart shows the fraction of human and mouse cells as well as the multiplet and singlet frequency. b, UMIs detected per cell for SUM-seq, scifi-RNA-seq, SHARE-seq and Paired-seq in the indicated cell lines (datasets indicated in Fig. 1e (lower panel)). c, Ranked number of UMIs (y-axis) per cell. Inflection points are indicated as points along the curve. d, TSS score (y-axis) and number of fragments (x-axis) per cell for the ATAC modality of NIH-3T3s. Dashed lines indicate thresholds for cell calling. e, Enrichment of ATAC-reads (y-axis) displayed around the TSS ( ± 2 kb). Light blue: K562, dark blue: NIH-3T3. f, Size distribution of ATAC fragments in the indicated cell lines in base pairs (x-axis). g, Genomic annotation of mapped ATAC fragments (upper panel) and transcripts (lower panel) in K562 and NIH-3T3 cells. h, Correlation heatmaps of sample indices for the ATAC- (upper panels) and RNA-modalities (lower panel) of the species-mixing experiment. Rows are annotated according to their state (fresh or frozen), cell type (K562, NIH-3T3), inclusion of PEG during RT and the sample index. i, Violin plots displaying the effect of PEG on the number of genes (upper panel) and UMIs (lower panel) detected in the RNA modality of SUM-seq in NIH-3T3 and K562 cells. 3T3: w/o PEG, n = 2428; with PEG, n = 699. K562: w/o PEG, n = 2842; with PEG, n = 621 cells. j, Impact of cryopreservation on the data complexity. The upper panel displays key quality metrics comparison for the ATAC modality (fragments in peaks per cell and TSS enrichment score), and the lower panel for the RNA modality (genes and UMIs per cell). ATAC (top panel): fresh, n = 2499; frozen, n = 1566, RNA (bottom panel): fresh, n = 2476; frozen, n = 1399 cells. k, Comparison of quality metrics of ISSAAC-seq and SUM-seq in K562 and NIH-3T3 cells (top: fragments in peaks per cell, bottom: genes per cell). ISSAAC-seq metrics retrieved from https://github.com/dbrg77/ISSAAC-seq/tree/main. SUM-seq: n = 699 (3T3), n = 621 (K562). ISSAAC-seq: ATAC; n = 3032 (3T3), 5702 (K562). RNA; n = 3011 (3T3), 5161 (K562). Boxplots in b, i, j, k: Center line represents median; lower and upper hinges represent the 25th and 75th quartiles respectively. The whiskers represent values that fall within 1.5 times the interquartile range between the 25th and 75th percentiles.