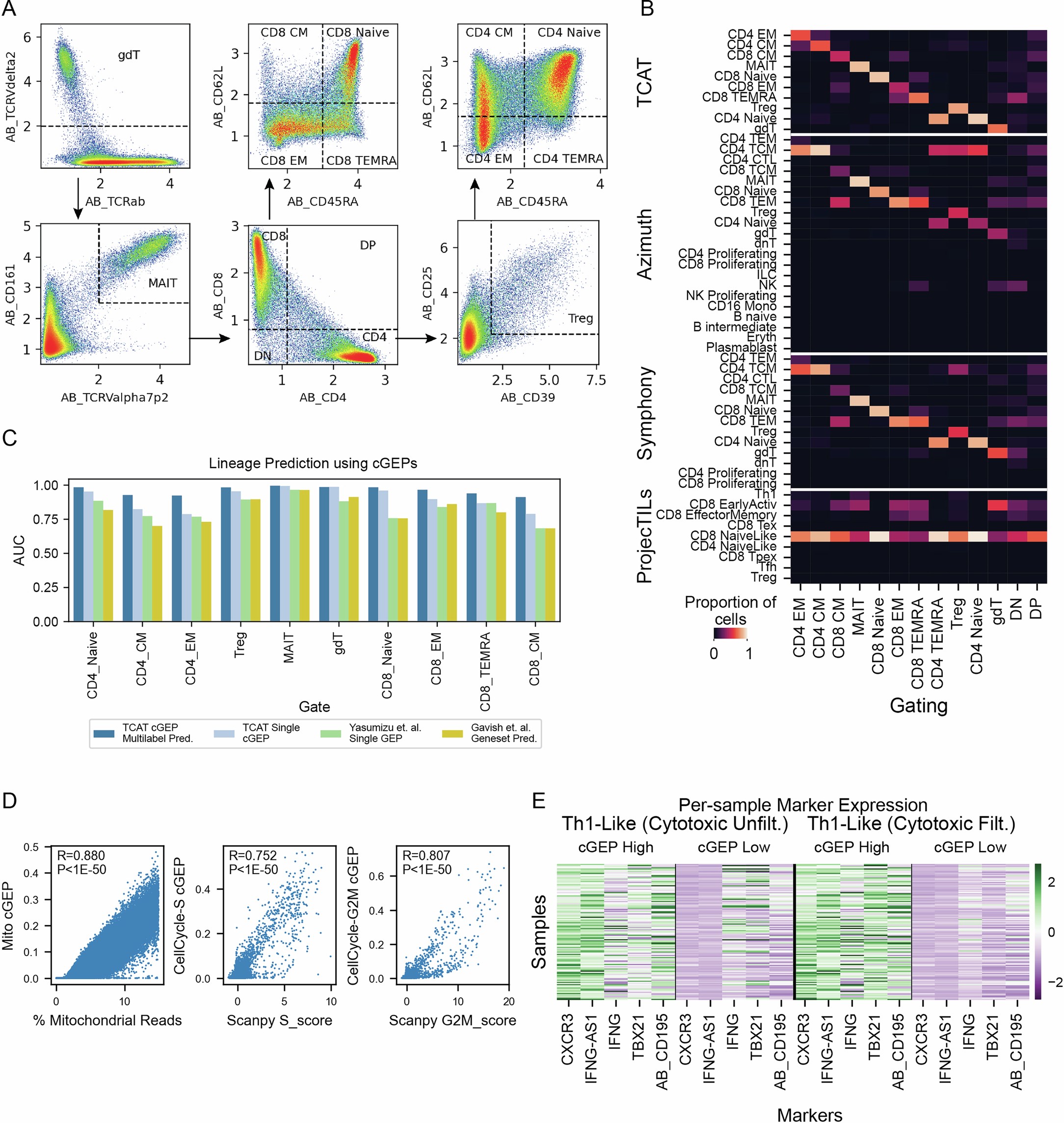
Extended Data Fig. 3: Benchmarking starCAT’s subset annotation.

a, Manual gating for the Flu-Vaccine dataset analogous to Extended Data Fig. 2b. b, Proportion of cells within each manually gated lineage (columns) assigned to each lineage annotation (rows). c, Area under the curve (AUC) for prediction of manually gated subset based on TCAT multilabel prediction, a single most associated TCAT cGEP, analogous predictions using the single most associated NMF component published in Yasumizu et al., 202411, or using gene sets from NMF components in Gavish et al., 202314. d, Usage of the mitochondria cGEP against the percentage of mitochondrial reads per cell (left). Usage of the CellCycle-S (middle) and CellCycle-G2M (right) cGEPs against the S and G2M scores output by Scanpy’s score_genes_cell_cycle function with published proliferation gene sets27. e, Expression of selected Th1 marker genes in pseudobulk profiles of Th1-Like-high and low cells, per sample (rows). Cytotoxic-high cells are included (left) and filtered (right). Sample expression is normalized by library size and z-scored across rows, separately for the two filtering conditions.