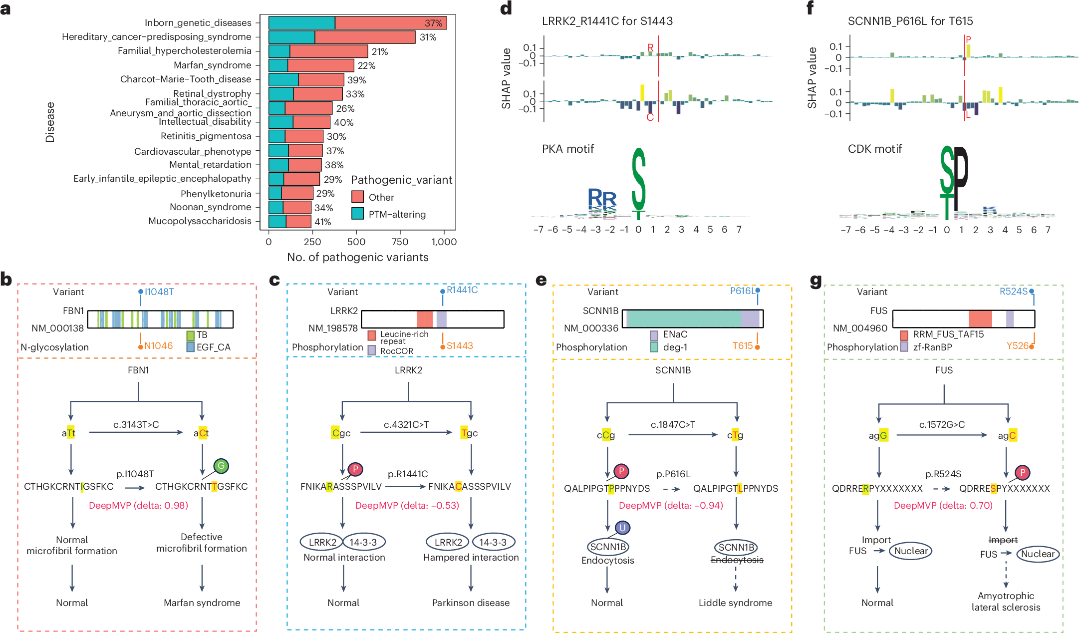
Fig. 5: DeepMVP prediction of PTM-altering pathogenic germline variants.

a, Ratio of PTM-altering variants predicted in the top 15 diseases with the highest number of associated variants annotated in ClinVar. b, Predicted impact and existing knowledge of the Marfan syndrome-associated substitution p.I1048T on FBN1. c, Predicted impact and existing knowledge of the Parkinson’s disease-associated substitution p.R1441C on LRRK2. d, Shapley value distribution of flanking amino acids for predicting phosphorylation site S1443 on LRRK2, with and without p.R1441C. e, Predicted impact and existing knowledge of the Liddle syndrome-associated substitution p.P616L on SCNN1B. f, Shapley value distribution of flanking amino acids for predicting phosphorylation site T615 on SCNN1B, with and without p.P616L. g, Predicted impact and existing knowledge of the amyotrophic lateral sclerosis-associated variant p.R524S on FUS.