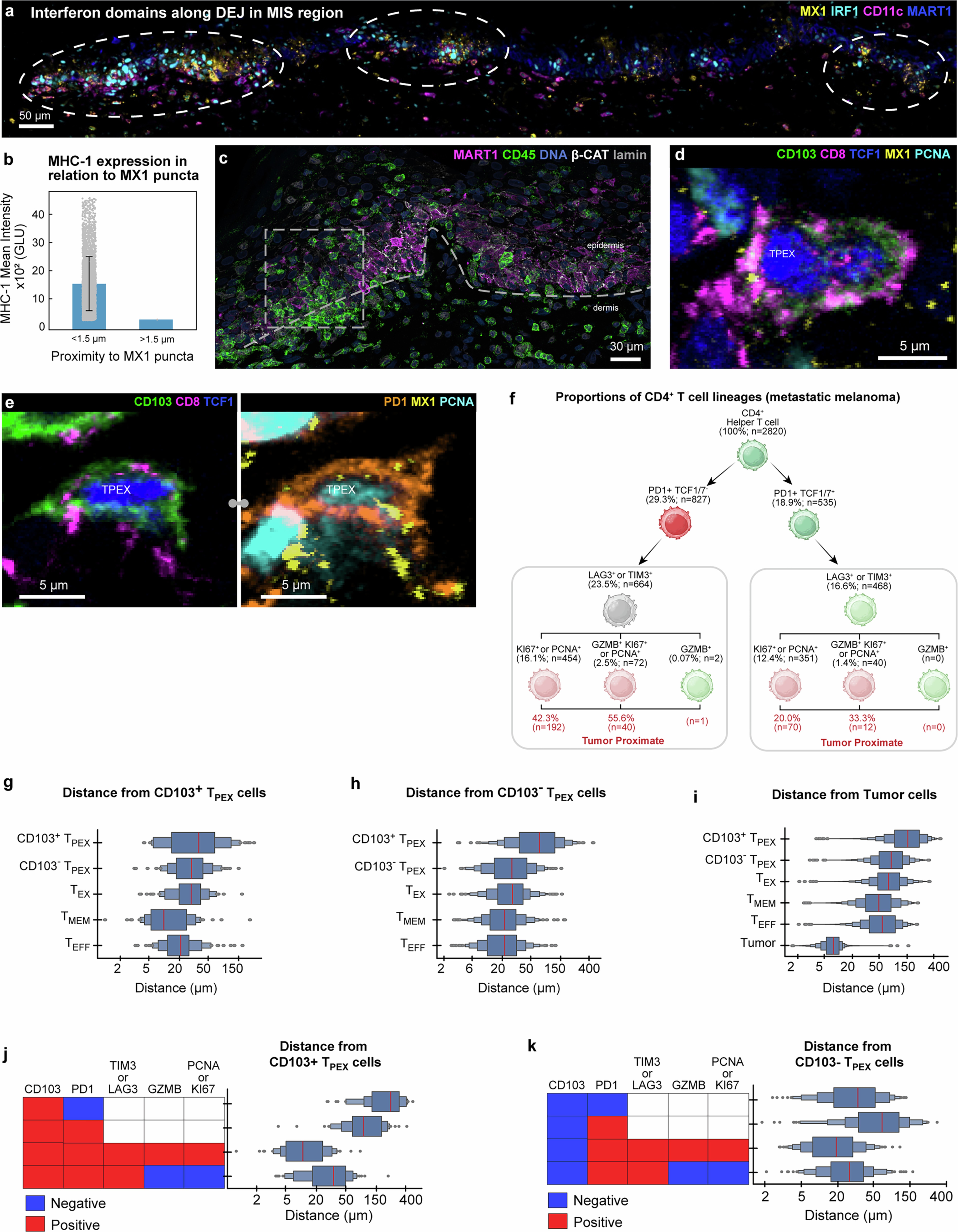
Extended Data Fig. 6: Spatial analysis of IFN-rich domains and distinct T cell lineages.
From: Highly multiplexed 3D profiling of cell states and immune niches in human tumors

a, 2D CyCIF image of the MIS showing the correlation between pockets of MX1 (yellow) and IRF1 (cyan) along the dermal epidermal junction (dark blue). CD11c+ Dendritic cells shown in purple. Scale bar 50 μm. b, Quantification of MHC-1 expression in Gray Level Units (GLU) < 1.5 μm (proximal) or >1.5 μm (distant) from 3921 MX1 punctum along the entire length of the DEJ in one independent dataset (entire MIS and VGP regions of dataset 1; LSP13626). Data is represented as mean value +/- SD after removing top and bottom 5% outliers. Sample size (n) is 1 biological replicate from 1 specimen. c, Five selected channels from 42-plex CyCIF image of MIS in dataset 2. DEJ denoted by white dashed lines. White dashed rectangle is enlarged in Fig. 5c and exemplifies CD45+ immune cells (green) breaking through the DEJ into the epidermis. Scale bar 30 μm. d-e, Two examples of maximum projections of TCF1+ TPEX cells, showing non-proliferation (d) and proliferation via PCNA staining (e). Scale bar 5 μm. f, Hierarchical tree diagram showing proportions of CD4 + T cell sub-lineages in the metastatic melanoma sample. Red values indicate the percentage of cells in the associated state that are next to tumour cells. g-k Boxen plots of cell proximity in metastatic melanoma. Each box in a boxen plot represents a quantile range, progressively detailing the distribution from the median outwards to the extremes. Red boxes indicate cells positive for the given marker, blue indicate cells negative for the given marker, white indicate markers that were not used for selection. g-h, The distribution of the shortest distance between CD103+ (g) and CD103− (h) TPEX cells with other T cell subpopulations. i, The distribution of the shortest distance between tumour cells and T cell subpopulations. j-k, The distribution of the shortest distance between CD103+ (j) and CD103− (k) TPEX cells with subclasses of TMEM populations, with activity states indicated by the marker patterns on the left.