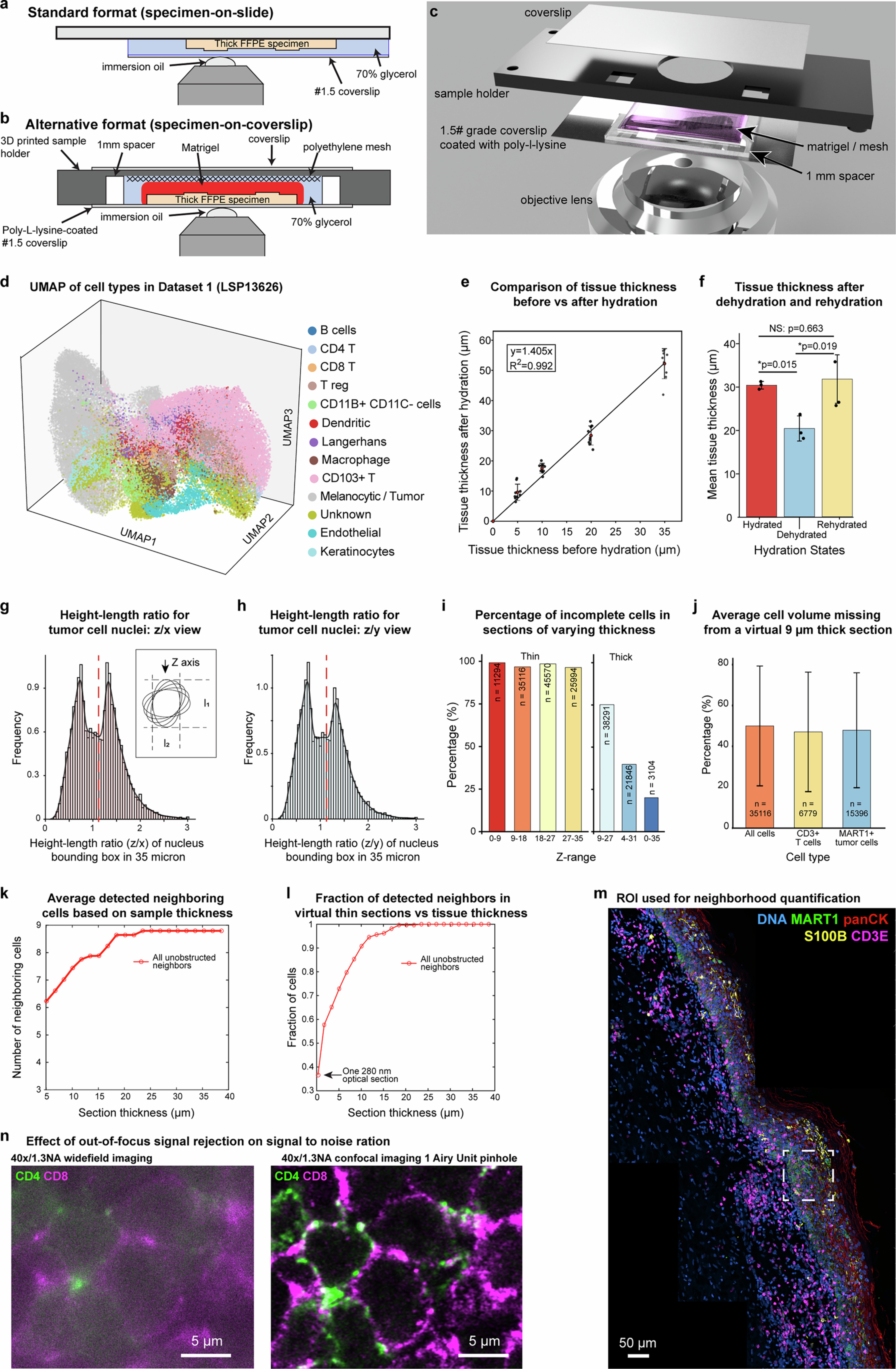
Extended Data Fig. 1: Imaging of thick tissue sections using 3D CyCIF.
From: Highly multiplexed 3D profiling of cell states and immune niches in human tumors

Two methods for 3D imaging of thick tissue sections using high NA (high-resolution) oil immersion objectives. a, The standard arrangement in which a stained specimen is mounted to a glass slide and overlaid with a coverslip in 70% glycerol mounting medium. The coverslip is removed after each imaging cycle for fluorophore inactivation and another round of staining7. This approach is often satisfactory but can result in damage to some tissues as cycle number increases. All data shown in the main figures of this paper was collected using this method. b, An alternative arrangement developed for imaging tissues prone to damage. The specimen is mounted to the coverslip and overlaid with Matrigel and a polyethylene mesh to hold the tissue in place, the assembly is fitted into a 3D printed holder and covered with a second coverslip to enable imaging with standard microscope slides. Use of this approach is demonstrated for a 35-μm section of colorectal cancer across 6 CyCIF cycles in Supplementary Fig. 12a and a melanoma precancer sample across 3 cycles in Supplementary Fig. 12b. c, Rendering of the holder used for specimen-on-coverslip imaging shown in b. d, UMAP rendering of all cell types analysed in Dataset 1 (LSP13626) as generated using 3D image segmentation algorithms. See Supplementary Fig. 13 for flow chart of cell type classifications. e, Comparison of tissue thickness before and after hydration. Tissue was sectioned at nominal thicknesses of 5, 10, 20, and 35 μm. For each thickness, measurements were taken at three different positions from each of the three samples, pooled for analysis (n = 9 per group). Individual datapoints are overlaid. Error bars represent standard deviation of pooled measurements. Mean hydrated thickness ± SD.: 9.01 ± 2.53 μm (5 μm), 16.48 ± 1.52 μm (10 μm), 26.67 ± 2.98 μm (20 μm), and 49.03 ± 4.68 μm (35 μm). A linear regression constrained through the origin was fitted to the data (y = 1.405x, R2=0.992). f, Tissue thickness under three conditions: PFA fixed mouse thymus tissue were sectioned to a thickness of 35 μm with a vibratome and mounted on glass slide under three conditions, mean thickness ± SD: hydrated (30.17 ± 0.88 μm), dehydrated (20.25 ± 2.88 μm), and rehydrated (31.58 ± 5.57 μm). Hydrated samples were mounted in 70% glycerol; dehydrated samples were processed through ethanol/xylene and mounted in Permount; rehydrated samples were previously dehydrated sections returned to PBS. Thickness was measured at three ROIs per sample (n = 3, technical replicates). Individual measurements are overlaid. Significance was assessed using paired two-tailed t-tests. Asterisks indicate P < 0.05; ns, not significant. g, Height vs length ratio for computed bounding boxes covering ellipsoidal tumour cell nuclei in the VGP (having major and minor axes l1 and l2) as viewed in the Z,X plane. As depicted in the inset, top-down views (along the Z axis) would produce a distribution of apparent lengths representing l1 and l2; the fact that these are nearly equivalent in number in the data suggests no significant distortion along the imaging axis. h. Same analysis as j but viewed from the Z,Y plane. i. Percentage of cells from 35-μm Dataset (LSP13626) that would be incomplete in 9-μm virtual sections (positioned along the optical axis) compared to sections 18-35 µm thick. n represents the number of cells analysed. j, Percentage of cell volume missing when Dataset 1 was sectioned into virtual 9 µm thick sections for all cells, CD3+ T cells, and MART1+ tumour cells. Error bars represent the interquartile range. n value is the number of cells analysed (n = 35,116 for all cells, n = 6,779 for CD3 + T cells, n = 15,396 for MART1+ tumour cells). Note that tumour cell nuclei in this specimen are not much larger than immune cell nuclei; truncation of tumour cells would be more severe with large, pleomorphic nuclei. k, Average number of observed cell interactions between nearby cells as thickness of virtual section increases. l, Fraction of observed cell interactions with increasing virtual section thickness normalized to known number of cell interactions identified from full tissue thickness. m. Maximum intensity projection of Dataset 1 showing the cropped region used for analysis in k and l. n, Images of the same cut@5μm tissue section acquired with traditional widefield microscopy (left) and laser scanning confocal microscopy (right) with the same objective lens and microscope (40x/1.3NA, LSM980). Note that existing slide scanners operate at lower NA than the image shown here (typically 0.5 to 0.95 non-oil immersion objectives), resulting in higher signal-to-noise ratio in the widefield image. These data are quantified in Supplementary Note 1 to facilitate conversion of 3D confocal data into 2D representations.