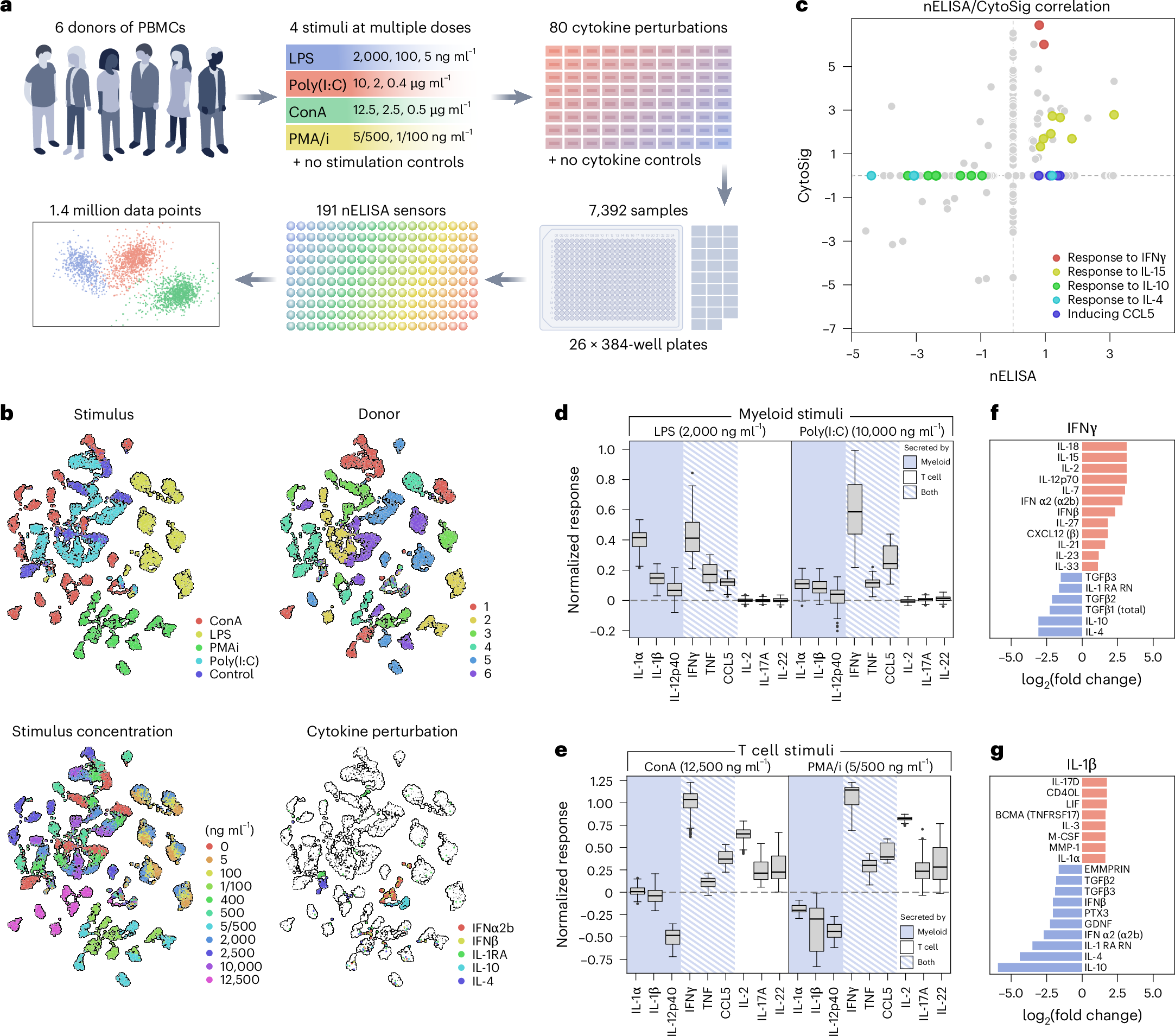
Fig. 4: High-throughput nELISA screen captures PBMC phenotypic diversity and quantifies individual cytokine interactions.

a, Screen design. PBMCs isolated from six donors were treated with inflammatory stimuli at indicated concentrations and further perturbed with 80 recombinant cytokine perturbagens, generating a total of 7,392 samples. After 24 h, concentrations of 191 secreted proteins were measured in the supernatant of each sample using the nELISA. b, UMAP dimensionality reduction of the data; data points are colored (from top left to bottom right) by stimulation condition, by donor, by stimulus concentration or by individual cytokine perturbagens with strong effects, as indicated. c, Correlation between cytokine interactions detected by nELISA and CytoSig in PBMCs, according to the fold change in expression of a protein in response to a perturbagen. Examples of cytokine response to IFNγ, IL-15, IL-4, IL-10 and perturbagens inducing CCL5 are indicated. d,e, PBMC response to myeloid and T cell stimulus; normalized signals represent differences in SNR compared with control wells; boxplot center line shows median; limits show upper and lower quartiles; whiskers show 1.5× interquartile range; points show outliers; n = 108 samples from 6 PBMC donors per stimulation condition; each sample was normalized to the donor-matched unstimulated control (n = 74 samples per donor): PBMC expression of indicated proteins, in response to myeloid stimuli (LPS or poly(I:C)), in the absence of recombinant cytokine perturbagens (d), and PBMC expression of indicated proteins, in response to T cell stimuli (ConA or PMA/i), in the absence of recombinant cytokine perturbagens (e). f,g, Fold change in the expression of IFNγ (f) and IL-1β (g) in response to indicated perturbagens, across all donors and stimulation conditions.