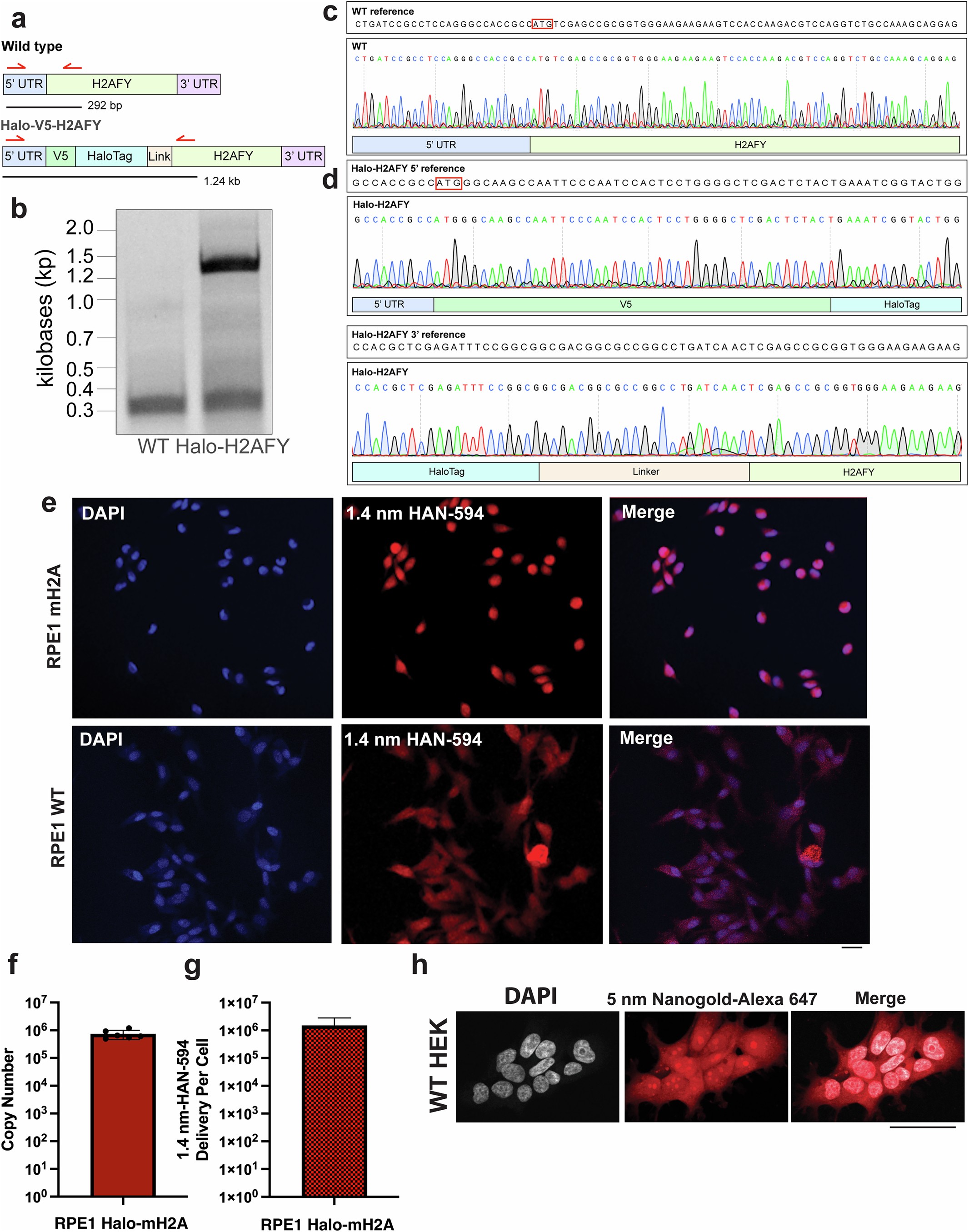
Extended Data Fig. 8: Quantification of mH2A copy number in CRISPR knockin HaloTag-H2AFY RPE1 cells and quantification of 1.4 nm HAN-594 delivery.

(a) Diagram of the knock-in and PCR strategy. A V5 epitope and Halo tag are knocked into the N terminus of the human H2AFY (coding the histone variant MacroH2A) locus in retinal pigment epithelial (RPE1) cells. Top shows wild type (WT), bottom shows Halo-knock-in. Red arrows highlight PCR primers used for genotyping with the expected fragment size depicted as a black bar below. (b) DNA gel of the PCR described in A. N = 1. (c) Sanger sequencing of WT and V5-Halo-H2AFY RPE1 cells. (d) Alignment to the indicated genomic sequences. (e) Localization of 1.4 nm-HAN-488 is restricted to the nucleus in RPE1 H2AFY-Halo cells but is dispersed in RPE1 WT cells. Experiment was repeated three times independently with reproducible results. Scale bar: 20 microns. (f) Absolute copy number of macroH2A molecules per RPE1 Halo-mH2A cell, mean=7×105, SD = 2×105, N = 4 independent experiments. (g) Quantification of number of molecules of 1.4 nm-HAN-594 delivered to RPE1 Halo-mH2A cells, mean = 6.6×105, SD = 1.05×105, N = 4 independent experiments. (h) 5 nm Alexa 647-nanogold can enter the cell nucleus. Scale bar: 50 microns. N = 12 cells.