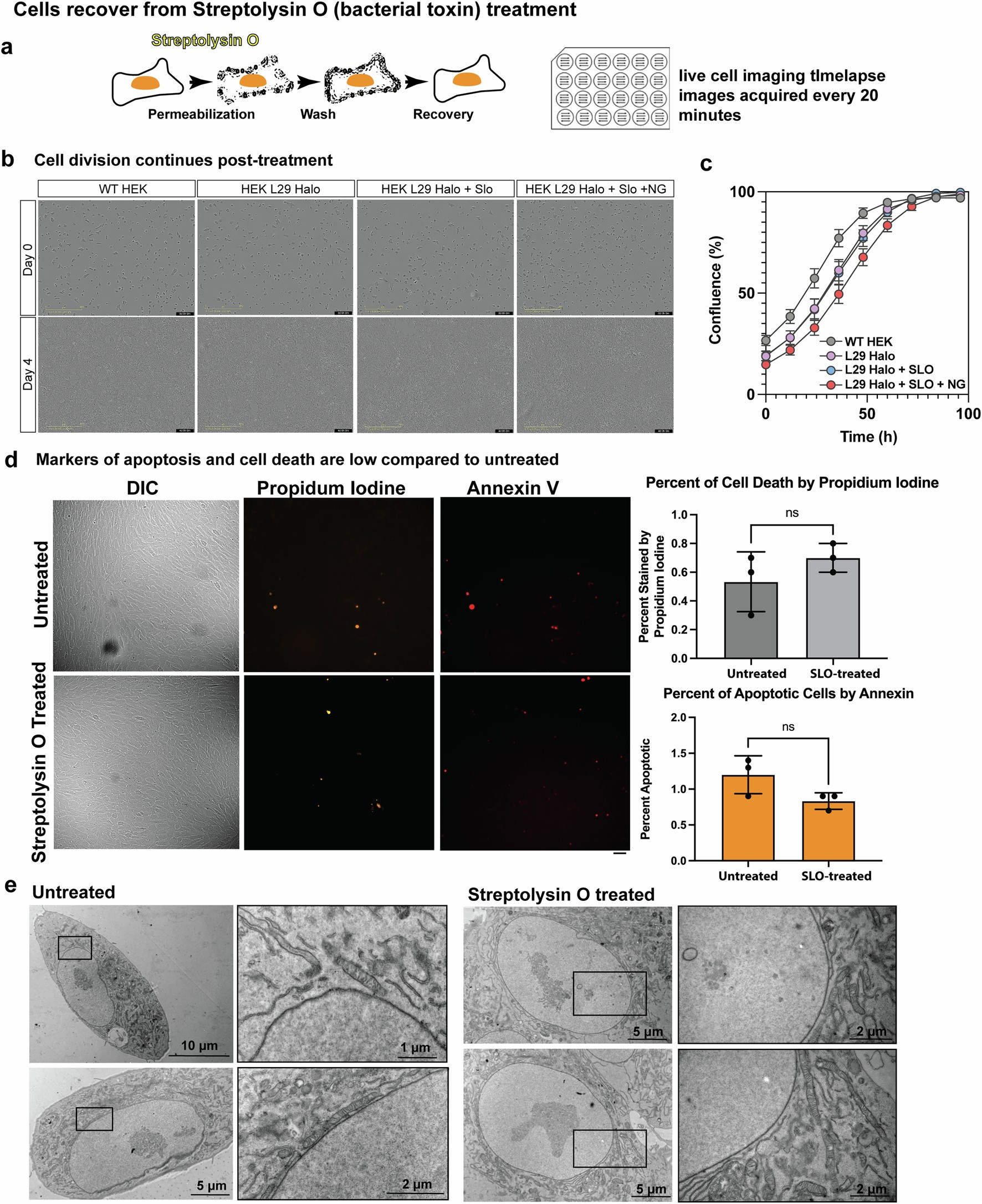
Extended Data Fig. 2: Cells recover from Streptolysin O (SLO) treatment.

(a) Schematic of pore formation mediated by SLO treatment to mammalian cells in cell culture. (b) InCuyte images of HEK cells in the indicated conditions. Images show cell confluence at time 0 (day 1) and 100 h (day 4). Scale bar is 400um. (c) graph showing the group rate of the indicated conditions. Data are shown as mean ± SD, error bars indicate SD, p = 0.906 (Kruskal–Wallis test, n.s.). N = 3 replicates. (d) Following SLO treatment, cell viability was assessed using propidium iodine (PI), and annexin V (marker of apoptosis). Quantification across three wells of cells in treated and untreated samples shows cell death is low. Control: Mean = 0.5, SD = 0.21. SLO-treated: Mean = 0.7, SD = 0.1. p = 0.5 (two-sided Mann-Whitney U Test, ns). and apoptosis is low. Control: Mean = 1.2, SD = 0.3. SLO-treated: Mean = 0.8, SD = 0.1. p = 0.3 (two-sided Mann-Whitney U Test, ns.). (e) The ultrastructure of the cell is maintained following SLO treatment, as seen by room temperature TEM. Boxes are zoomed-in regions.