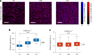
Sensing and mapping lipid species in living cells has been challenging. Here, we show that hyperspectral fingerprint opto-acoustic microscopy (HyFOPM) achieves label-free visualization of specific lipid species, including sphingomyelin and cholesterol, within living cells. This technology could offer insight into lipid metabolism and disease without requiring fluorescence or other exogenous tags.
This is a preview of subscription content, access via your institution
Access options
Access Nature and 54 other Nature Portfolio journals
Get Nature+, our best-value online-access subscription
$32.99 / 30 days
cancel any time
Subscribe to this journal
Receive 12 print issues and online access
$259.00 per year
only $21.58 per issue
Buy this article
- Purchase on SpringerLink
- Instant access to the full article PDF.
USD 39.95
Prices may be subject to local taxes which are calculated during checkout

References
Vinson, L. J. Dietary lipids in health and disease. Low Calor. Spec. Diet. Foods 2019, 23–37 (2018). An editorial about the importance of lipids in both physiological and disordered states.
Dean, K. M. & Palmer, A. E. Advances in fluorescence labeling strategies for dynamic cellular imaging. Nat. Chem. Biol. 10, 512–523 (2014). A review article about fluorescence labeling strategies for lipid detection.
Zhang, W. et al. Multi-molecular hyperspectral PRM-SRS microscopy. Nat. Commun. 15, 1599 (2024). This paper reports a stimulated Raman scattering microscopy method formapping the spatial distribution of lipids in cells.
Additional information
Publisher’s note Springer Nature remains neutral with regard to jurisdictional claims in published maps and institutional affiliations.
This is a summary of: Gasparin, F. et al. Differentiation of sphingomyelin and cholesterol by hyperspectral mid-infrared detection of single-bond vibrational modes in the fingerprint region. Nat. Methods https://doi.org/10.1038/s41592-026-03025-w (2026).
Rights and permissions
About this article
Cite this article
Optoacoustic microscopy for detecting lipid fingerprints in living cells. Nat Methods (2026). https://doi.org/10.1038/s41592-026-03024-x
Published:
Version of record:
DOI: https://doi.org/10.1038/s41592-026-03024-x