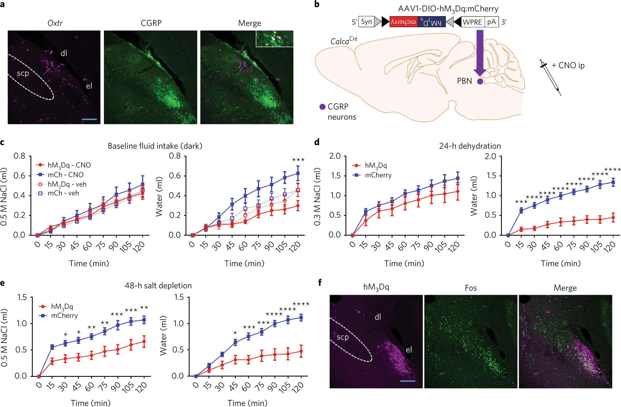
Fig. 5: CGRPPBN neuron activation decreases fluid and salt intake.
From: Oxytocin-receptor-expressing neurons in the parabrachial nucleus regulate fluid intake

a, Minimal colocalization of Oxtr and CGRP in the PBN. Scale bar represents 200 µm (n = 3). b, Injection of AAV-DIO-hM3Dq:mCherry in CGRPPBN neurons. c–e Acute CGRPPBN activation with CNO produces a significant decrease in water consumption at baseline (n = 8 hM3Dq, 7 mCherry; three-way mixed design ANOVA; NaCl: interaction F(1.876,24.391) = 0.921, P = 0.406; water: interaction F(2.629,34.177) = 3.768, P = 0.023) (c) and after 24-h dehydration (n = 8 hM3Dq, 7 mCherry; two-way RM ANOVA; NaCl: interaction F(8,104) = 0.07589, P = 0.6395; water: interaction F(8,104) = 22.22, P < 0.0001) (d), and decreased NaCl and water consumption after 48-h salt depletion (n = 8 hM3Dq, 7 mCherry; two-way RM ANOVA; NaCl: interaction F(8,104) = 5.789, P < 0.0001; water: interaction F(8,104) = 14.01, P < 0.0001) (e). f, Following CNO, Fos is robustly expressed in external lateral CGRPPBN neurons and in dorsolateral PBN in hM3Dq-injected mice. Scale bar represents 200 µm. Data expressed as mean ± s.e.m. ****P < 0.0001; ***P < 0.001; **P < 0.01; *P < 0.05. See Supplementary Table 2 for statistical analyses.