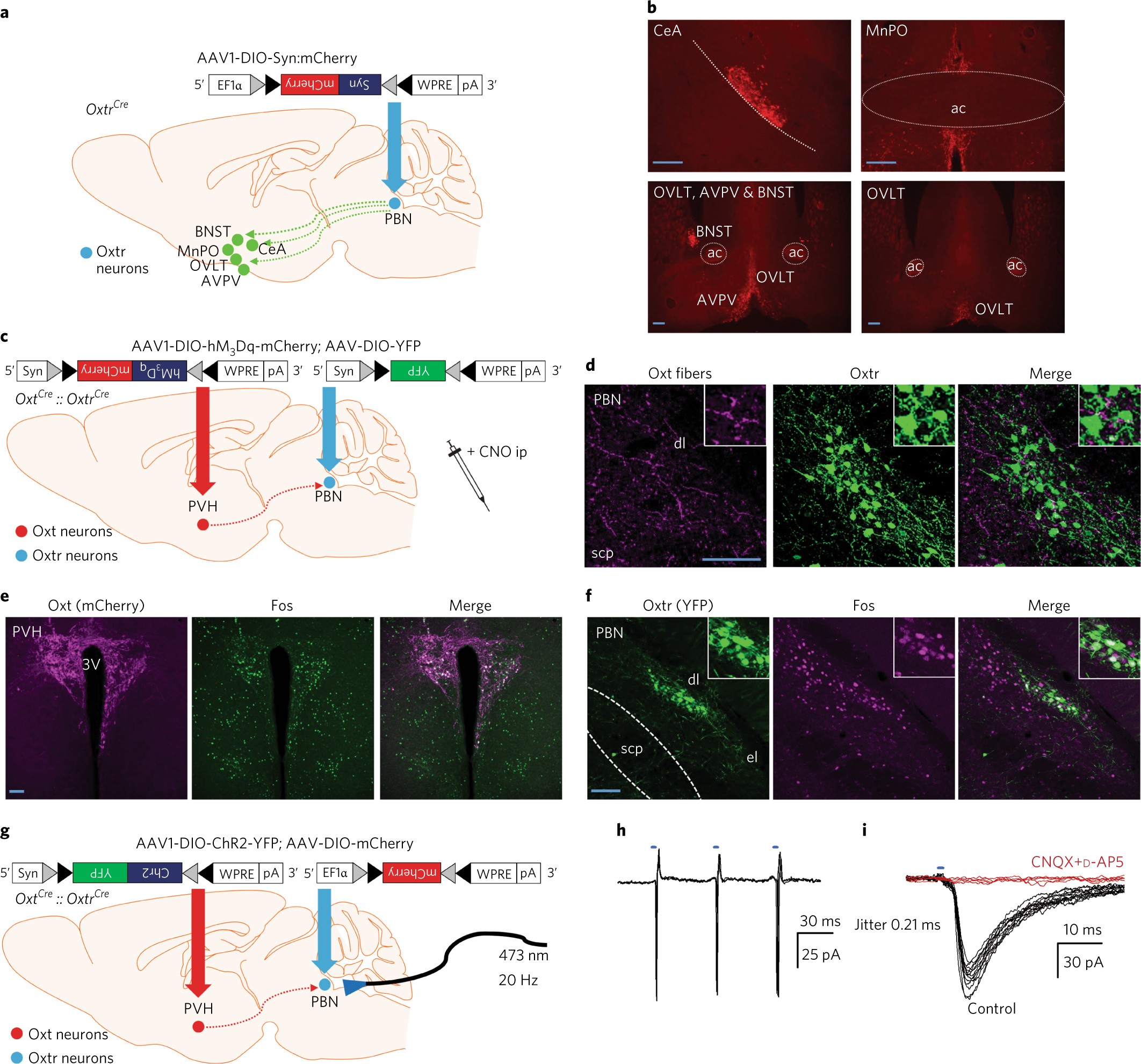
Fig. 6: Upstream and downstream projections of OxtrPBN neurons.
From: Oxytocin-receptor-expressing neurons in the parabrachial nucleus regulate fluid intake

a,b, Injection of AAV-DIO-synaptophysin:mCherry in OxtrPBN neurons demonstrates downstream projections in central nucleus of amygdala (CeA), bed nucleus of stria terminalis (BNST), organum vasculosum of lamina terminalis (OVLT), anteroventral periventricular (AVPV) and median preoptic nuclei (MnPO) (n = 2) (b). ac, anterior commissure. Scale bars represent 200 µm. c, Injection of AAV-DIO-hM3Dq:mCherry in OxtPVH neurons and AAV-DIO-YFP into OxtrPBN neurons. d, Projections of OxtPVH fibers to OxtrPBN neurons. Scale bar represents 100 µm. e,f, Chemogenetic activation of OxtPVH neurons increases Fos in OxtPVH neurons (e) and OxtrPBN neurons (f). 3V, third ventricle. Scale bar represents 100 µm (n = 3). g, Injection of AAV-DIO-ChR2:YFP in OxtPVH neurons and AAV-DIO-mCherry into OxtrPBN neurons. h, Action potentials evoked by 5-ms blue LED pulses at 20 Hz in an OxtrPBN neurons in cell-attached configuration (three sweeps) (n = 5/23 OxtrPBN neurons). i, Synaptic currents evoked by 2-ms LED pulses in voltage-clamped OxtrPBN neuron at –70 mV. 12 consecutive sweeps are shown, and they reveal a brief synaptic delay and sub-millisecond jitter (control). These EPSCs were inhibited in the presence of 20 μM CNQX and 50 μM d-AP5, antagonists of AMPA and NMDA glutamate receptors (red, five sweeps). The currents were recorded in the presence of 100 μM picrotoxin (n = 4 of 13 OxtrPBN neurons).