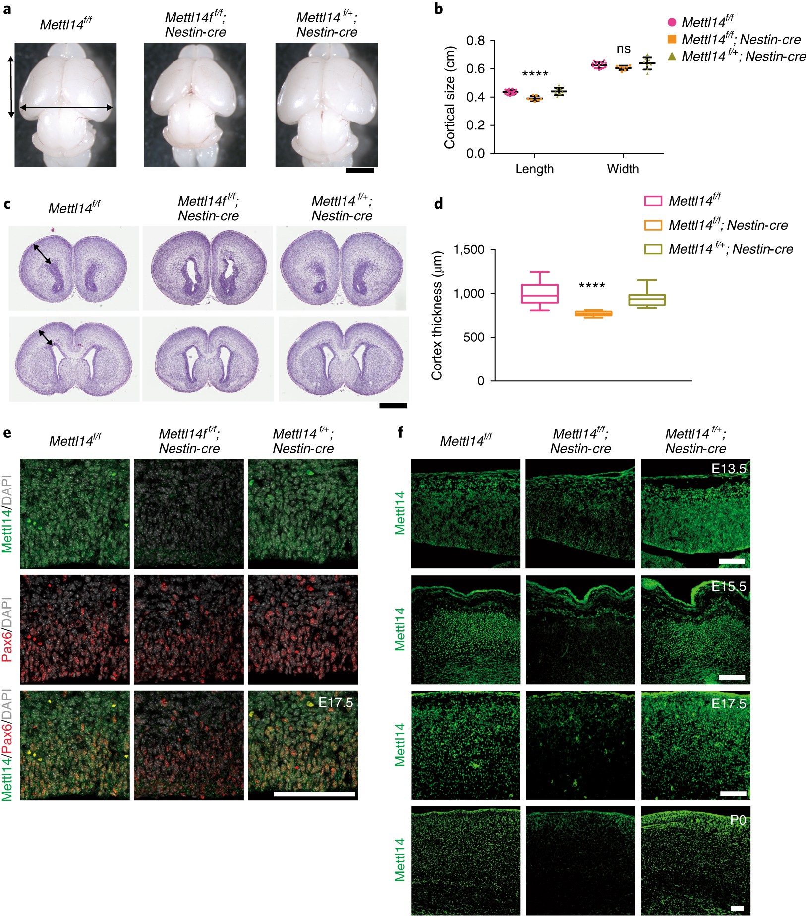
Fig. 1: Mettl14 regulates the size of mouse cerebral cortex.

a, Representative images of whole brains from Mettl14f/f (wild-type (WT); left), Mettl14f/f;Nestin-cre (KO; middle) and Mettl14f/+;Nestin-cre (heterozygous (Het); right) mice pups at P0; black arrows indicate cortex length and width. Scale bar represents 2 mm. b, Quantification of cortical length and width at P0; one-way ANOVA (WT: n = 16; KO: n = 7,; Het: n = 8 P0 brains; length, P = 2.559 × 10–5, F(2, 28) = 15.79; width, P = 0.0869, F (2, 28) = 2.669) followed by Bonferroni’s post hoc test (length, WT versus KO, P = 4.358 × 10–5, 95% confidence interval (C.I.) = 0.02383–0.06534, WT versus Het, P = 0.9999, 95% C.I. = –0.02521–0.01446; width, WT versus KO, P = 0.2141, 95% C.I. = –0.008986–0.05154, WT versus Het, P = 0.6633, 95% C.I. = –0.04098–0.01686). c, Representative images of coronal sections of P0 brains stained with H&E; black arrows indicate cortical thickness. Section shown in upper panel is from the same brain as the one below, but ~1,800 μm anterior to it. Scale bar represents 1 mm. d, Quantification of H&E staining, one-way ANOVA (n = 26 brain sections for all experimental groups; P = 2.9 × 10–14, F (2, 75) = 48.61) followed by Bonferroni’s post hoc test (WT versus KO, P = 4.9 × 10–14, 95% C.I. = 170.1–279.4, WT versus Het, P = 0.0678, 95% C.I. = –3.027–106.2). e, Coronal sections of E17.5 brains stained with antibodies against Mettl14 and Pax6. Similar results were obtained from three independent experiments. f, Coronal sections of E13.5, E15.5, E17.5 and P0 brains stained with anti-Mettl14. Similar results were obtained from three independent experiments. Scale bars represent 100 μm. Graphs represent the mean ± s.d. Dots represent data from individual data points. The horizontal lines in the box plots indicate medians, the box limits indicate first and third quantiles, and the vertical whisker lines indicate minimum and maximum values. ns, non-significant. ****P < 0.0001.