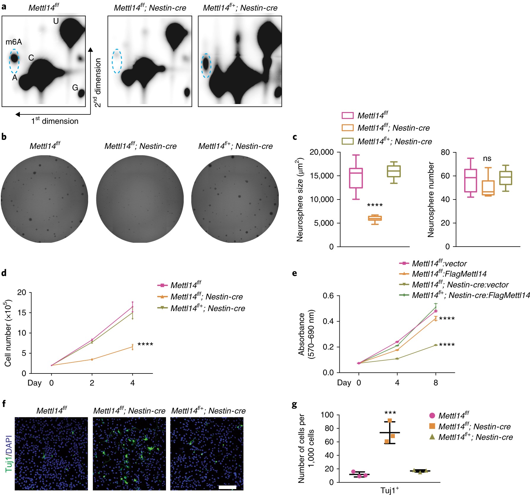
Fig. 2: Mettl14 regulates self-renewal of cortical NSCs from E14.5 brain in neurosphere culture.

a, Two-dimensional thin-layer chromatography (2D-TLC) analysis of m6A levels in ribosome-depleted (Ribo-) PolyA RNAs isolated from E14.5 NSCs after 7 d of neurosphere culture. Dashed blue circles indicate m6A spots. Similar results were obtained from three independent experiments. b, Representative images of neurospheres formed from isolated E14.5 NSCs. c, Quantification of neurosphere number and area, one-way ANOVA (n = 12 cell cultures for all experimental groups; area, P = 9.15 × 10–13, F(2, 33) = 80.21; number, P = 0.0313, F(2, 33) = 3.853) followed by Bonferroni’s post hoc test (area, WT versus KO, P = 3.2475 × 10–11, 95% C.I. = 6,781–10,737, WT versus Het, P = 0.2855, 95% C.I. = –2,999–663.1; number, WT versus KO, P = 0.0724, 95% C.I. = –0.5596–15.39, WT versus Het, P = 0.9999, 95% C.I. = = –9.31–6.643). d, NSC growth curve. NSCs were plated at 200,000 cells per well in six-well plates and counted 2 and 4 d later; two-way ANOVA (n = 3 cell cultures for all experimental groups; P = 8.644 × 10–12, F(2, 18) = 143.6) followed by Bonferroni’s post hoc test (WT versus KO, P = 1.2905 × 10–11, 95% C.I. = 4.133–5.666, WT versus Het, P = 0.091, 95% C.I. = –0.09277–1.44). e, Growth curve of Mettl14-KO and nondeleted control NSCs transduced with indicated vectors. NSCs were plated in 96-well plates, and numbers were determined by MTT assay; two-way ANOVA (n = 3 cell cultures for all experimental groups; P = 1.413 × 10–20, F(3, 24) = 396.9) followed by Bonferroni’s post hoc test (WT-vector versus WT-FlagMettl14, P = 1.162 × 10–8, 95% C.I. = 0.02849–0.0514; WT-vector versus KO-vector, P = 1.7709 × 10–20, 95% C.I. = 0.1213–0.1442; WT-vector versus KO-FlagMettl14, P = 0.9999, 95% C.I. = –0.01183–0.01107). f, Immunostaining for anti-Tuj1 in NSCs cultured 7 d in vitro. Scale bar represents 100 μm. g, Quantification of immunostaining, one-way ANOVA (n = 3 fields for all experimental groups; P = 0.0004, F(2, 6) = 38.49) followed by Bonferroni’s post hoc test (WT versus KO, P = 0.0004, 95% C.I. = –85.13 to –38.65; WT versus Het, P = 0.9999, 95% C.I. = –28.37–18.11). Graphs represent the mean ± s.d. Dots represent data from individual data points. The horizontal lines in the box plots indicate medians, the box limits indicate first and third quantiles, and the vertical whisker lines indicate minimum and maximum values. ns, non-significant. ***P < 0.001, ****P < 0.0001.