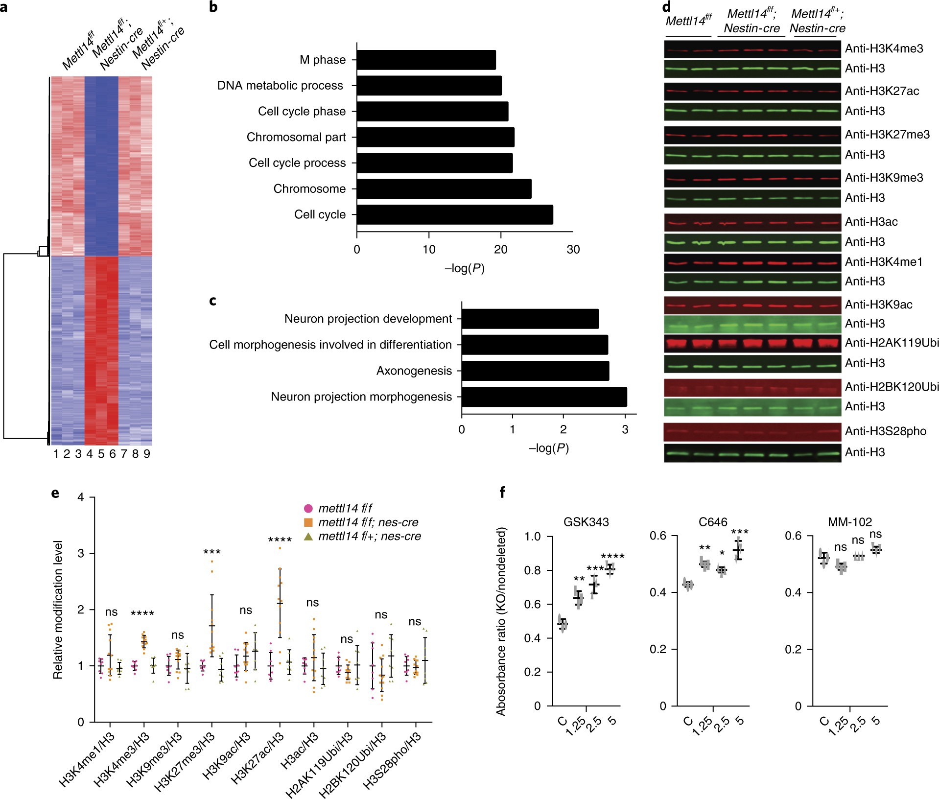
Fig. 5: m6A regulates NSC gene expression through histone modifications.

a, Heat map analysis based on RNA-seq analysis in Mettl14-KO versus nondeleted control NSCs. b,c, GO analysis of genes down- and upregulated in Mettl14-KO versus nondeleted control E14.5 NSCs. GO analyses were performed by DAVID. Differentially expressed genes had an adjusted P < 0.01 and a twofold or greater expression difference. Among differentially expressed genes, 1,099 are upregulated and 1,487 are downregulated. Numbers of gene counts and exact P values for each GO term are listed in Supplementary Fig. 4a. d, Representative western blots of acid-extracted histones from E14.5 NSCs using antibodies recognizing H3K4me1, H3K4me3, H3K27me3, H3K9me3, H3K27ac, H3K9ac, H3ac, H2AK119Ubi, H2BK120Ubi and H3S28pho. The band sizes range from 17 to 23 kDa as expected for modified histones. For uncropped images, see Supplementary Fig. 6a. e, Quantitation of western blots from E14.5 and E17.5 NSCs. One-way ANOVA (n = 8 (WT), 12 (KO), or 8 (Het) independent NSC cultures; H3K4me1, P = 0.1123, F(2, 25) = 2.39; H3K4me3, P = 1.06442 × 10–9, F(2, 25) = 52.77; H3K9me3, P = 0.2096, F(2, 25) = 1.664; H3K27me3, P = 0.00013, F (2, 25) = 13.07; H3K9ac, P = 0.1461, F(2, 25) = 2.08; H3K27ac, P = 4.796 × 10–6, F(2, 25) = 20.8; H3ac, P = 0.3676, F(2, 25) = 1.042; H2AK119Ubi, P = 0.3592, F(2, 25) = 1.067; H2BK120Ubi, P = 0.1192, F(2, 25) = 2.319; H3S28pho, P = 0.5347, F(2, 25) = 0.642) followed by Bonferroni’s post hoc test (H3K4me1, WT versus KO, P = 0.2376, 95% C.I. = –0.4713–0.09065, WT versus Het, P = 0.9999, 95% C.I. = –0.2629–0.3527; H3K4me3, WT versus KO, P = 1.157 × 10–8, 95% C.I. = –0.5518 to –0.3128, WT versus Het, P = 0.9999, 95% C.I. = –0.134–0.1278; H3K9me3, WT versus KO, P = 0.4574, 95% C.I. = –0.3314–0.1054, WT versus Het, P = 0.9999, 95% C.I. = –0.1942–0.2842; H3K27me3, WT versus KO, P = 0.0008, 95% C.I. = –1.131 to –0.2956, WT versus Het, P = 0.9999, 95% C.I. = –0.3891–0.5256; H3K9ac, WT versus KO, P = 0.321, 95% C.I. = –0.4577–0.1121, WT versus Het, P = 0.1141, 95% C.I. = –0.5732–0.05098; H3K27ac, WT versus KO, P = 1.769 × 10–5, 95% C.I. = –1.591 to –0.6358, WT versus Het, P = 0.9999, 95% C.I. = –0.5908–0.4556; H3ac, WT versus KO, P = 0.6463, 95% C.I. = –0.4945–0.2007, WT versus Het, P = 0.9999, 95% C.I. = –0.3309–0.4307; H2AK119Ubi, WT versus KO, P = 0. 5288, 95% C.I. = –0.1242–0.3523, WT versus Het, P = 0.9999, 95% C.I. = –0.2759–0.2459; H2BK120Ubi, WT versus KO, P = 0.6171, 95% C.I. = –0.2165–0.5511, WT versus Het, P = 0.6457, 95% C.I. = –0.5982–0.2426; H3S28pho, WT versus KO, P = 0.9999, 95% C.I. = –0.2407–0.2961, WT versus Het, P = 0.8731, 95% C.I. = –0.3915–0.1965). f, Cell growth analysis based on an MTT assay of NSCs treated with vehicle/DMSO or the MLL1 inhibitor MM-102, the CBP/P300 inhibitor C646, or the Ezh2 inhibitor GSK343. Shown is the absorbance ratio of KO to nondeleted controls at each drug dose. One-way ANOVA (n = 3 independent experiments for all experimental groups; GSK343, P = 4.232 × 10–5, F(3, 8) = 38.47; C646, P = 0.0003, F(3, 8) = 23.43; MM-102, P = 0.0025, F(3, 8) = 11.91) followed by Bonferroni’s post hoc test (GSK343, c versus 1.25, P = 0.0035, 95% C.I. = –0.2477 to –0.05943, c versus 2.5, P = 0.0002, 95% C.I. = –0.3265 to –0.1383, c versus 5, P = 1.979 × 10–5, 95% C.I. = –0.4169 to –0.2287; C646, c versus 1.25, P = 0.0036, 95% C.I. = –0.1158 to –0.02744, c versus 2.5, P = 0.0236, 95% C.I. = –0.09574 to –0.007344, c versus 5, P = 0.000103, 95% C.I. = –0.1654 to –0.07702; MM-102, c versus 0.0625, P = 0.0507, 95% C.I. = –8.591 × 10–5 to 0.06086, c versus 1.25, P = 0.9999, 95% C.I. = –0.03858–0.02237, c versus 2.5, P = 0.0615, 95% C.I. = –0.05958–0.001368). Graphs represent the mean ± s.d. Dots represent data from individual data points. ns, non-significant. *P < 0.05, **P < 0.01, ***P < 0.001, ****P < 0.0001.