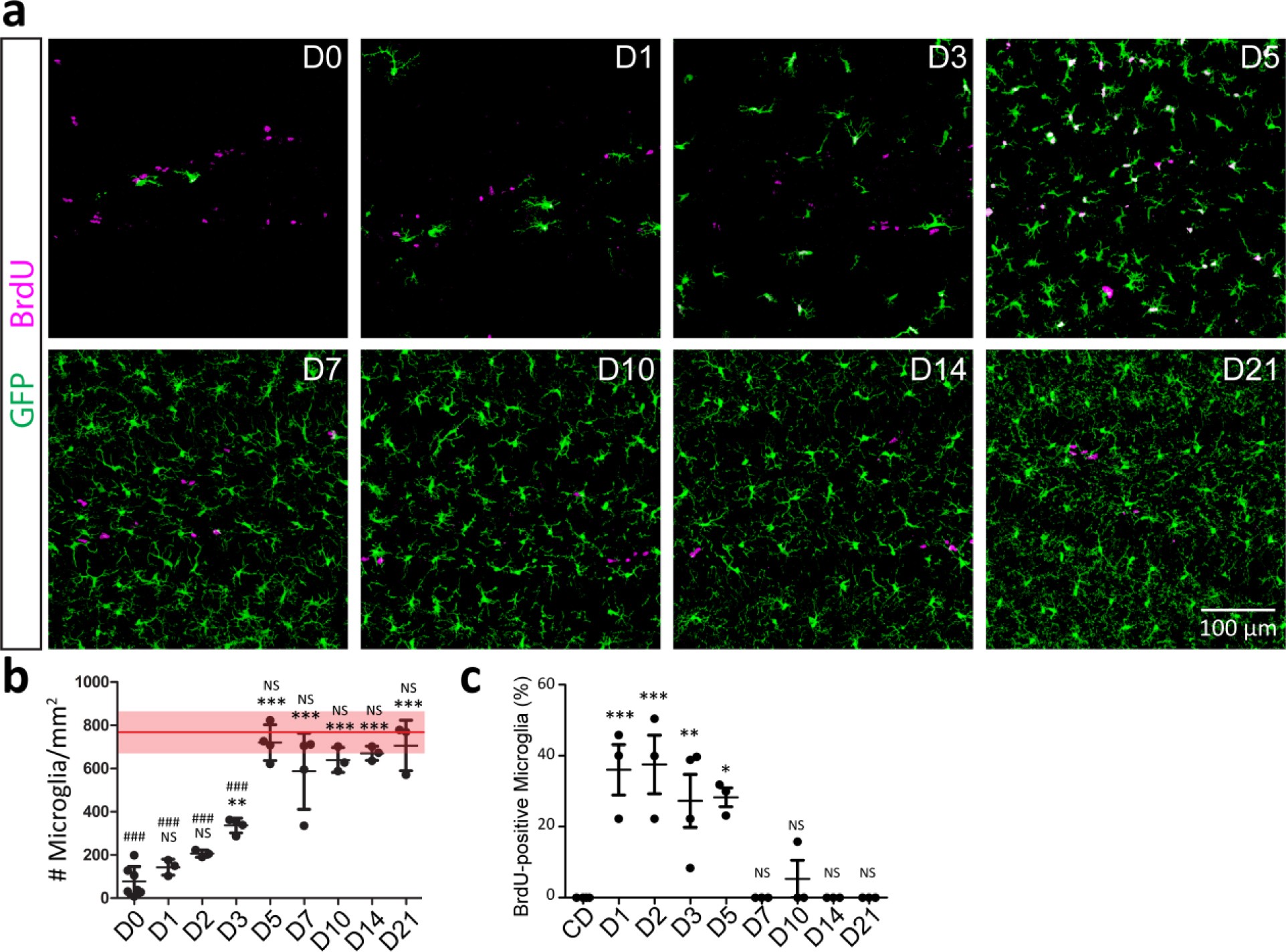
Supplementary Figure 3: Repopulated microglia rapidly replenish the hippocampus after removal of CSF1R inhibition.

(a) Representative images show microglia are repopulated in hippocampus after removal of PLX5622. Each white dot indicates a microglial cell. (b) Quantification of microglial density in hippocampus during microglial repopulation. The red line and red area indicate the mean and SD of microglial density in normal brain, respectively. N (mouse number) = 7, 3, 3, 4, 4, 4, 3, 3, 3 and 8, respectively. NS: not significant; *: p < 0.05 to D0; **: p < 0.01 to D0; ***: p < 0.001 to D0; p = 0.983, p = 0.531, p = 0.002, p < 0.001, p < 0.001, p < 0.001, p < 0.001 and p < 0.001, respectively. #: p < 0.05 to normal brain; ##: p < 0.01 to normal brain; ###: p < 0.001 to normal brain; p < 0.001, p < 0.001, p < 0.001, p < 0.001, p > 0.999, p = 0.754, p = 0.995, p > 0.999 and p = 0.988, respectively. (c) Quantification of BrdU-positive microglia among all microglia in S1 during repopulation. N (mouse number) = 4, 3, 3, 4, 3, 3, 3, 3 and 3, respectively. NS: not significant; *: p < 0.05; **: p < 0.01; ***: p < 0.001; p = 0.001, p = 0.001, p = 0.080, p = 0.012, p > 0.999, 0.997, p > 0.999 and p > 0.999, respectively. Green: GFP; blue: DAPI; magenta: BrdU. The data are presented as mean ± SD. One tailed one-way ANOVA with Tukey’s post hoc.