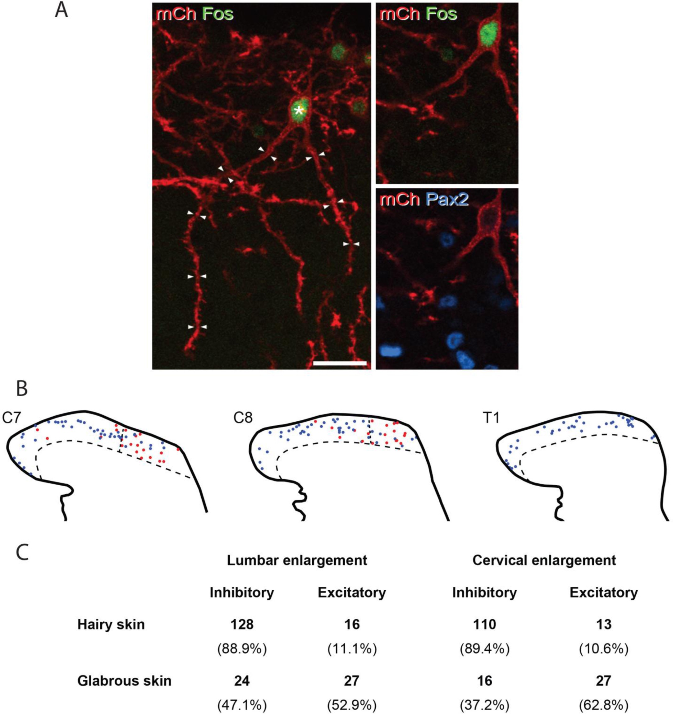
Supplementary Figure 5: Dynorphin excitatory neurons are chemogenetically activated; these include vertical cells, and there is a spatial segregation of inhibitory and excitatory preprodynorphin cells in glabrous and hairy skin territories in the dorsal horn.
From: Circuit dissection of the role of somatostatin in itch and pain

A shows part of a transverse section of spinal cord taken from a PdynCre mouse that had been injected with AAV2-flex-hM3Dq-mCherry and treated with CNO 2 hours prior to perfusion fixation. A neuron in the outer part of lamina II, which is marked with an asterisk (*), expresses hM3Dq-mCherry (mCh, red), and is also immunoreactive for Fos (green), showing that it was chemogenetically activated. This is a projection of 6 confocal optical sections at 2 μm z-spacing, to show details of the dendritic tree. Arrowheads indicate prominent ventrally-directed dendrites, which are characteristic of vertical cells (a type of excitatory interneuron). The images on the right show the same cell in a projected image from only 2 optical sections. The nucleus of this cell is negative for Pax2 (blue) confirming that this is an excitatory neuron (see Figure S3 for numbers). Scale = 20 μm. Similar results were obtained from 3 animals. We identified 17 mCherry-positive lamina II neurons with ventral dendrites that entered lamina III in the sections analysed (n = 5 mice) and found that 16 of these (94%) were Pax2-negative (i.e. excitatory neurons). B. Excitatory dynorphin cells are largely restricted to regions of the superficial dorsal horn that are innervated from glabrous skin. Plots of inhibitory (Pax2-positive, blue circles) and excitatory (Pax2-negative, red circles) neurons that were immunoreactive for preprodynorphin (PPD) in three segments from the cervical enlargement: C7, C8 and T1 (data pooled from 2 mice) are shown. For C7 and C8, the border between regions innervated by hairy and glabrous skin, determined by immunostaining for VGLUT3 (not shown), is indicated by a dashed line. The regions lateral and medial to this line are innervated from hairy and glabrous skin, respectively. In the T1 segment, the VGLUT3 plexus extended right across the mediolateral extent of the dorsal horn, indicating that the whole region was innervated from hairy skin. C shows quantification of the of inhibitory and excitatory PdynCre neurons in the lumbar (L3, L4, L5) and cervical (C7, C8, T1) enlargements. All cells illustrated in the plates in panel A and in Fig 5 are included, and these have been divided into those in hairy and glabrous skin territories. Note that the proportions of excitatory PPD cells differ significantly between hairy skin territory (11.1% for lumbar, 10.6% for cervical) and glabrous skin territory (52.9% for lumbar, 62.8% for cervical). These differences were highly significant (Fisher exact probability test, two-sided, p = 7.5 × 10−11 for cervical and 5.4 × 10−9 for lumbar). Lumbar and cervical enlargements therefore display similar differential distribution of excitatory and inhibitory PdynCre neurons in the medial and lateral dorsal spinal cord. Data for the lumbar and cervical enlargements were obtained from 3 and 2 animals, respectively.