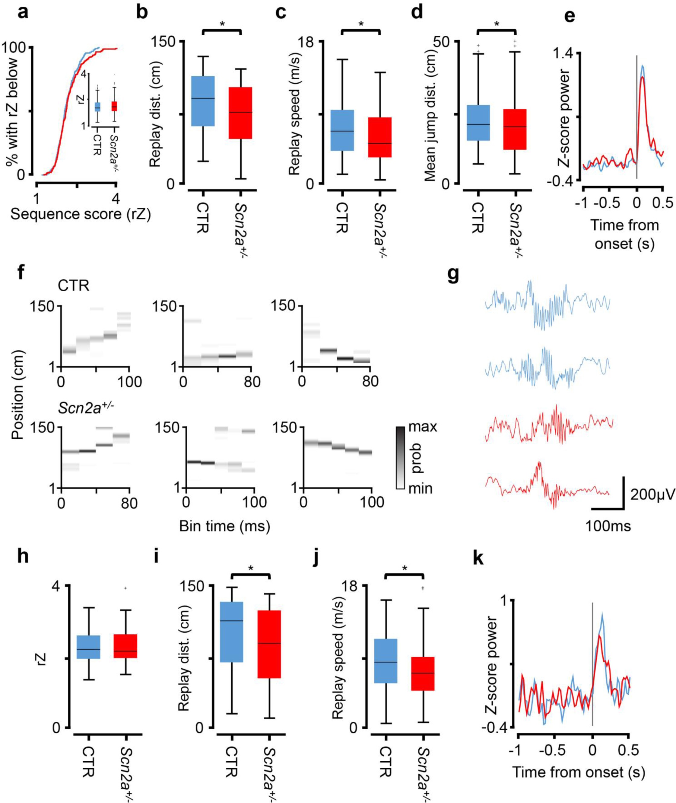
Supplementary Figure 5: Awake replay events are truncated in a similar manner to sleep replays.

(a) Cumulative distribution of sequence scores (rZ) for events detected by both MUA and ripple power, the means ± SEM are displayed in the inset (P = 0.33, Z = 0.98, two-sided Wilcoxon Rank-sum; CTR: N = 7 animals, n = 241 events; SCN: N = 7 animals, n = 255 events). (b) Group data showing mean distances spanned by replay events detected by a combination of both MUA and ripple power (P = 2.4 × 10−5, Z = 4.23, two-sided Wilcoxon Rank-sum; CTR: N = 7 animals, n = 241 events; SCN: N = 7 animals, n = 255 events). (c) Average speed in m/s of progression from starting position to end position for all replay events detected by MUA and ripple power (P = 4.1 × 10−4, Z = 3.5, two-sided Wilcoxon Rank-sum; CTR: N = 7 animals, n = 241 events; SCN: N = 7 animals, n = 255 events). (d) The average spatial jump in centimeters for decoded positons in adjacent temporal bins, for each replay event (P = 0.016, Z = 2.41, two-sided Wilcoxon Rank-sum; CTR: N = 7 animals, n = 241 events; SCN: N = 7 animals, n = 255 events). (e) Mean z-scored LFP ripple power concurrent with all significant replay events, lined up to the time of initial detection of the events (CTR: N = 7 animals, n = 241 events; SCN: N = 7 animals, n = 255 events), control (blue) and Scn2a+/- (red) are represented by their respective colors throughout (a–e). (f) Examples of trajectory sequences derived from Bayesian decoding of spiking activity during awake SPW-Rs, top row represents controls, beneath are Scn2a+/- examples. (g) Representative examples of unfiltered SPW-Rs during the awake exploratory session, for both control (blue) and Scn2a+/- (red). (h) Mean replay event sequence scores (rZ) for control (blue) and Scn2a+/- (red) in the awake exploratory session (P = 0.97, Z = 0.03, two-sided Wilcoxon Rank-sum; CTR: N = 7 animals, n = 59 events; SCN: N = 7 animals, n = 88 events). (i) Group data showing mean distances spanned by awake replay events detected by a combination of both MUA and ripple power (P = 0.044, Z = 2.0, two-sided Wilcoxon Rank-sum; CTR: N = 7 animals, n = 59 events; SCN: N = 7 animals, n = 88 events). (j) Average speed in m/s of progression from starting position to end position for all awake replay events detected by MUA and ripple power (P = 0.027, Z = 2.2, two-sided Wilcoxon Rank-sum; CTR: N = 7 animals, n = 59 events; SCN: N = 7 animals, n = 88 events). (k) Mean z-scored LFP ripple power concurrent with all significant awake replay events, lined up to the time of initial detection (combined ripple power and MUA), control and Scn2a+/- are represented by blue and red respectively (CTR: N = 7 animals, n = 59 events; SCN: N = 7 animals, n = 88 events). All boxplots represent the median (black line) and the 25th–75th percentiles, with whiskers extending to the most extreme data points, excluding outliers which are plotted as individual crosses. *P < 0.05.