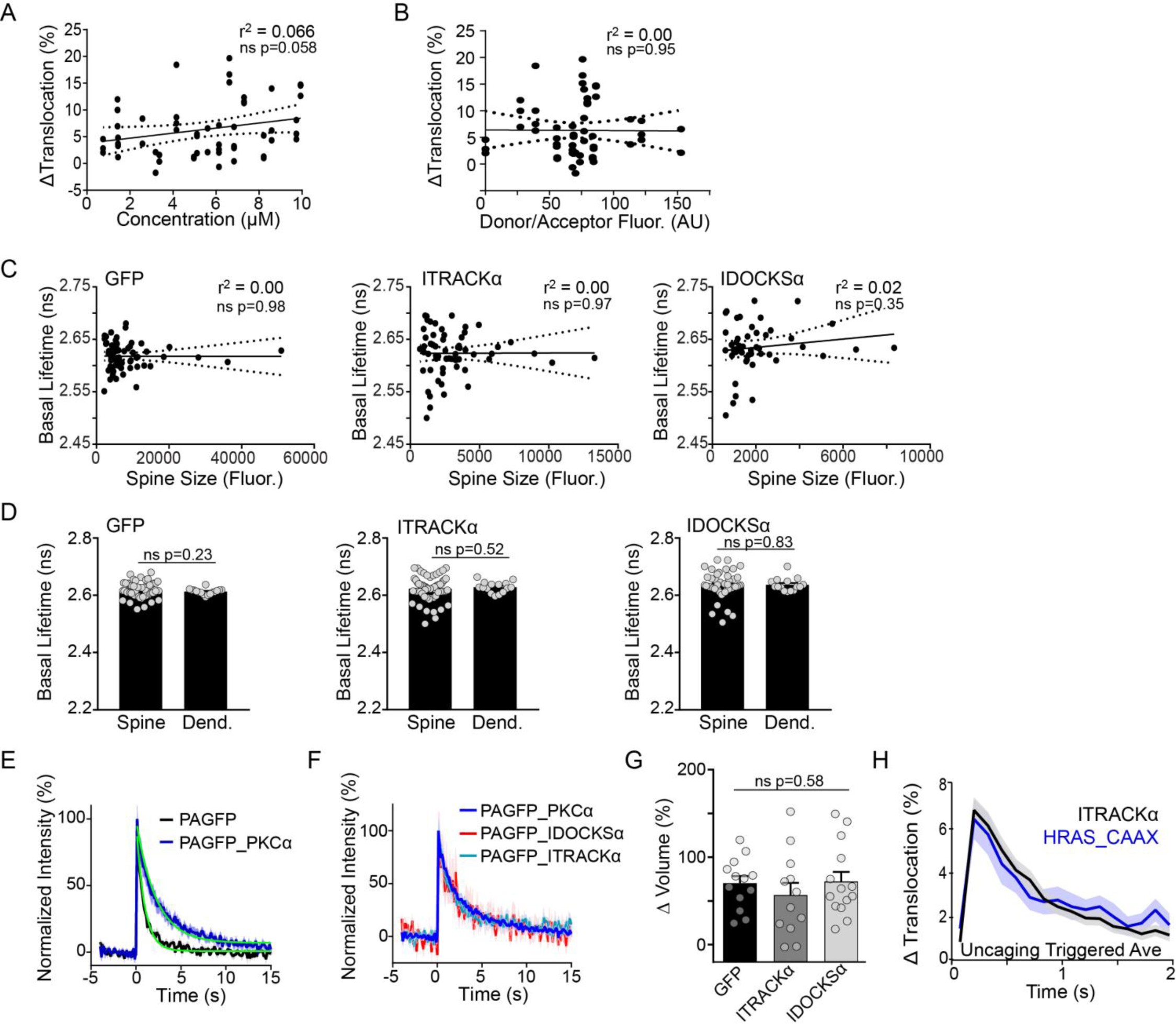
Supplementary Figure 2: PKCα activity is not modulated by sensor design or expression.

A) Change in ITRACKα activity as a function of the expression level of the ITRACKα donor measured by intensity of eGFP at the primary dendrite (n[neurons/spines]= 19/55) and compared to standards of purified eGFP of known concentration. Pearson’s correlation coefficient (r2) indicated. B) Change in ITRACKα activity as a function of the relative expression level of the donor to the acceptor as measured by intensity of eGFP and mCh excited with 920nm at the primary dendrite (n[neurons/spines] = 19/55). Pearson’s correlation coefficient (r2) indicated. C) Change in basal lifetime of eGFP (n[neurons/spines] 1/63), ITRACKα (n[neurons/spines]=1/60) or IDOCKSα (n[neurons/spines]=1/47) as a function of spine size. Pearson’s correlation coefficient (r2) indicated. D) Mean basal lifetime of eGFP (n: spines=63, dendrites=16), ITRACKα (n: spines=60, dendrites=15) or IDOCKSα (n: spines=47, dendrites=15) measured in spines or dendrites of a single neuron. Two-tailed, unpaired t-test with Welch’s correction not significant. E) Average timecourse of fluorescence decay in spines after photoactivation of paGFP (τ =0.91, n[neurons/spines]=4/78) or paGFP-PKCα (τ =2.19, n[neurons/spines]=3/40). F) Average timecourse of fluorescence decay in spines after photoactivation paGFP-PKCα (same as in E) or paGFP-PKCα and ITRACK acceptor construct mCh-CAAX (n[neurons/spines]=3/48) or paGFP-PKCα and IDOCKS acceptor construct 2mCh-PSα (n[neurons/spines]=2/29). G) Quantification of mean sustained sLTP (25-30 min) in neurons expressing eGFP (n[neurons/spines] = 7/11), ITRACKα (n[neurons/spines] = 5/7), or IDOCKSα (n[neurons/spines] = 5/8). One way ANOVA non-significant. H) Average change in PKCα activity to each uncaging pulse (uncaging triggered average) measured with ITRACKα (same as Figure 3D) or a modified ITRACKα in which the acceptor fluorophore was targeted to the membrane with an H-Ras derived CAAX domain (n[neurons/spines] = 3/12). Two way ANOVA not significant by sensor design (F (1, 1872) = 2.769, p=0.0963). For correlation analysis (panels A-C) lines represent linear regression and 95% confidence intervals (dotted). For averaged data (panels D-H) mean and SEM are shown.