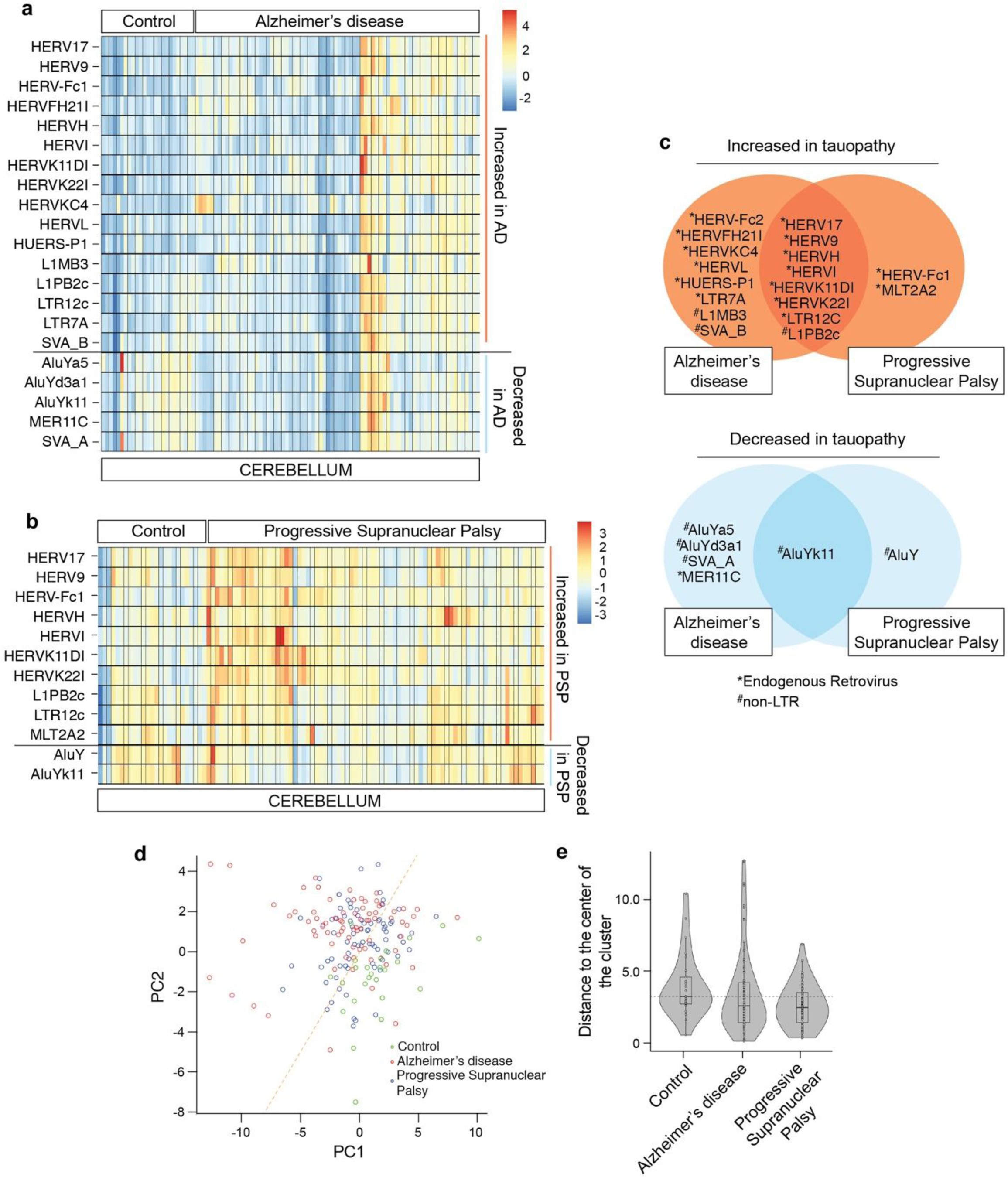
Supplementary Figure 8: Transposable element transcript levels in cerebellum of human tauopathy.

Heatmaps reflecting fold change of differentially expressed transposable element transcripts in human cerebellum in a, control versus Alzheimer’s disease (AD), and b, control versus progressive supranuclear palsy (PSP), based on RNA-seq (two-sided Wald test, FDR, P<0.01). c, Differentially expressed transposable elements in postmortem Alzheimer’s disease and progressive supranuclear palsy cerebellum. HERVs are significantly over-represented among transposable elements that are increased in tauopathy (hypergeometric test, adjusted P = 0.0003). Non-LTR are significantly over-represented among transposable elements that are decreased in tauopathy (hypergeometric test, adjusted P = 0.01). d, Principal component analyses of differentially expressed transposable elements in control, Alzheimer’s disease, and progressive supranuclear palsy cerebellum (Kolmogorov-Smirnov test, P<10-14). e, Violin plots show that control samples are relatively farther from the center of the cluster, defined as the median of tauopathy cerebellum samples. Euclidian distance was computed using the two first principal components of those transposable elements that are differentially expressed among the three conditions. For control, AD, and PSP respectively, minima = 0.5, 0.08, 0.3, maxima = 10.4, 12.7, 6.9, median = 3.1, 2.5, 2.4, mean = 4.0, 3.4, 2.6, 1st quantile = 2.7, 1.4, 1.4, 3rd quantile = 4.6, 4.2, 3.5. Control n = 25, Alzheimer’s disease n = 76, progressive supranuclear palsy n = 78 biologically independent replicates in a-e