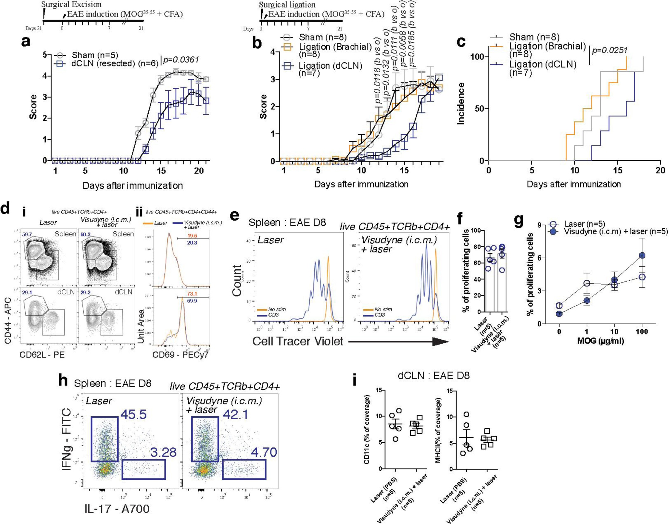
Supplementary Figure 7: EAE development upon ligation and characterization of peripheral immunity during EAE.
From: CNS lymphatic drainage and neuroinflammation are regulated by meningeal lymphatic vasculature

a, EAE clinical symptom development in dCLN resected and sham operated mice (3 weeks prior to EAE induction; meanā±ās.e.m.; F(1,9)ā=ā6.057; repeated measures two-way ANOVA). b, Development of EAE clinical symptoms in dCLN-ligated, brachial lymph node-ligated, and sham operated mice (on the day of EAE induction; meanā±ās.e.m.; representative of 2 independent experiments; F(2,20)ā=ā2.119; repeated measures two-way ANOVA with Tukeyās multiple comparisons test). c, Incidence of EAE development (day mice reach a score of 1 or above) in dCLN-ligated, brachial lymph node-ligated or sham operated mice (representative of 2 independent experiments: Log-rank (Mantel-Cox) test). di, Representative contour plots of T cell activation/phenotype (CD44+CD62Lā) in the spleen and dCLN of laser and Visudyne (i.c.m.)ā+ālaser treated mice during early onset EAE (D8). dii, Representative histograms of CD69 expression by splenic and dCLN activated T cells from laser and Visudyne (i.c.m.)ā+ālaser treated mice during early onset EAE (D8). Representative of 5 independent mice. e, Representative histograms of splenic T cell proliferation from laser or Visudyne (i.c.m.)ā+ālaser treated mice (3 days after CD3/CD28 stimulation) extracted during early onset EAE (D8). f, Quantification of the percentage of proliferating splenic T cells from laser and Visudyne (i.c.m.)ā+ālaser treated mice at D8 post EAE induction (meanā±ās.e.m.). g, Quantification of the percentage of proliferating splenic T cells from laser and Visudyne (i.c.m.)ā+ālaser treated mice after stimulation with increase MOG35-55 concentration (meanā±ās.e.m.). h, Representative dot plots of IL-17 and IFNγ production by splenic T cells (upon PMA/ionomycin re-stimulation) isolated from laser and Visudyne (i.c.m.)ā+ālaser treated mice during early onset EAE (D8). Representative of 5 independent mice. i, Quantification of the percentage coverage of CD11c and MHCII in the dCLNs of laser and Visudyne (i.c.m.)ā+ālaser treated mice at day 8 post EAE induction (meanā±ās.e.m.).