Supplementary Figure 6: Single-unit PC recordings of complex spiking during the cue-prediction condition.
From: Coordinated cerebellar climbing fiber activity signals learned sensorimotor predictions

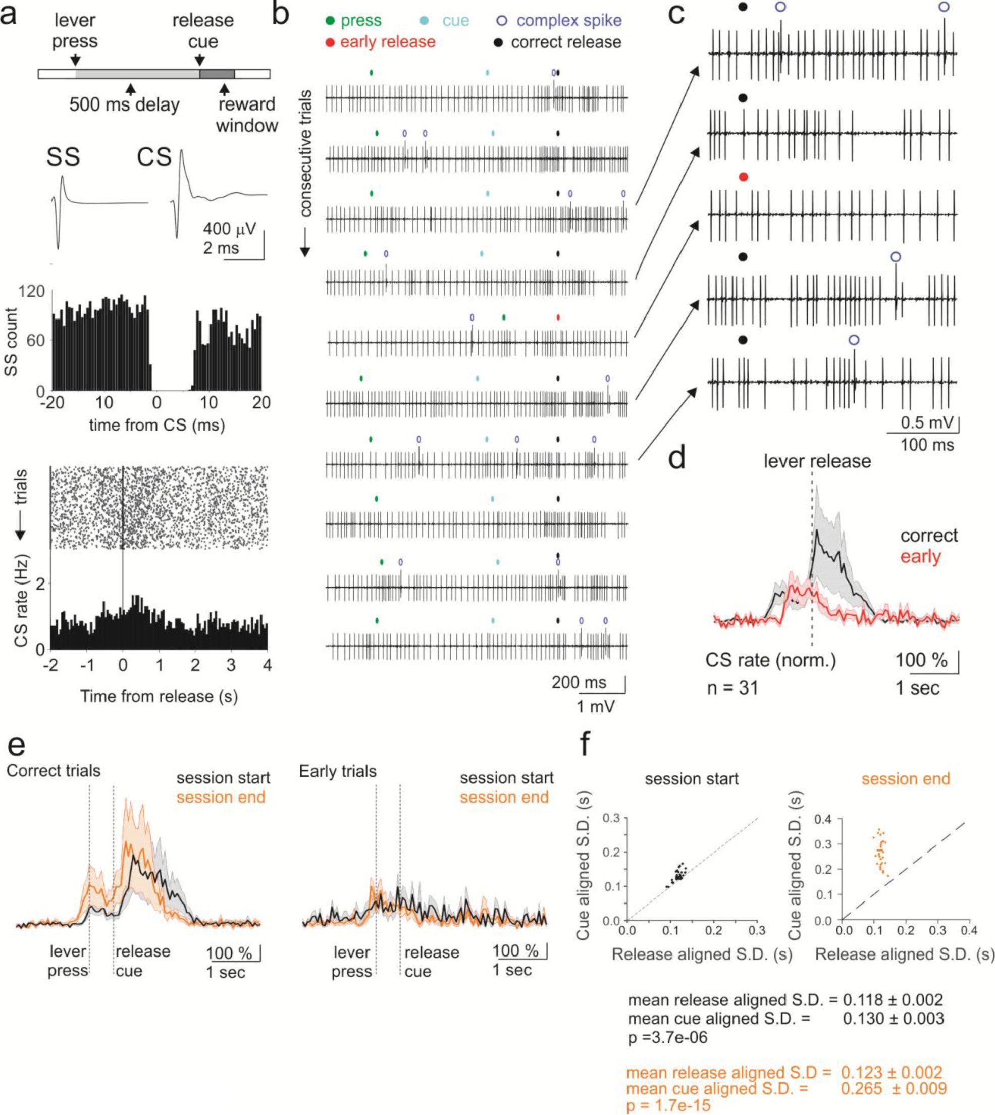
(a) Top, Schematic of the trial structure schematic, where a constant cue delay of 500 ms was imposed on each trial. Middle top, Average simple (SS, left) and complex (CS, right) spike waveforms from an example single unit. Middle bottom, Histogram of SS firing rate aligned to complex spike time revealing post-CS pause, confirming isolation of single PC. Bottom, raster of single trial complex spikes and session PSTH aligned to lever release. (b) Single trial voltage traces (complex spikes- open blue circle) from the cell in A aligned to lever release (correct- black circle; early- red circle). (c) Expansion of 5 consecutive traces from B at time of lever release. (d) Mean normalized complex spike rate (Methods) from single unit recordings (31 PCs, 8 mice) aligned to lever release for correct (black) and early (red) trials during the cue prediction condition. Shaded error is SEM across PCs. (e) Mean normalized complex spike rates aligned to cue presentation for the first 1/3 of trials (black) and the last 1/3 of trials (orange) across cue prediction sessions for correct (left) and early (right) trials (31 PCs, 8 mice). Shaded error is SEM across PCs. (f) Summary of the S.D. of spike times when aligned to either lever release or visual cue for each PC (n = 31). P-values reflect paired t-tests.