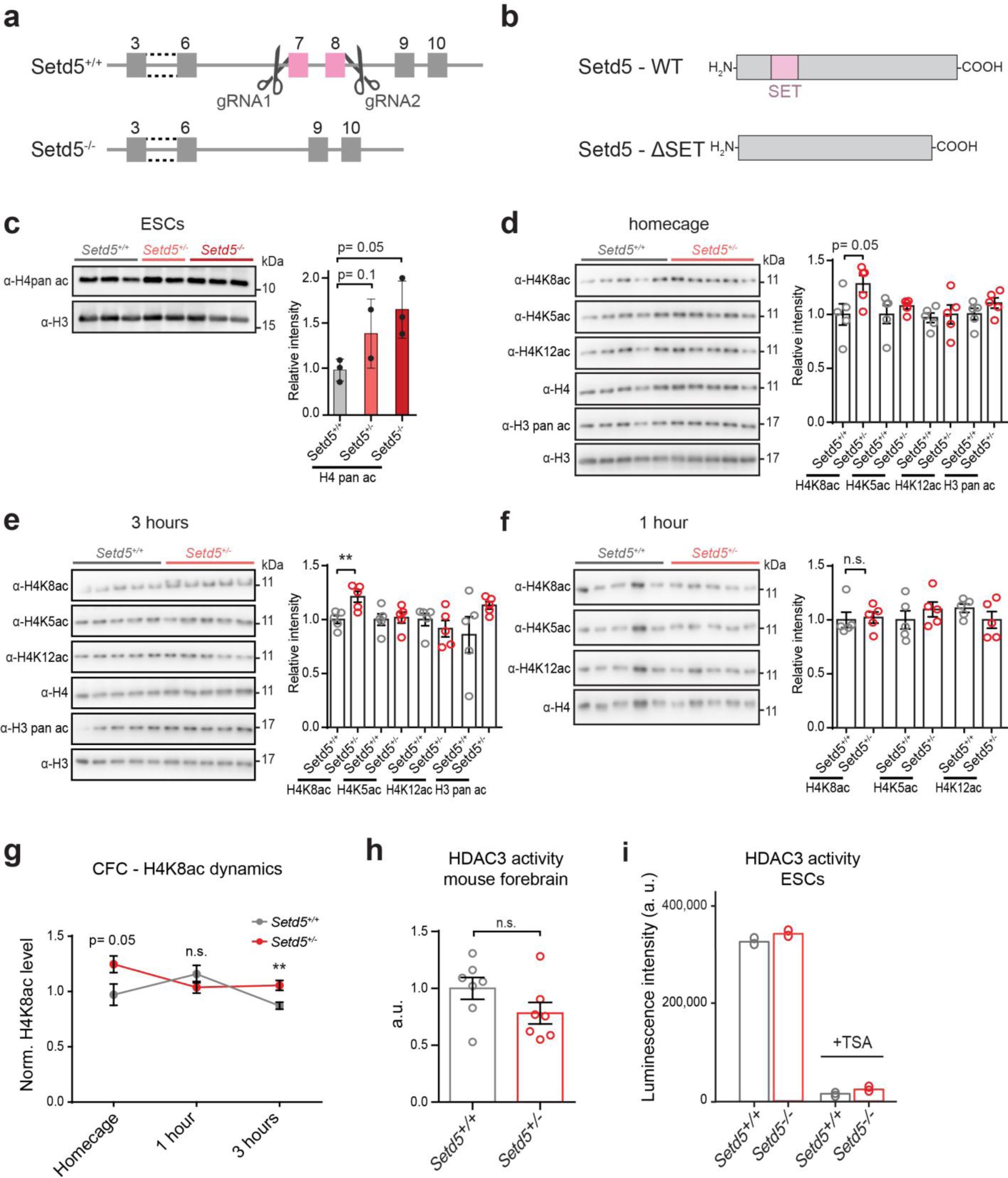
Supplementary Figure 11: Increased H4 acetylation in Setd5 mutants.

a, Schematics of the CRISPR/Cas9 strategy to generate the ΔSET Setd5+/−and Setd5−/− ESC line; two CRISPR guides were used: one targeting the intronic region upstream of exon 7, the other targeting the intronic region downstream of exon 8. b, Schematics of WT and SET domain deleted Setd5 proteins. c, Western blots and quantification of histone post-translational modification in Setd5+/+, Setd5+/− and Setd5−/− ESCs, showing hyperacetylation of histone H4 in Setd5−/−; n(cell lines)= 3 for Setd5+/+ and Setd5−/− and n=2 for Setd5+/−; d-f, Western blot images and quantifications showing H4K8, H4K5, H4K12 and H3 pan acetylation in Setd5+/− CA hippocampal regions dissected from homecage animals (d), 3 hours after CFC training (e) and 1 hour after CFC (f). The band intensity of each acetylated protein residue was normalized to the corresponding total histone level (n(mice)=5 per genotype, N(independent experiments)=3, per time point, respectively). g, H4K8ac dynamics in CA hippocampal samples obtained from homecage and CFC-trained mice showing H4K8 acetylation is significantly higher in samples from homecage (p-value= 0.054) and 3 hours post-training (p-value = 0.009) animals (levels normalized to WT H4K8ac; n(mice)=5 per genotype, n(independent experiments)=3, per timepoint respectively; (two-sided t-test for each timepoint) h, Hdac3 activity assay in brain samples from naïve Setd5+/+ and Setd5+/− mice (n=7). i, Bar plots (means) of de-acetylation activity assay using samples from Hdac3 IP in Setd5+/+ and Setd5−/− ESCs. Dots represent individual technical replicates; n(independent enzymatic reactions)=2 in DMSO and 3 in presence of Trichostatin A (TSA), broad HDAC inhibitor, used as control to show signal specificity towards de-acetylation, data means are shown). Data in c-h presented as means and SEM, **P<0.01; n.s., not significant; detailed statistics in the Supplementary Table 1.