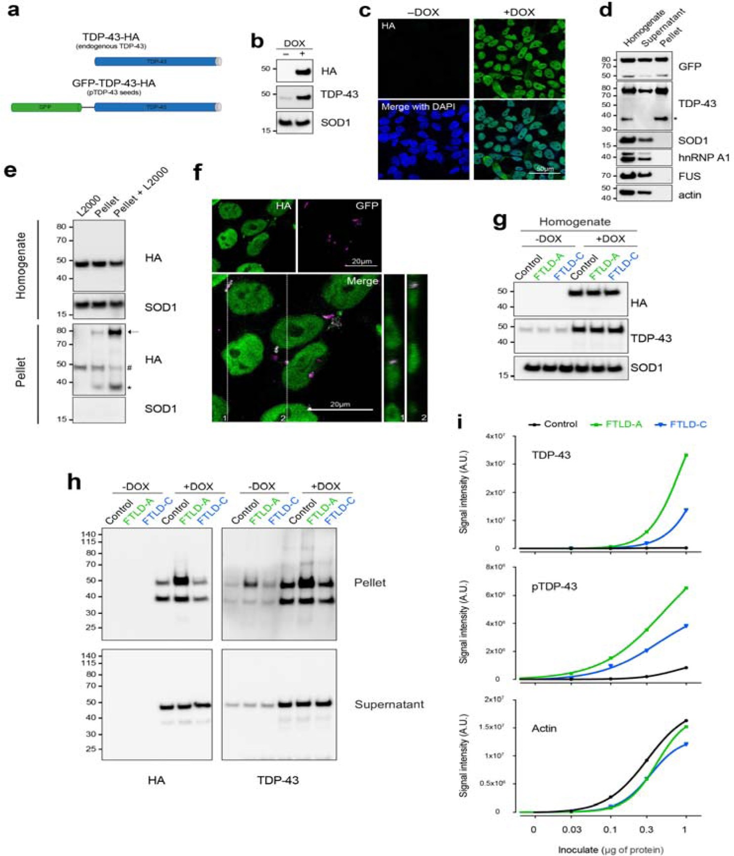
Supplementary Figure 18: Inoculation of GFP-pTDP-43-HA pellets in an inducible TDP-43-HA HEK 293 cell line, and verification of TDP-43, pTDP-43, and total protein amounts inoculated to primary cortical neurons.

a. Schematic representation of the pcDNA5 constructs used to generate the stable HEK 293 cell line and pellets containing GFP-pTDP-43-HA. b-c. Sensitivity of the inducible system was tested by Western blot (b) and immunofluorescence (c) with an HA-tag specific antibody. d. SarkoSpin-isolated TDP-43 aggregates in NSC-34 cells transiently transfected with the GFP-TDP-43-HA construct for 48 hours. e. TDP-43-HA-expressing HEK 293 cells internalized lipofected SarkoSpin-insoluble GFP-TDP-43-HA. 4 hours after inoculation, cells were trypsinized and collected by centrifugation before lysis in order to remove all GFP-TDP-43-HA aggregates adhered to the cell surface and only visualize those that have truly entered the cells. L2000: Lipofectamine 2000. f. Immunocytochemistry of TDP-43-HAexpressing cells lipofected with GFP-TDP-43-HA aggregates. Side views of the z-stack (yz plane) are depicted in 1 and 2, show examples of internalized GFP-TDP-43-HA aggregates. g. Immunoblots on homogenates for SarkoSpin from TDP-43-HA HEK 293 cells inoculated with SarkoSpin pellets from control, FTLD-TDP-A or FTLD-TDP-C patients. h. Full-size immunoblots of SarkoSpin supernatant and pellet fractions from TDP-43-HA expressing cells inoculated with SarkoSpin pellets from control, FTLD-TDP-A or FTLD-TDP-C patients, corresponding to Fig. 6c. i. Each primary neuron inoculum was loaded on dot blot and immunolabeled with antibodies against TDP-43 (top), pTDP-43 pS409/410 (middle) and actin (bottom). Experiments were repeated independently three times with similar results. b.-i. Experiments were repeated three independent times with similar results.