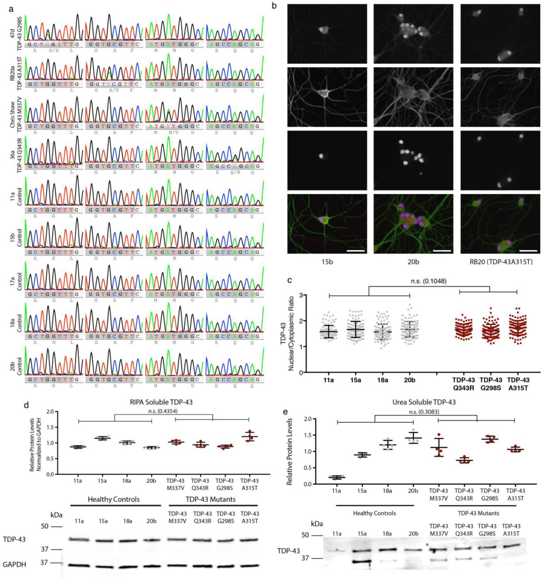
Supplementary Figure 5: Patient-specific induced pluripotent stem cell characterization.
From: ALS-implicated protein TDP-43 sustains levels of STMN2, a mediator of motor neuron growth and repair

a, Sequencing chromatograms of Exon6 of TARDBP in the indicated iPSC lines to confirm the heterozygous mutations in the patient lines. b, Representative micrographs of control and patient neurons immunostained for TDP-43 (red), β-III tubulin (green) and counterstained with DAPI (blue). Scale bar, 100 μm. n = 4 control and three patient lines with similar results in two independent experiments. c, The nuclear TDP-43 intensity and the cytoplasmic TDP-43 intensity was determined to compare the nuclear/cytoplasmic ratio between the neurons differentiated from the indicated cell lines. Data are displayed as individual neurons n = 4 control and three patient lines with similar results in two independent experiments (unpaired t-test, two-sided, P < 0.05). d–e, Immunoblot analysis of TDP-43 in the detergent-soluble (RIPA) (d) and detergent-insoluble (urea) (e) fractions in the indicated cell lines. Protein levels were normalized to GAPDH and are expressed relative to the normalized population average. Data are displayed as two technical replicates from two independent experiments from n = 4 control and four patient iPSC lines. (unpaired t-test, two-sided, P < 0.05). Similar results were obtained in two independent experiments.