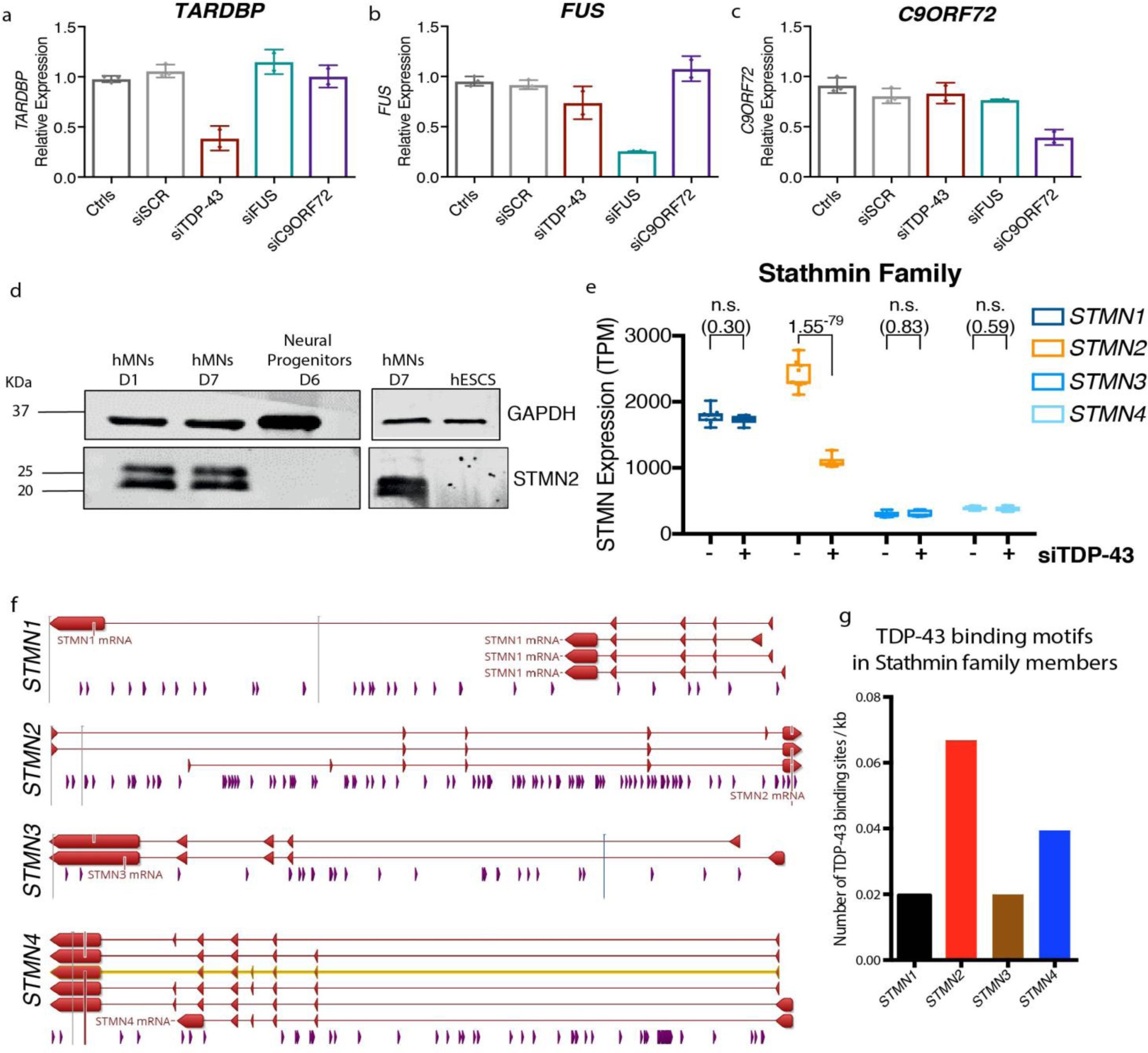
Supplementary Figure 6: TDP-43 regulates STMN2 in hMNs and TDP-43 binding sites are enriched in STMN2.
From: ALS-implicated protein TDP-43 sustains levels of STMN2, a mediator of motor neuron growth and repair

a–c, qRT-PCR validation of the downregulation of ALS genes on siRNA treatments. Expression of (a) TARDBP, (b) FUS and (c) C9ORF72 was assessed for all the controls and each siRNA used. Data are displayed as mean with s.d. of technical replicates. Similar results were obtained from n = 2 independent experiments. d, Western blot analysis of STMN2 protein in different cell types along the motor neuron differentiation. Similar results were obtained from n = 3 independent experiments. e, RNA-Seq expression levels for the Stathmin family in motor neurons treated with either siSCR (−) or siTDP43 (+) oligos. Data are displayed as box and whisker plots showing min to max for control (n = 9) and TDP43 knockdown (n = 6) samples and significance was tested using the Wald test and a cutoff of 0.05 for Benjamini–Hochberg adjusted P values with no log2 fold-change ratio cutoff. Only STMN2 levels were altered after TDP-43 knockdown. f–g, TDP-43 binding sites within the Stathmin family of genes (f) normalized to gene length (g). STMN2 has the greatest number of binding motifs.