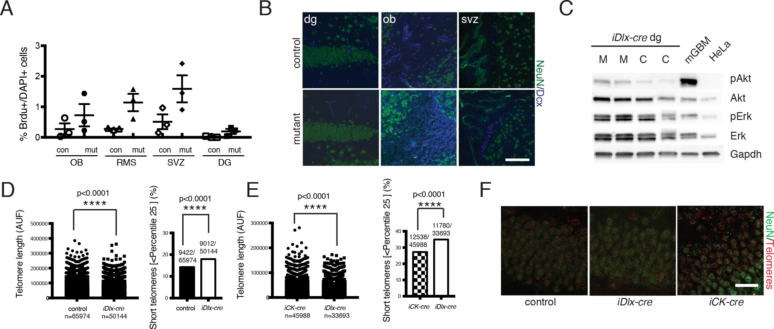
Supplementary Figure 4: Molecular and histologic analysis of iDlx-cre mutants.
From: Cell-of-origin susceptibility to glioblastoma formation declines with neural lineage restriction

a. Quantification of % BrdU-positive cells in aged iDlx-cre mutants (n=3) vs. controls (n=3) in each of the indicated brain regions. Data is presented as mean +/- SEM. b. Immunostaining of aged iDlx-cre mutants and controls with lineage markers. c. Western blot analysis of MAPK and PI3K pathway components in iDlx-cre mutant (M) and control (C) brains. Mouse GBM (mGBM) and HeLa cell lysates were used as positive controls. d. Quantification of mean telomere length (left panel) and % of short telomeres (right panel) of dentate gyrus neurons in iDlx-cre mutants (n=50144) vs. controls (n=65974). e. Quantification of mean telomere length (left panel) and % of short telomeres (right panel) of dentate gyrus neurons in iDlx-cre (n=33693) vs. iCK-cre (n=45988) mutants. In d and e, telomere length is presented as mean +/- SEM, while % short telomeres is presented as a ratio of the number of short telomeres (below 25th percentile) over total number of telomeres. ****p<0.0001 using two tailed unpaired Student’s t-test and Chi-square test, respectively. h. Telomere FISH images of iDlx-cre and iCK-cre mutants and controls in the dentate gyrus. All scale bars=100 μm. In b, c, and h, experiments were independently repeated with similar results at least n=3 times using at least n=3 different mouse tissue samples for each group.