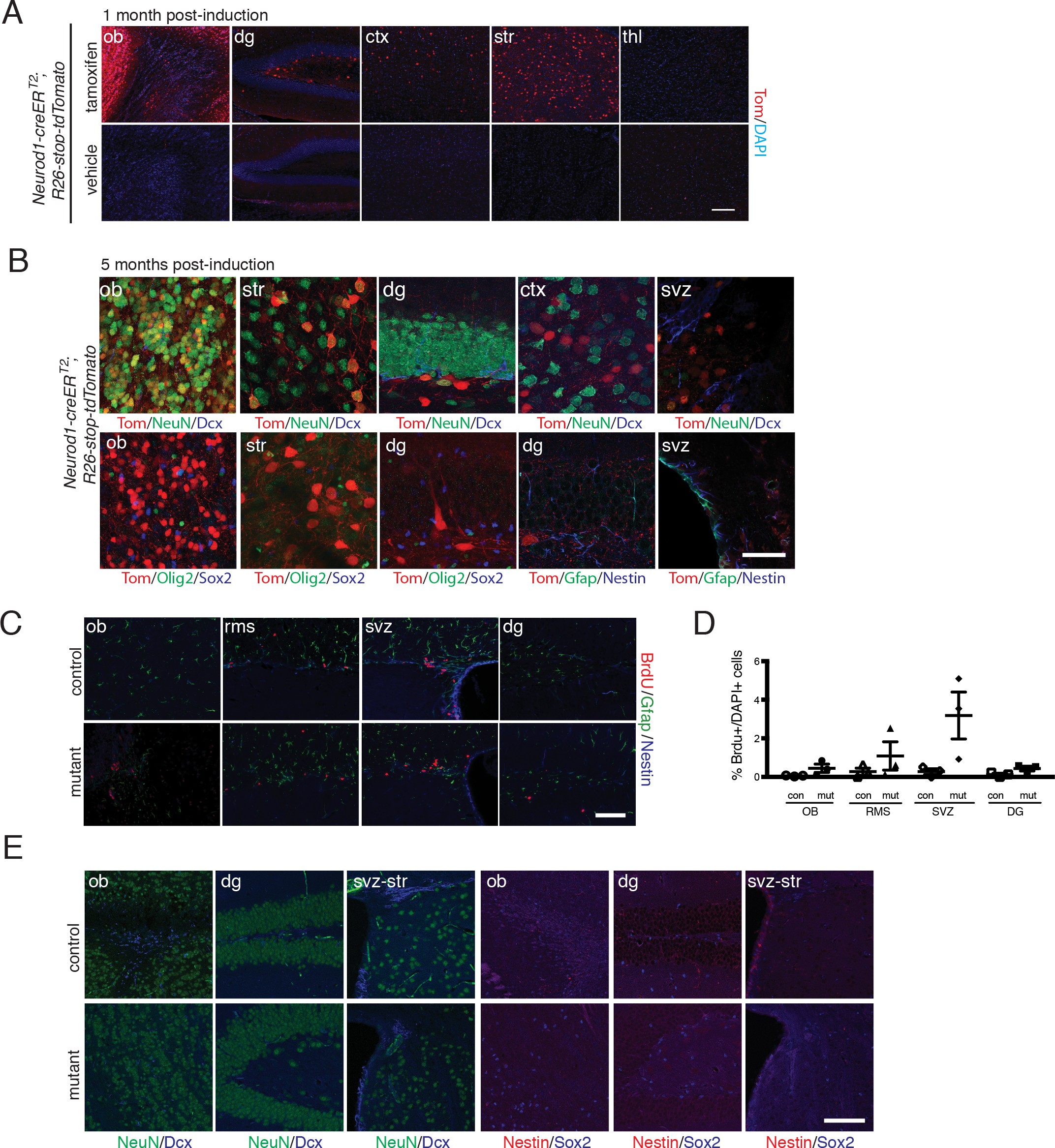
Supplementary Figure 2: Expression analysis of iND-cre Tomato reporter and mutant vs. control brains.
From: Cell-of-origin susceptibility to glioblastoma formation declines with neural lineage restriction

a. Tomato staining of iND-cre; R26-stop-tdTomato reporter and control at 4 weeks post-induction. b. Immunostaining of iND-cre reporter with lineage markers at 5 months post-induction c. Immunofluorescence staining of iND-cre mutant vs. control at 10 weeks post-induction. d. Quantification of % BrdU-positive cells in aged iND-cre mutants (n=3) vs. controls (n=3) in each of the indicated brain regions. Data is presented as mean +/- SEM. e. Immunofluorescence staining of aged iND-cre mutant vs. control at >6 months post-induction. All scale bars=100 ÎĽm. In a, b, c and e, experiments were independently repeated with similar results at least n=3 times using at least n=3 different mouse tissue samples for each group.